LEMON Manuals: Even more car manuals for everyone: 1960-2025
Home >> Infiniti >> 2004 >> FX45 >> Repair and Diagnosis >> Engine Performance >> Engine Control System >> Trouble Diagnosis - Specification Value >> Diagnostic Procedure
April 5, 2026: LEMON Manuals is launched! Read the announcement.

Diagnostic Procedure

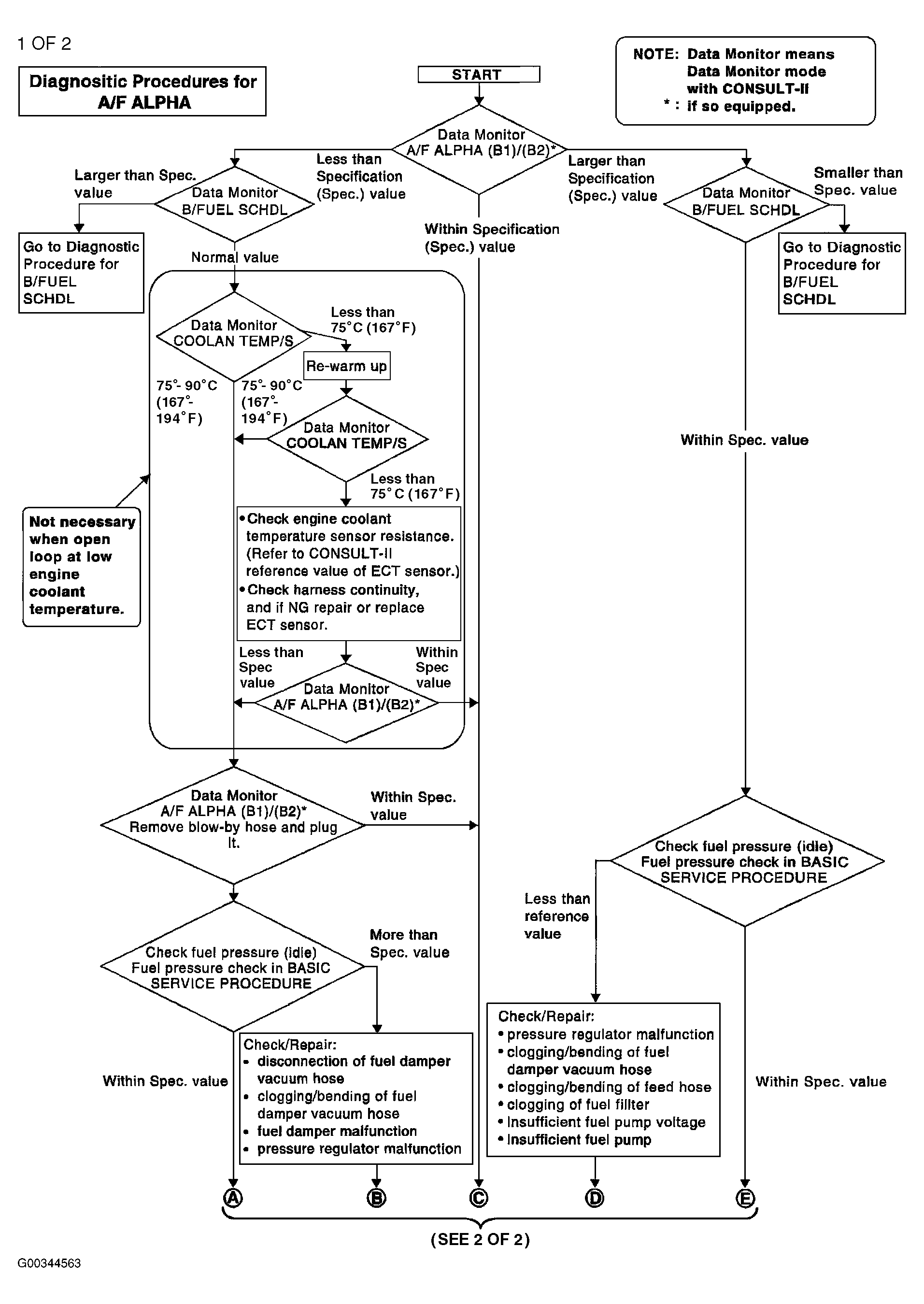
Fig 1: Identifying A/F Alpha Diagnostic Procedure Work Flow (1 Of 2)
G00344563Courtesy of NISSAN MOTOR CO., U.S.A.
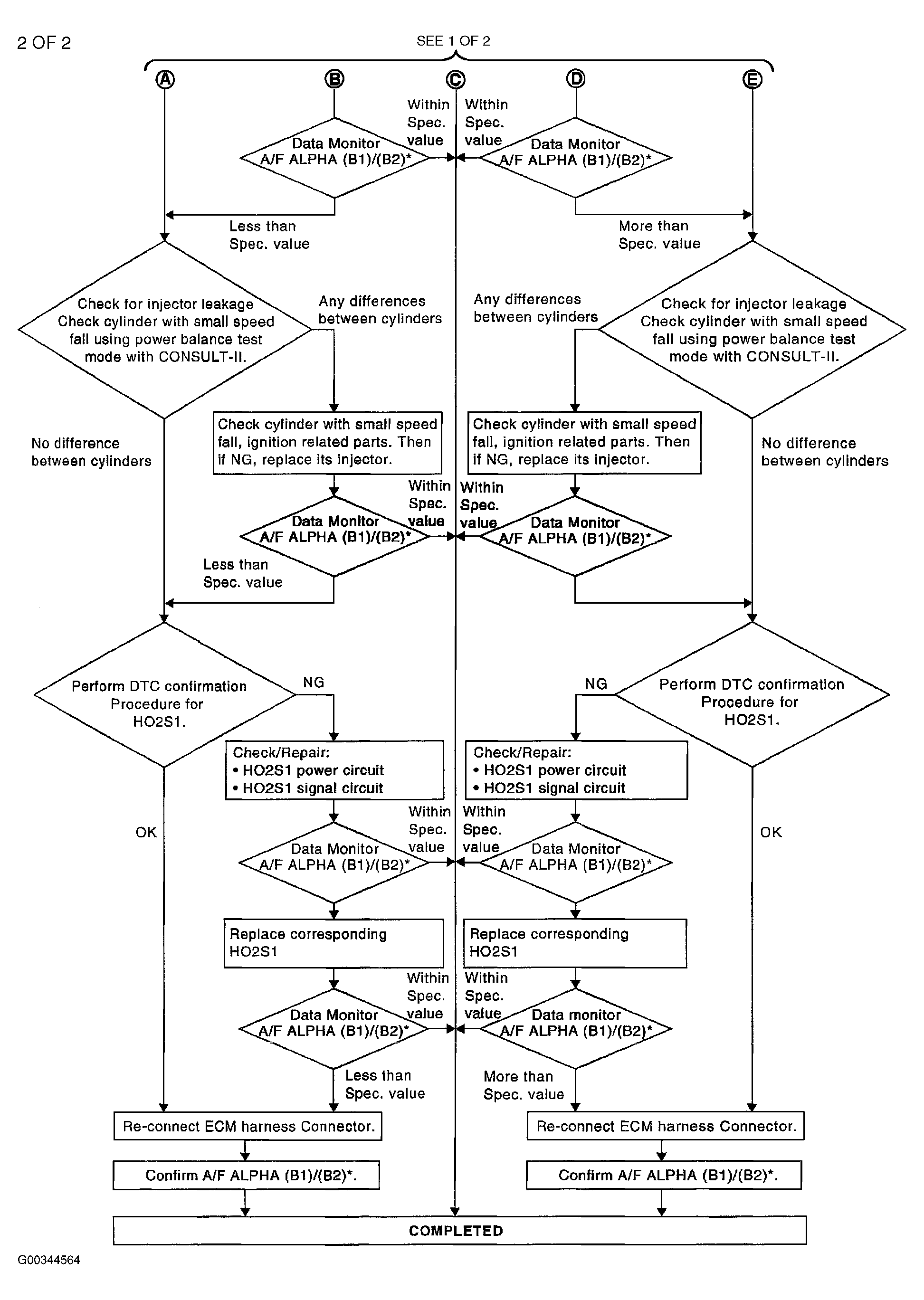
Fig 2: Identifying A/F Alpha Diagnostic Procedure Work Flow (2 Of 2)
G00344564Courtesy of NISSAN MOTOR CO., U.S.A.
Fig 3: Identifying B/Fuel SCHDL Diagnostic Procedure Work Flow
G00344565Courtesy of NISSAN MOTOR CO., U.S.A.