LEMON Manuals: Even more car manuals for everyone: 1960-2025
Home >> Infiniti >> 2004 >> G35 Base, 4D Sedan, Automatic >> Repair and Diagnosis >> External Pages >> Different car >> Section 2065 (Engine Control System - Introduction) >> On Board Diagnostic (OBD) System >> Emission-related Diagnostic Information >> System Readiness Test (SRT) Code >> SRT Service Procedure
April 5, 2026: LEMON Manuals is launched! Read the announcement.

SRT Service Procedure

WARNING: This page is about a different car, the 2008 Nissan Maxima. However, it is still accessible from the selected car via links, so may be relevant.

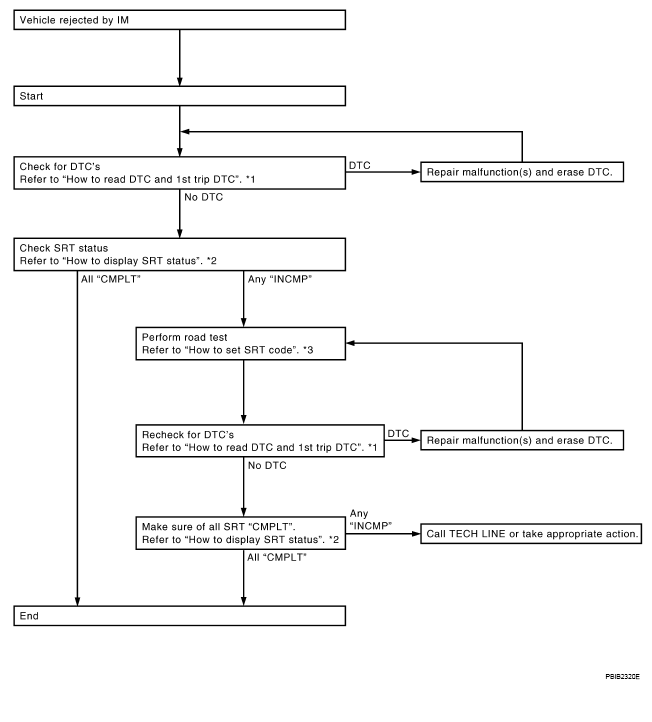
If a vehicle has failed the state emissions inspection due to one or more SRT items indicating "INCMP", review the flowchart diagnostic sequence.

Fig 1: SRT Flow Chart
G04915141Courtesy of NISSAN MOTOR CO., U.S.A.
*1: How to Read DTC and 1st Trip DTC 
*2: How to Display SRT Status 
*3: How to Set SRT Code