LEMON Manuals: Even more car manuals for everyone: 1960-2025
Home >> Infiniti >> 2004 >> I35 >> Repair and Diagnosis >> Engine Performance >> System >> Engine Control System >> DTC P0171 & DTC P0174: Fuel Injection System Function >> Wiring Diagram >> Bank 2
April 5, 2026: LEMON Manuals is launched! Read the announcement.

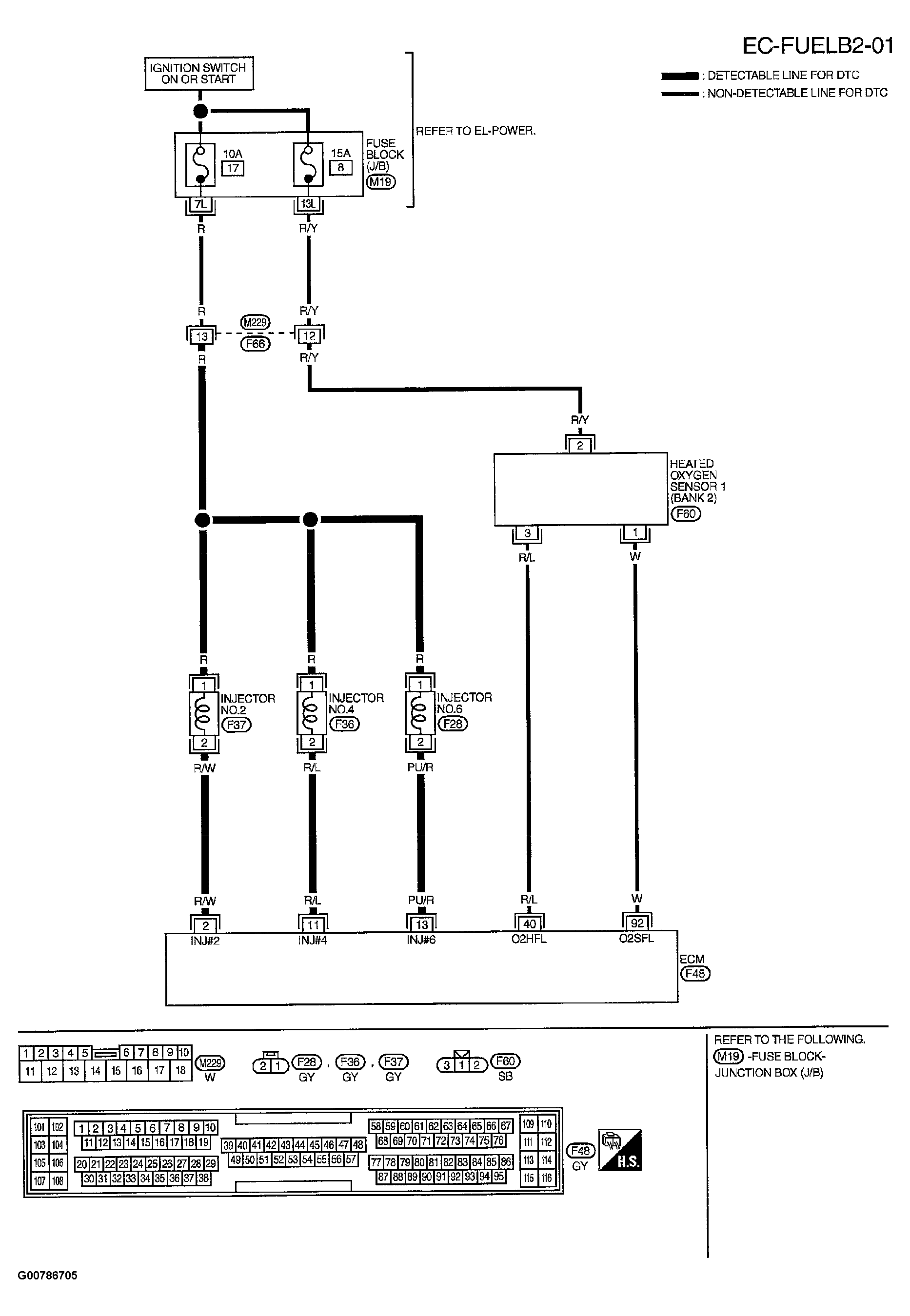
Bank 2

Fig 1: Displaying Wiring Diagram (EC-FUELB2-01))
G00786705Courtesy of NISSAN MOTOR CO., U.S.A.