LEMON Manuals: Even more car manuals for everyone: 1960-2025
Home >> Infiniti >> 2004 >> I35 >> Repair and Diagnosis >> Engine Performance >> System >> Engine Control System >> Trouble Diagnosis - Specification Value >> Diagnostic Procedure
April 5, 2026: LEMON Manuals is launched! Read the announcement.

Diagnostic Procedure

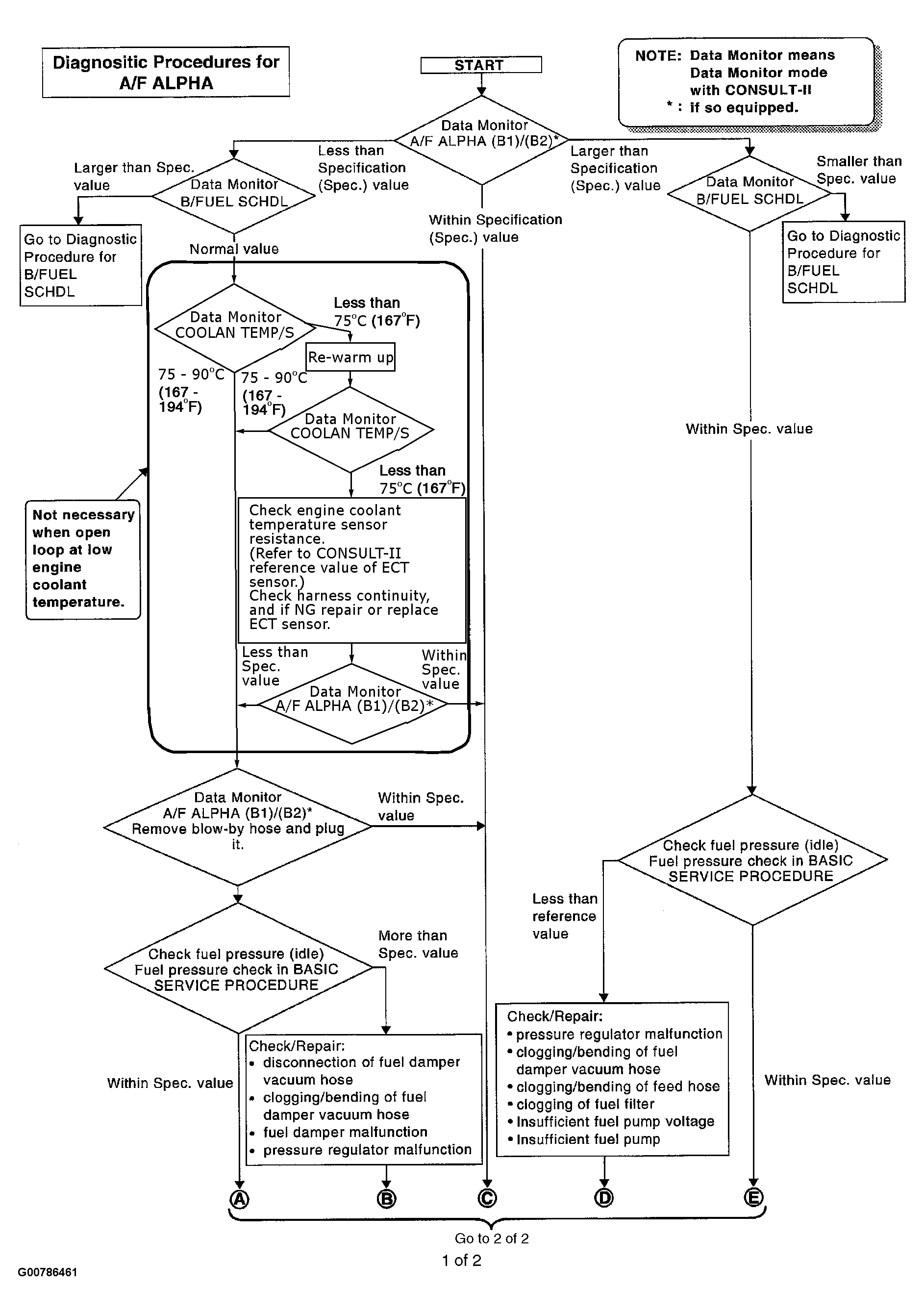
Fig 1: Displaying Diagnostic Procedure Flow Chart (1 Of 3)
G00786461Courtesy of NISSAN MOTOR CO., U.S.A.
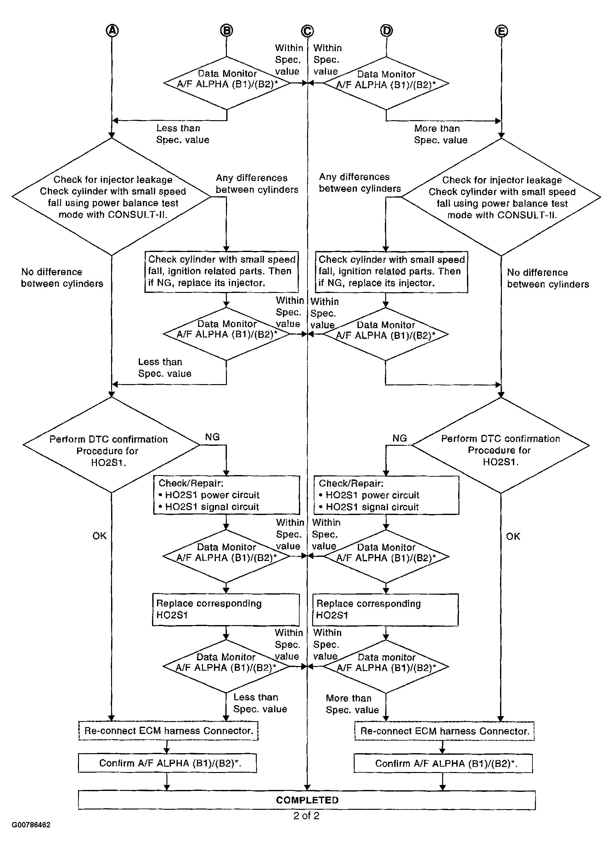
Fig 2: Displaying Diagnostic Procedure Flow Chart (2 Of 3)
G00786462Courtesy of NISSAN MOTOR CO., U.S.A.
Fig 3: Displaying Diagnostic Procedure Flow Chart (3 Of 3)
G00786463Courtesy of NISSAN MOTOR CO., U.S.A.