LEMON Manuals: Even more car manuals for everyone: 1960-2025
Home >> Infiniti >> 2004 >> M45 >> Repair and Diagnosis >> Engine Performance >> Engine Control System >> Trouble Diagnosis - Specification Value >> Diagnostic Procedure
April 5, 2026: LEMON Manuals is launched! Read the announcement.

Diagnostic Procedure

Fig 1: Identifying Diagnostic Procedure Information (1 Of 3)
G00795628Courtesy of NISSAN MOTOR CO., U.S.A.
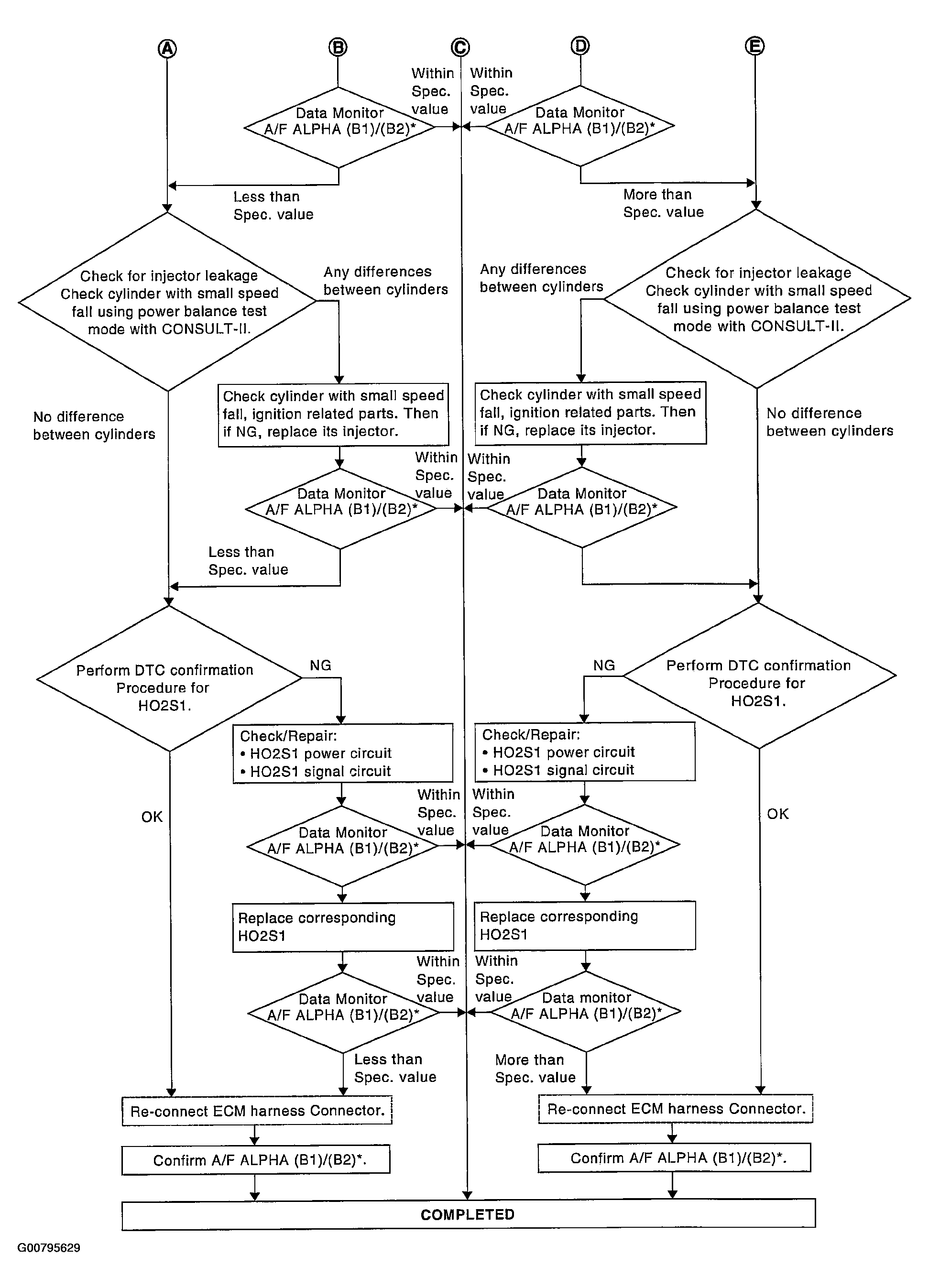
Fig 2: Identifying Diagnostic Procedure Information (2 Of 3)
G00795629Courtesy of NISSAN MOTOR CO., U.S.A.
Fig 3: Identifying Diagnostic Procedure Information (3 Of 3)
G00795630Courtesy of NISSAN MOTOR CO., U.S.A.