LEMON Manuals: Even more car manuals for everyone: 1960-2025
Home >> Infiniti >> 2004 >> QX56 AWD >> Repair and Diagnosis >> Engine Performance >> System >> Engine Control System >> DTC P0138, P0158: Ho2S2 >> Wiring Diagram >> Bank 2
April 5, 2026: LEMON Manuals is launched! Read the announcement.

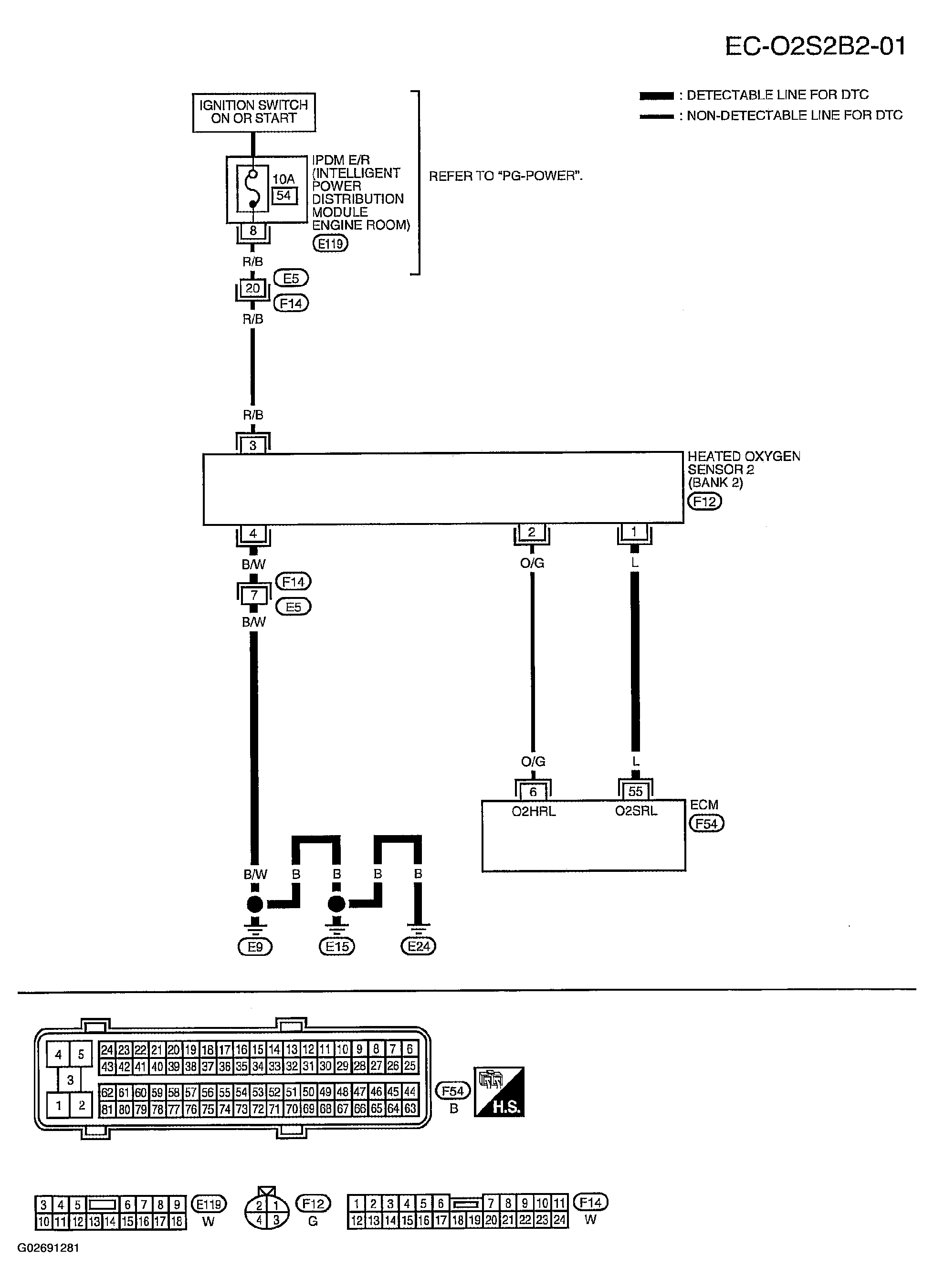
Bank 2

Fig 1: Heated Oxygen Sensor 2 - Wiring Diagram Bank 2 - EC-O2S2B2-01
G02691281Courtesy of NISSAN MOTOR CO., U.S.A.

Specification data are reference values and are measured between each terminal and ground.

CAUTION: Do not use ECM ground terminals when measuring input/output voltage. Doing so may result in damage to the ECM's transistor. Use a ground other than ECM terminals, such as the ground.
Fig 2: Heated Oxygen Sensor 2 - Bank 2 Specification Data
G02691282Courtesy of NISSAN MOTOR CO., U.S.A.