LEMON Manuals: Even more car manuals for everyone: 1960-2025
Home >> Infiniti >> 2004 >> QX56 AWD >> Repair and Diagnosis >> Engine Performance >> System >> Engine Control System >> DTC P1147, P1167: Ho2S2 >> Wiring Diagram >> Bank 1
April 5, 2026: LEMON Manuals is launched! Read the announcement.

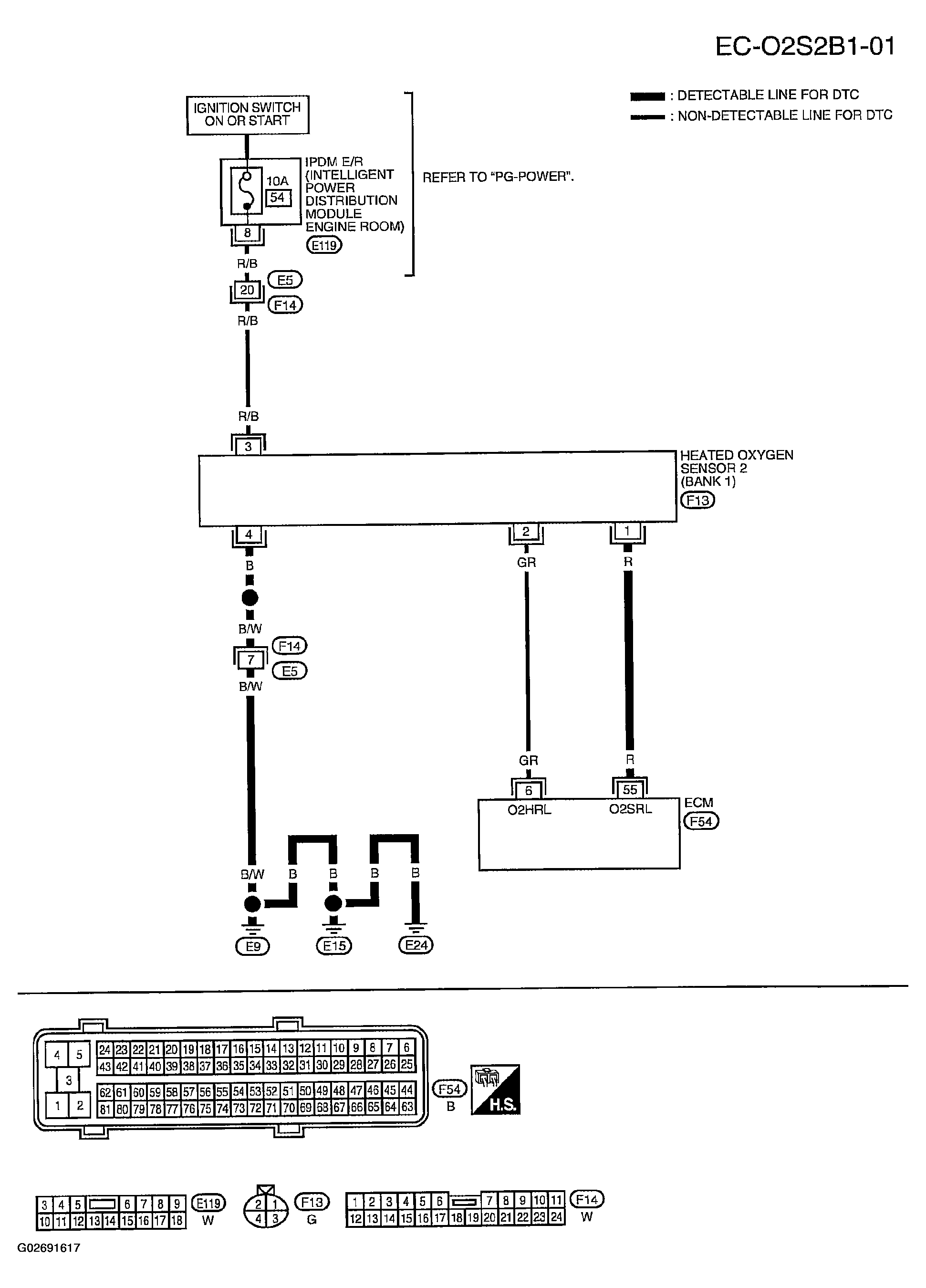
Bank 1

Fig 1: DTC P1147, P1167 HO2S2 Wiring Diagram - Bank 1 - EC-O2S2B1-01
G02691617Courtesy of NISSAN MOTOR CO., U.S.A.

Specification data are reference values and are measured between each terminal and ground.

CAUTION: Do not use ECM ground terminals when measuring input/output voltage. Doing so may result in damage to the ECM's transistor. Use a ground other than ECM terminals, such as the ground.
Fig 2: DTC P1147, P1167 HO2S2 Terminal, Specification Data & Reference Values
G02691618Courtesy of NISSAN MOTOR CO., U.S.A.