LEMON Manuals: Even more car manuals for everyone: 1960-2025
Home >> Infiniti >> 2004 >> QX56 RWD >> Repair and Diagnosis >> Engine Performance >> System >> Engine Control System >> DTC P0182, P0183: FTT Sensor >> Wiring Diagram
April 5, 2026: LEMON Manuals is launched! Read the announcement.

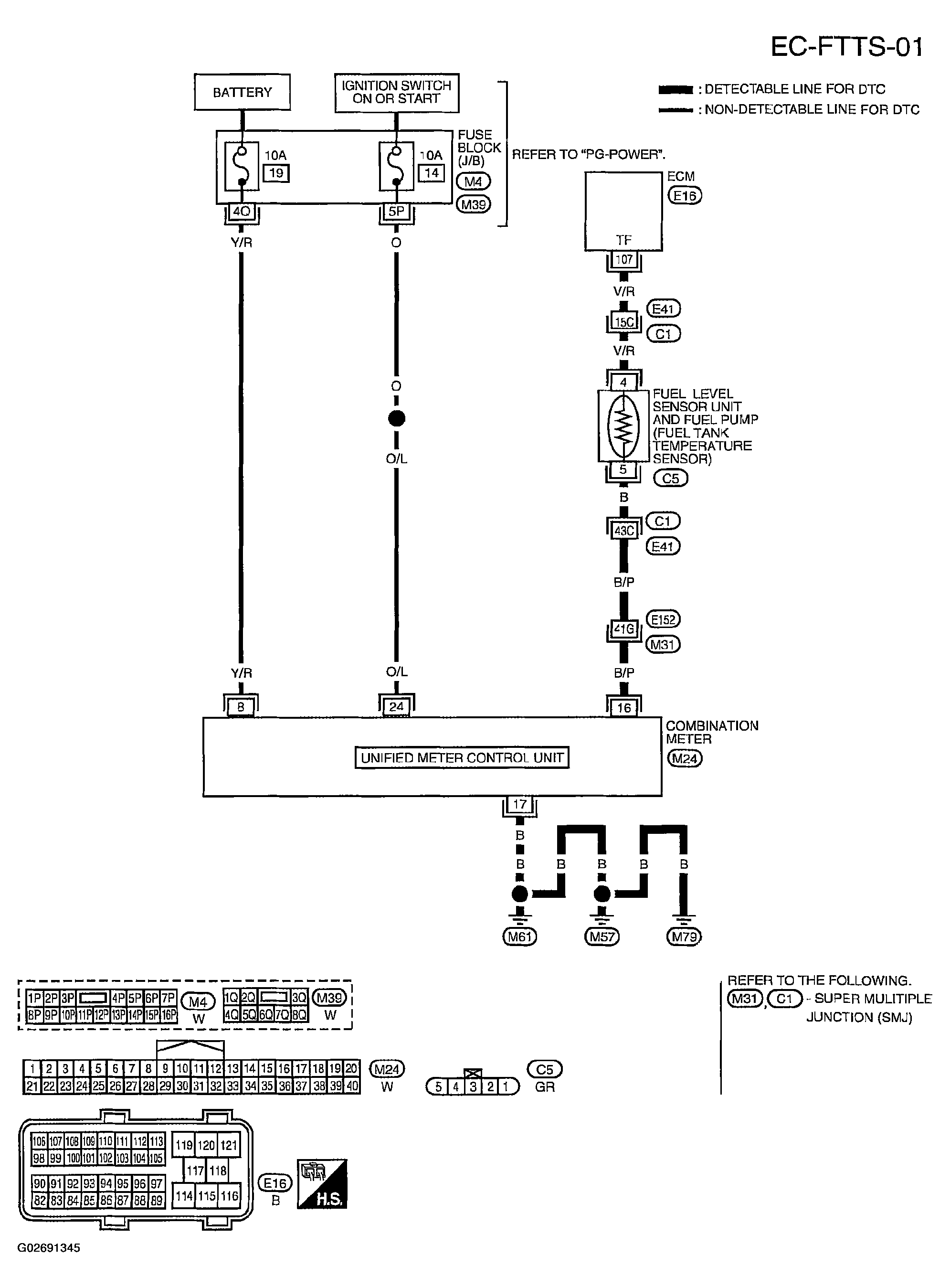
DTC P0182, P0183: FTT Sensor: Wiring Diagram

Fig 1: DTC P0182, P0183 FTT Sensor - Wiring Diagram - EC-FTTS-01
G02691345Courtesy of NISSAN MOTOR CO., U.S.A.