LEMON Manuals: Even more car manuals for everyone: 1960-2025
Home >> Infiniti >> 2004 >> QX56 RWD >> Repair and Diagnosis >> Engine Performance >> System >> Engine Control System >> Trouble Diagnosis - Specification Value >> Diagnostic Procedure
April 5, 2026: LEMON Manuals is launched! Read the announcement.

Diagnostic Procedure

Fig 1: Diagnostic Procedure - A/F ALPHA (1 Of 3)
G02691173Courtesy of NISSAN MOTOR CO., U.S.A.
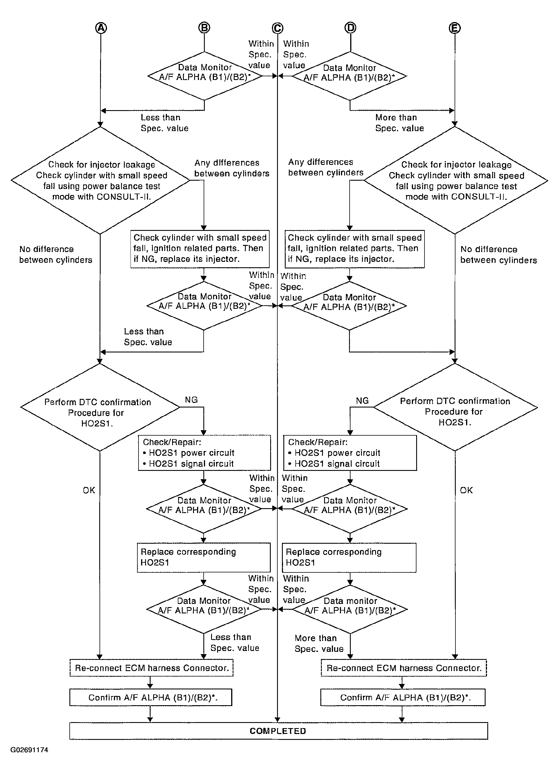
Fig 2: Diagnostic Procedure - A/F ALPHA (2 Of 3)
G02691174Courtesy of NISSAN MOTOR CO., U.S.A.
Fig 3: Diagnostic Procedure - A/F ALPHA (3 Of 3)
G02691175Courtesy of NISSAN MOTOR CO., U.S.A.