LEMON Manuals: Even more car manuals for everyone: 1960-2025
Home >> Infiniti >> 2006 >> QX56 AWD >> Repair and Diagnosis >> Engine Performance >> System >> Engine Control System - DTCS P1225 To P2A03 >> DTC P2101 Electric Throttle Control Function >> Wiring Diagram
April 5, 2026: LEMON Manuals is launched! Read the announcement.

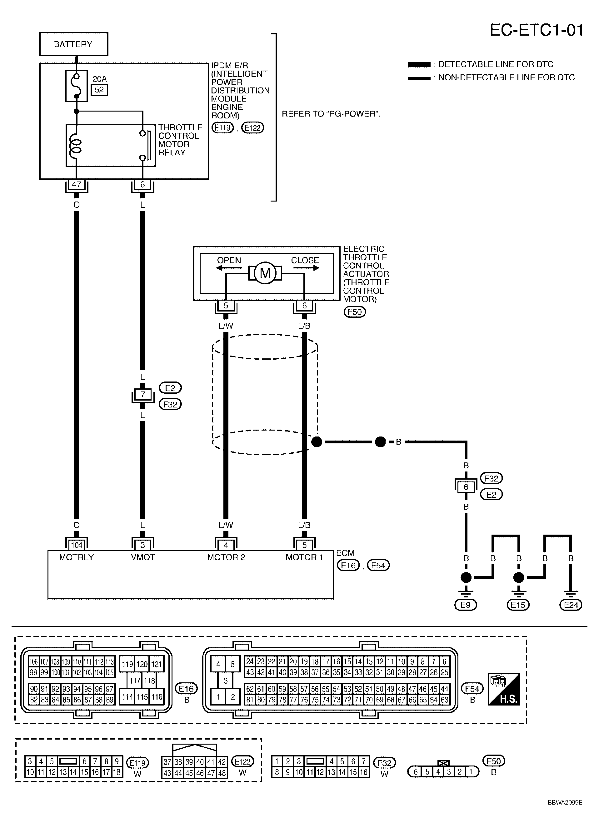
DTC P2101 Electric Throttle Control Function: Wiring Diagram

For PG, go to SYSTEM WIRING DIAGRAMS .

Fig 1: EC-ETC1-01 - Wiring Diagram
G04133153Courtesy of NISSAN MOTOR CO., U.S.A.

Specification data are reference values and are measured between each terminal and ground. Pulse signal is measured by CONSULT-II.

CAUTION: Do not use ECM ground terminals when measuring input/output voltage. Doing so may result in damage to the ECM's transistor. Use a ground other than ECM terminals, such as the ground.
ECM SPECIFICATION DATA AND REFERENCE VALUE

TERMINAL NO. WIRE COLOR ITEM CONDITION DATA (DC Voltage)
3 L Throttle control motor relay power supply [Ignition switch: ON]  BATTERY VOLTAGE (11 - 14V)
4 L/W Throttle control motor (Close) [Ignition switch: ON] 
  • Engine: Stopped
  • Selector lever: D
  • Accelerator pedal: Released
G04074579Courtesy of NISSAN MOTOR CO., U.S.A.
5 L/B Throttle control motor (Open) [Ignition switch: ON] 
  • Engine: Stopped
  • Selector lever: D
  • Accelerator pedal: Fully depressed
G04074580Courtesy of NISSAN MOTOR CO., U.S.A.
104 O Throttle control motor relay [Ignition switch: OFF]  BATTERY VOLTAGE (11 - 14V)
[Ignition switch: ON]  0 - 1.0V

*: Average voltage for pulse signal (Actual pulse signal can be confirmed by oscilloscope.)