LEMON Manuals: Even more car manuals for everyone: 1960-2025
Home >> Infiniti >> 2013 >> G37 Base >> Repair and Diagnosis (Single Page) >> External Pages >> Different car >> Section 25 (Security Control System) >> Wiring Diagram >> Vehicle Security System >> Wiring Diagram
April 5, 2026: LEMON Manuals is launched! Read the announcement.

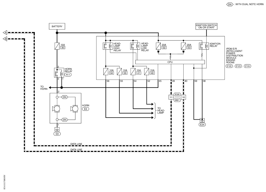
Vehicle Security System: Wiring Diagram

WARNING: This page is about a different car, the 2013 Nissan Xterra. However, it is still accessible from the selected car via links, so may be relevant.
Fig 1: Vehicle Security System Wiring Diagram (1 Of 2)
G08711895Courtesy of NISSAN NORTH AMERICA, INC.
Fig 2: Vehicle Security System Wiring Diagram (2 Of 2)
G08711896Courtesy of NISSAN NORTH AMERICA, INC.