LEMON Manuals: Even more car manuals for everyone: 1960-2025
Home >> Infiniti >> 2013 >> JX35 AWD >> Repair and Diagnosis (Single Page) >> Accessories & Equipment >> Communication Devices >> LAN System (Can) >> System Description >> System >> Can Communication System >> CAN COMMUNICATION SYSTEM: System Description >> System Diagram
April 5, 2026: LEMON Manuals is launched! Read the announcement.

System Diagram

Without Automatic Drive Positioner

Fig 1: CAN Communication System Diagram (Without Automatic Drive Positioner)
G08857362Courtesy of NISSAN NORTH AMERICA, INC.

With Automatic Drive Positioner and Without ICC System

Fig 2: CAN Communication System Diagram (With Automatic Drive Positioner And Without ICC System)
G08857363Courtesy of NISSAN NORTH AMERICA, INC.

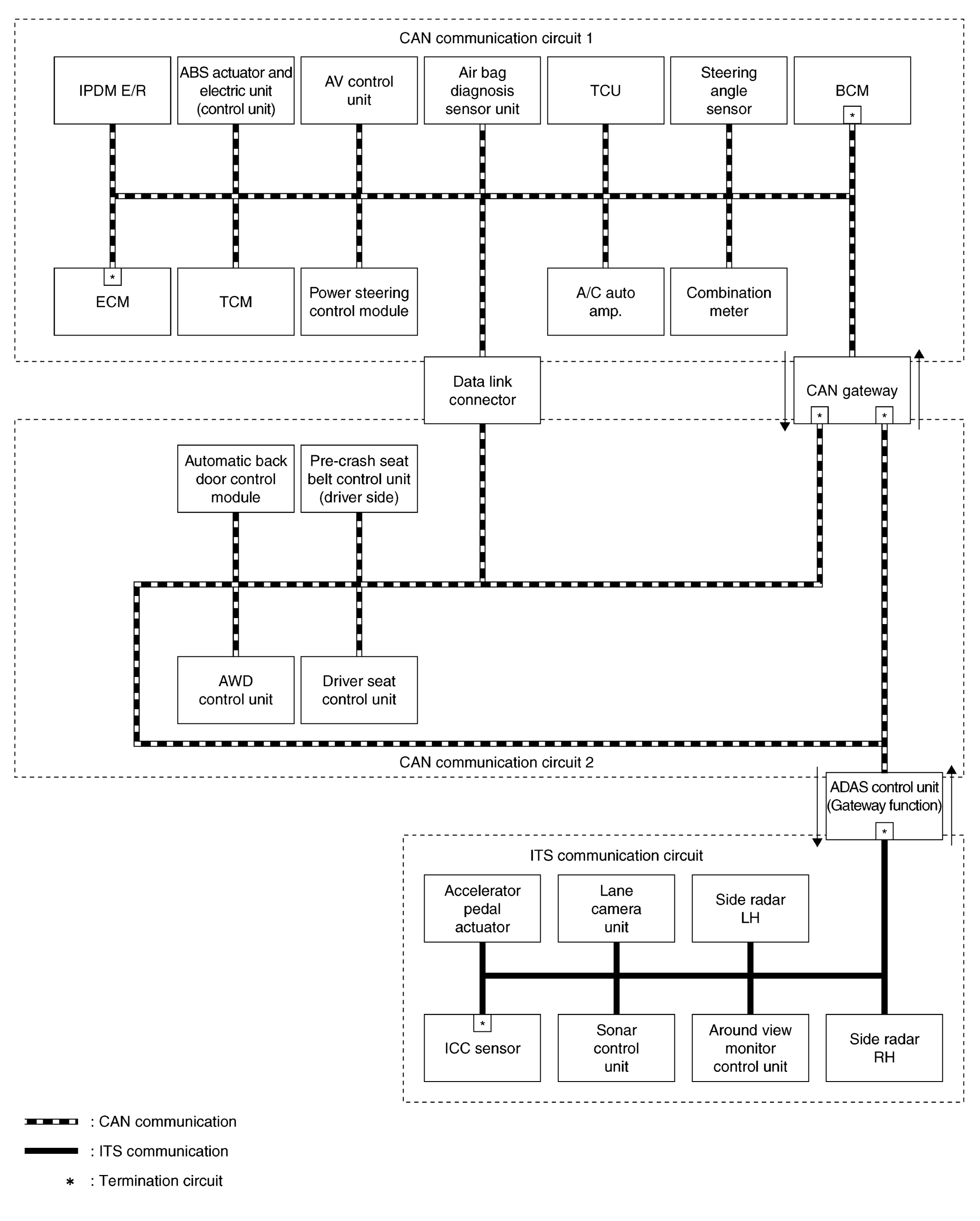
With Automatic Drive Positioner and ICC System

Fig 3: CAN Communication System Diagram (With Automatic Drive Positioner And ICC System)
G08857364Courtesy of NISSAN NORTH AMERICA, INC.