LEMON Manuals: Even more car manuals for everyone: 1960-2025
Home >> Infiniti >> 2013 >> JX35 AWD >> Repair and Diagnosis (Single Page) >> Transmission >> Automatic Transmission (CVT) >> System Description >> System >> CVT Control System >> CVT CONTROL SYSTEM: System Diagram >> System Diagram
April 5, 2026: LEMON Manuals is launched! Read the announcement.

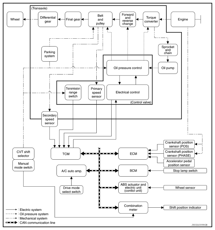
System Diagram

Fig 1: CVT Control System Diagram
G08769333Courtesy of NISSAN NORTH AMERICA, INC.