LEMON Manuals: Even more car manuals for everyone: 1960-2025
Home >> Infiniti >> 2013 >> JX35 AWD >> Repair and Diagnosis >> Accessories & Equipment >> Warning Systems >> Driver Assistance System (ADAS Control Unit) >> System Description >> System >> System Diagram
April 5, 2026: LEMON Manuals is launched! Read the announcement.

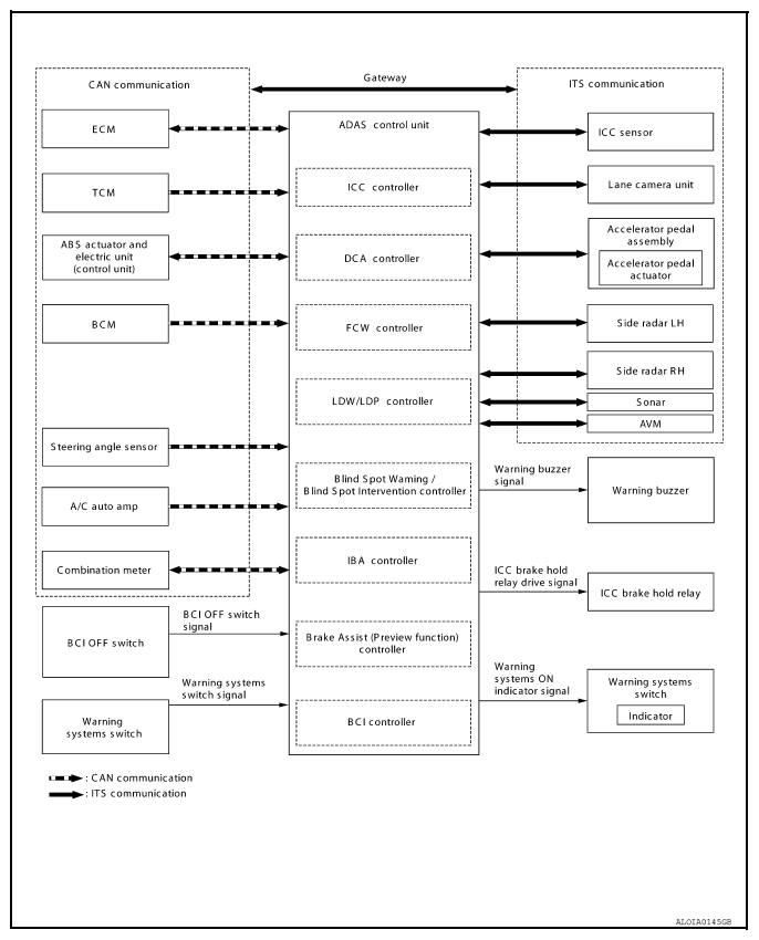
System Diagram

Fig 1: ADAS Control Unit System Diagram
G08855249Courtesy of NISSAN NORTH AMERICA, INC.