LEMON Manuals: Even more car manuals for everyone: 1960-2025
Home >> Infiniti >> 2013 >> M35h >> Repair and Diagnosis >> External Pages >> Different car >> Section 4 (Hybrid Control System) >> System Description >> System >> Hybrid Control System >> HYBRID CONTROL SYSTEM: System Description >> System Diagram
April 5, 2026: LEMON Manuals is launched! Read the announcement.

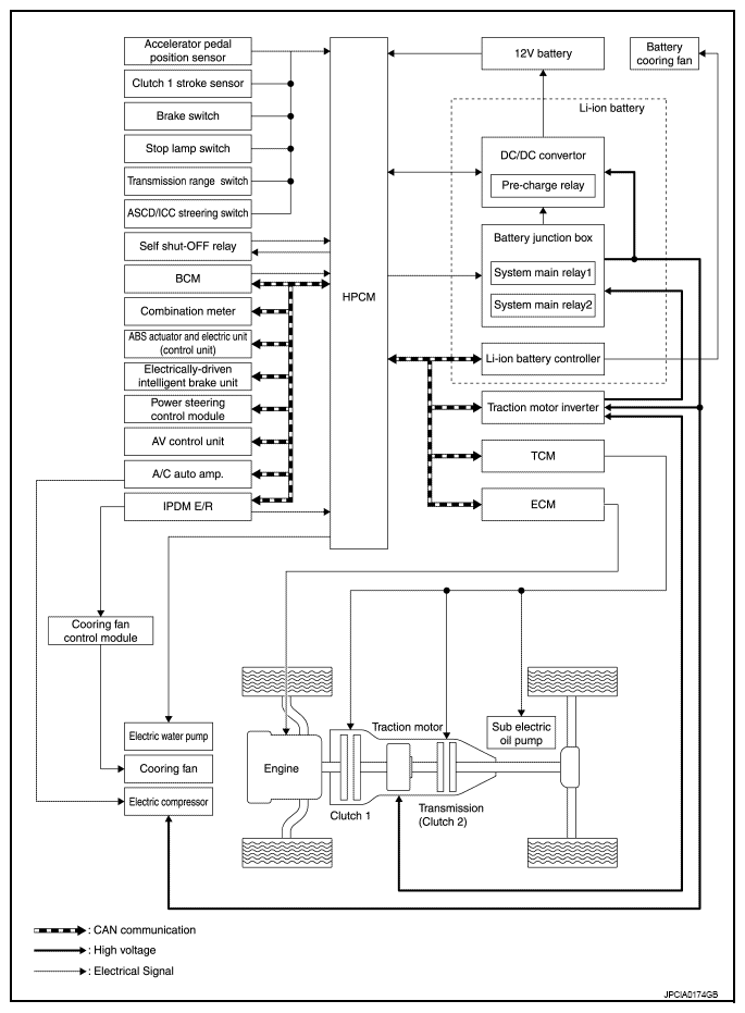
System Diagram

WARNING: This page is about a different car, the 2012 Infiniti M35h. However, it is still accessible from the selected car via links, so may be relevant.
Fig 1: Hybrid Control System Diagram
G08255791Courtesy of NISSAN NORTH AMERICA, INC.