LEMON Manuals: Even more car manuals for everyone: 1960-2025
Home >> Infiniti >> 2013 >> M37 Base >> Repair and Diagnosis >> Electrical >> Starter >> Starting System >> System Description >> System >> System Diagram
April 5, 2026: LEMON Manuals is launched! Read the announcement.

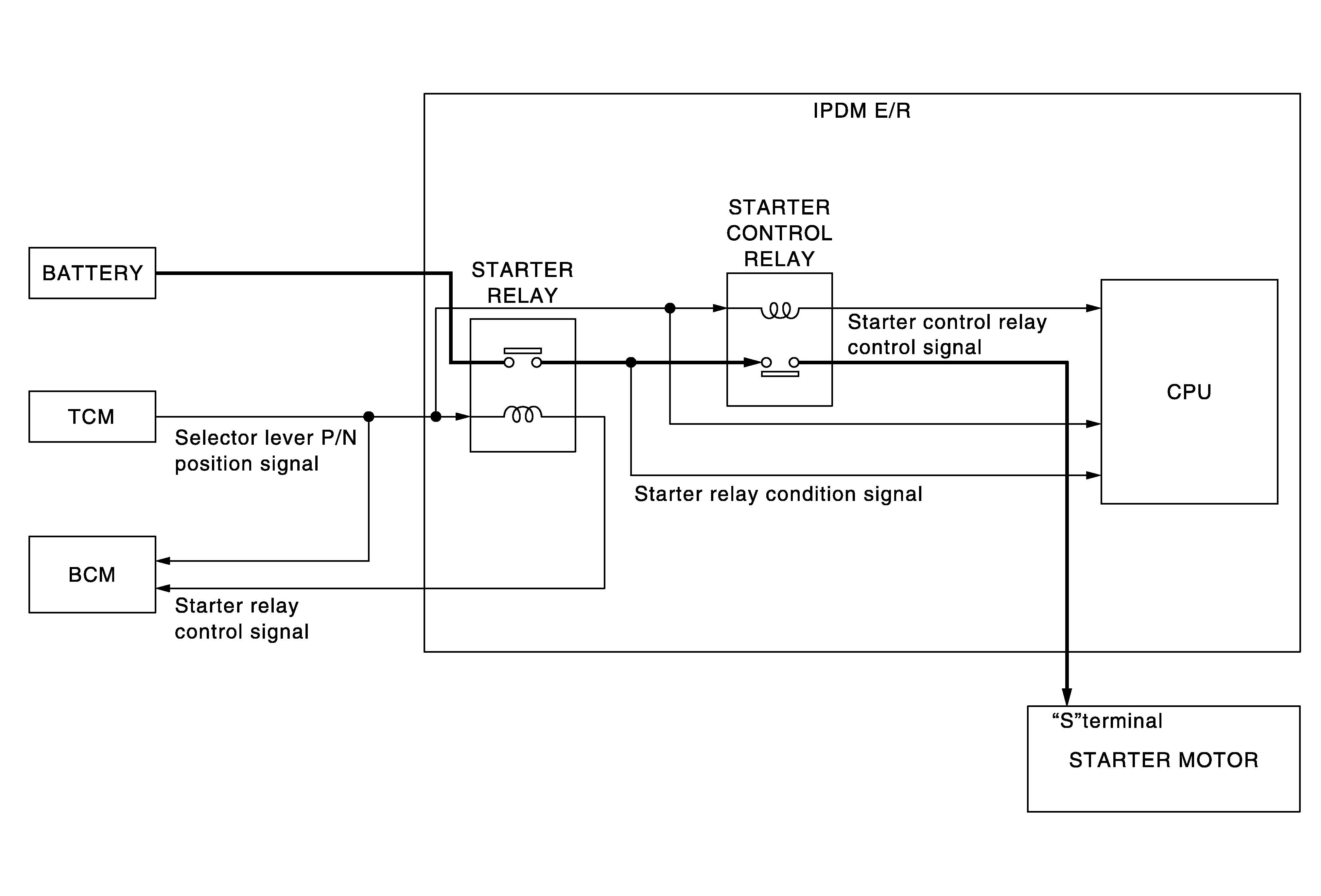
System Diagram

Fig 1: IPDM E/R (CPU) System Diagram
G05972977Courtesy of NISSAN NORTH AMERICA, INC.