Around View Monitor Function
- This system is equipped with wide-angle high-resolution cameras on the front and rear of the vehicle and on both right and left door mirrors. The images from front view, rear view, front-side view RH side, and Birds-Eye view that shows the view from the top of the vehicle are displayed to monitor the vehicle surroundings.
- Around view monitor control unit cuts out and expands the image received from each camera to create each view.
- The sonar indicator is displayed on display (superimposed on the camera image) in combination with the camera assistance sonar system to warm of the approach of an obstacle.
- Camera image is displayed on the display when an obstacle is detected by sonar system.
- In front view and rear view, the vehicle width, distance lines and predictive course lines are superimposed and displayed. In front-side view, the vehicle distance guiding line and vehicle width guiding line are displayed.
- The Birds-Eye view converts the images from 4 cameras into the overhead view and displays the status of the vehicle on display. The vehicle icon and sonar indicator that are displayed on the Birds-Eye view display are rendered by around view monitor control unit.
- Moving Object Detection (MOD) is adopted that detects moving objects according to camera image and notifies the detection result to the driver.
- Tire icon is adopted for Birds-Eye view image.
- Front/rear wide view function is adopted. Visibility for the left and right that contains invisible area is improved.
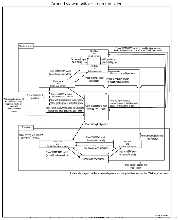
Around View Monitor Screen
- Around view monitor combines and displays the travel direction view and "Birds-Eye view", "Front-Side view" and then it displays the sonar indicator on the "Birds-Eye view", "Front-Side view", "Rear wide view".
- AV control unit renders the "Change View" switch, view icon, warning message on display.
Operation Description
- Around view monitor is displayed on the display when "CAMERA" switch is pressed, when shifting position is reverse, or when an obstacle is detected by sonar system.
- Birds-Eye view, Front-side view, and front/rear wide view can be switched by "Change View" switch (touch switch) or "CAMERA" switch, while around view monitor is displayed.
- Priority of view to be displayed can be set by "Settings" screen.
- While shift position is other than reverse, around view monitor is cancelled when approximately 3 minutes are passed after "CAMERA" switch is pressed, or when vehicle speed is approximately 10 km/h (6 MPH) or more. The screen returns to the screen before displaying around view monitor.
- Setting of Moving Object Detection (MOD) and sonar can be switched ON/OFF by temporary OFF switch of front display. (Temporary OFF)
- In temporary OFF, around view monitor is cancelled. Temporary OFF is cancelled when around view monitor is displayed once again. Sonar and MOD are switched to operation-ready status
- In permanent OFF, MOD and sonar are not operative until MOD and sonar are switched to ON by "Settings" screen.
- In Birds-Eye view, an enhanced boundary is displayed on the image indicating the invisible area and clearly indicating the boundary of the 4 cameras. The invisible area is displayed in yellow when Birds-Eye view is displayed after the ignition switch is turned ON.
- In D position, front sonar can detect an obstacle while camera image is not displayed on front display. Screen is switched to camera image when an obstacle is detected.
- If information of camera and information written to around view monitor control unit are not the same, error indicator of applicable camera position is displayed when Birds-Eye view is displayed.
- When "CAMERA" switch of multifunction switch is pressed, it receives camera switch signal from AV control unit via AV communication.
- When around view monitor control unit receives camera switch signal, around view monitor control unit reads the image signal from each camera.
- When around view monitor control unit receives reverse signal, while shift position is R position, around view monitor control unit reads image signal from each camera.
- When around view monitor control unit reads image signal from each camera, it cuts out the required screen for each view, superimposes camera image, vehicle icon, guiding lines, predicted course line, "MOD" icon, and sonar indicator, and then outputs them to front display.
FRONT VIEW
- The front view image is from the front camera.
- When the selector lever is in any position other than the reverse position, the front view is displayed by pressing the "CAMERA" switch. It improves the visibility of obstacles in front of the vehicle and helps driving by the images displayed from Birds-Eye view and Front-Side view.
- Display the vehicle width guiding line and vehicle distance guiding line in front view and display the predictive course line according to the steering angle.
- If the steering angle is within approximately 90 degrees, the predictive course lines on the left/right side are displayed. If the steering angle is exceeding approximately 90 degrees, only the predictive course line on the outside (in the opposite side of steering direction) is displayed.
- AV control unit is connected to the steering angle sensor and receives the steering angle signal via CAN communication. AV control unit is transmits steering angle signal to around view monitor control unit via AV communication.
- Around view monitor control unit controls the direction and distance of the predictive course line according to the sensor signal from steering angle sensor.
REAR VIEW
- The rear view image is from the rear camera.
- When the selector lever is in the reverse position, the rear view is displayed. Backing and parking are improved by the images from Birds-Eye view and Front-Side view. The rear wide view function allows the display of an image with a 180° horizontal angle.
- Display the vehicle width guiding line and vehicle distance guiding line in Rear view and display the predictive course line according to the steering angle (except when using the rear wide view function).
- The predictive course line is not displayed at the steering neutral position.
- AV control unit is connected to the steering angle sensor and receives the steering angle signal via CAN communication. AV control unit is transmits steering angle signal to around view monitor control unit via AV communication.
- Around view monitor control unit controls the direction and distance of predictive course line according to the sensor signal from steering angle sensor.
FRONT-SIDE VIEW
- The front-side view image is from the side camera RH.
- In Front-Side view, display the vehicle distance guiding line and vehicle width guiding line.
BIRDS-EYE VIEW
- The image from the 4 cameras is cut out and converted into the overhead view, and the surroundings of the vehicle is displayed in Birds-Eye view.
- In Birds-Eye view, the invisible area is displayed on the image to specify the boundary of the 4 cameras.
- The invisible area is displayed in yellow in the Birds-Eye view after turning the ignition switch ON as an information for the user. (OFF setting can be performed)
Moving Object Detection (MOD)
- Moving Object Detection (MOD) is a function that notifies the driver of the presence of moving objects in the area around the vehicle. MOD detects moving objects from camera image, illuminates frame of view in yellow whenever "MOD" icon is displayed in blue, and sounds buzzer in sonar control unit.
- MOD detects moving objects while camera image is displayed on front display.
- Around view monitor control unit performs the following process when moving objects are detected.
- Superimposes yellow frame line on camera image signal and outputs them to front display.
- Transmits MOD beep sound output request signal to sonar control unit via CAN communication so that buzzer in sonar control unit sounds.
- Around view monitor control unit detects moving objects from camera image according to an image recognition method called optical flow.
- MOD does not detect a background as a moving object when the vehicle moves (when whole screen moves), but detects a moving object when an actual moving object is displayed on screen.
- MOD can be set to temporary OFF or permanent OFF by the following operation.
- temporary off: MOD is switched to off with a switch on the front display (touch switch) while camera image is displayed on front display.
- permanent off: MOD is switched to off by "Settings".
- Color of "MOD" icon indicates whether or not MOD is operative. "MOD" icon is displayed as shown in the following table. when MOD is operative, "MOD" icon is displayed in blue. when MOD is not operative, "MOD" icon is displayed in gray. MOD icon is not displayed when MOD is off (permanent off) by "Settings", or when MOD is off (temporary off) by switch of front display (touch switch).
| View | Shift position | |||
|---|---|---|---|---|
| P or N position | D position | R position | ||
| "MOD" icon display | ||||
| Birds-Eye view and rear view | Birds-Eye view | Blue | - | Gray |
| Rear view | Gray | Blue | ||
| Birds-Eye view and front view | Birds-Eye view | Blue | Gray | - |
| Front view | Gray | Blue | ||
| Side view and rear view | Side view | x | - | x |
| Rear view | Gray | Blue | ||
| Side view and front view | Side view | x | x | - |
| Front view | Gray | Blue | ||
| Rear wide view | Gray | - | Blue | |
| x: icon is not displayed. -: view is not displayed in each shift position (D position and R position). |
||||
- MOD illuminates frame of view in yellow and sounds buzzer, when any of the conditions in the following table are satisfied.
Operation Condition View where MOD is operative Shift position Vehicle speed P or N position 0 km/h Birds-Eye view D position 0 km/h (0 MPH) or more - less than 8 km/h (5 MPH) Front view R position 0 km/h (0 MPH) or more - less than 8 km/h (5 MPH) - Rear view
- Rear wide view
- MOD does not operate or stops operation when any of the conditions in the following table are satisfied.
Operation stop condition Note Door open - MOD does not stop operation for front view.
- Operation stops for rear view and rear wide view while back door is open.
- Operation stops for Birds-Eye view when any door is open.
Door mirror expanding/retracting Expanding/retracting status of door mirror is judged according to operation signal of door mirror motor transmitted from door mirror LH to around view monitor control unit.
Tire icon
- Tire icon is adopted for Birds-Eye view screen.
- Tire icon is a function that notifies the steered direction of front tire to the driver and assists the driving.
- In tire icon, around view monitor control unit superimposes steering angle information to camera image and outputs camera image signal to front display.
- Around view monitor control unit judges steering angle according to steering signal received from steering angle sensor via CAN communication.
Camera Image Operation Principle
- If the information writing to around view monitor control unit and the information from the camera are not matched, the applicable camera position is indicated as an error on the Birds-Eye view display. (Calibration operation is necessary when replacing each camera or when replacing around view monitor control unit.)
- Around view monitor control unit receives the camera switch signal from AV control unit via AV communication by pressing the "CAMERA" switch of multifunction switch.
- Around view monitor control unit that receives the camera switch signal supplies the power to each camera and inputs the camera image from each camera.
- When the selector lever is in the reverse position, around view monitor control unit receives the reverse signal, supplies the power to each camera, and inputs the camera image from each camera.
- Around view monitor control unit that receives the camera image signal from each camera cuts out the required screen for each view, superimposes the camera image, vehicle icon, guiding lines, sonar indicator, "MOD" icon, and outputs them to the display unit.