LEMON Manuals: Even more car manuals for everyone: 1960-2025
Home >> Infiniti >> 2016 >> QX60 Base, FWD >> Repair and Diagnosis (Single Page) >> Accessories & Equipment >> Drivers Assistance Systems - ADAS >> Driver Assistance System (LDW And LDP) (Except Hybrid) >> System Description >> System >> Lane Departure Prevention (LDP) System >> System Description >> System Diagram
April 5, 2026: LEMON Manuals is launched! Read the announcement.

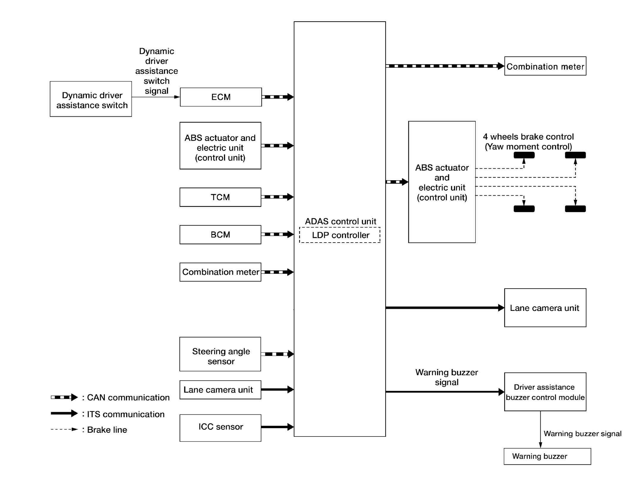
System Diagram

GNSALOIA0399GB-399Courtesy of NISSAN NORTH AMERICA, INC.