LEMON Manuals: Even more car manuals for everyone: 1960-2025
Home >> Infiniti >> 2016 >> QX60 Base, FWD >> Repair and Diagnosis (Single Page) >> Transmission >> Automatic Trans >> Automatic Transmission (Re0F10E) (Introduction, Wiring Diagrams And Basic Inspection) (Except Hybrid) >> System Description >> System >> CVT Control System >> System Description >> System Diagram
April 5, 2026: LEMON Manuals is launched! Read the announcement.

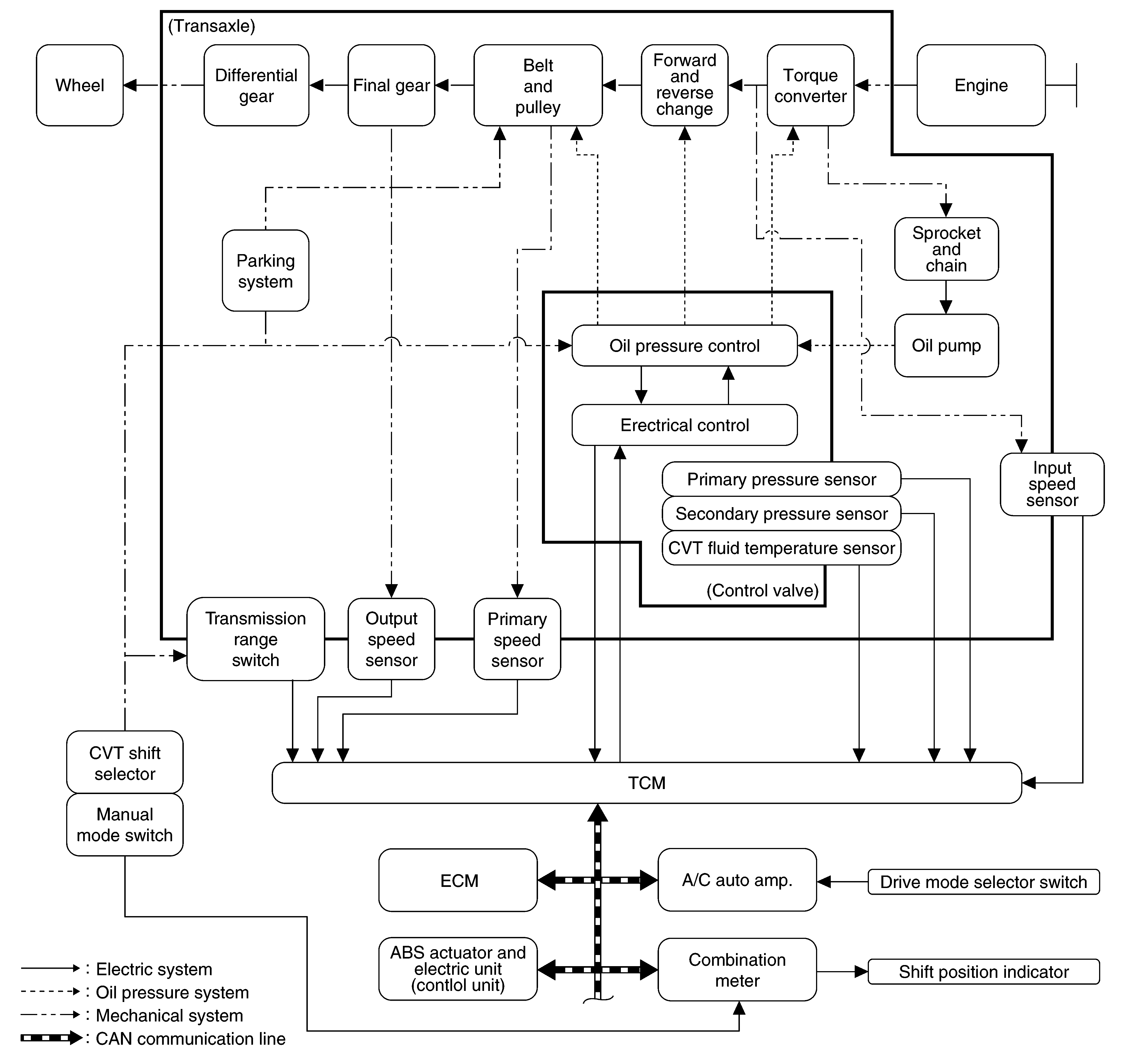
System Diagram

G08769475Courtesy of NISSAN NORTH AMERICA, INC.