LEMON Manuals: Even more car manuals for everyone: 1960-2025
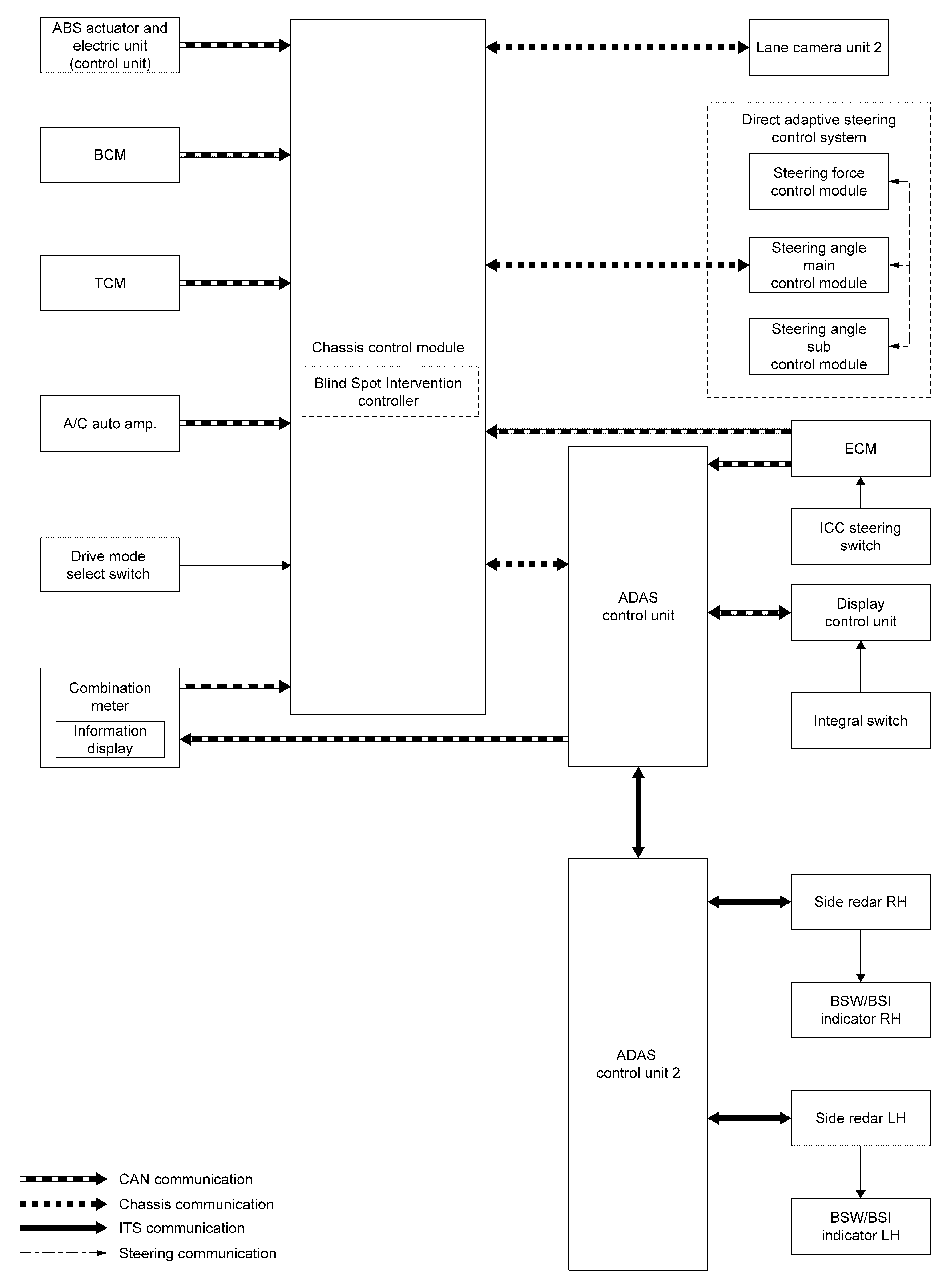
Home >> Infiniti >> 2017 >> Q50 Base, AWD >> Repair and Diagnosis >> External Pages >> Different car >> Section 505 (Driver Assistance System) >> System Description >> System >> Blind Spot Intervention (With Direct Adaptive Steering System) >> System Description >> System Diagram
April 5, 2026: LEMON Manuals is launched! Read the announcement.

System Diagram

WARNING: This page is about a different car, the 2019 Infiniti Q50. However, it is still accessible from the selected car via links, so may be relevant.
GNSJSOIA2510GB-510Courtesy of NISSAN NORTH AMERICA, INC.