LEMON Manuals: Even more car manuals for everyone: 1960-2025
Home >> Infiniti >> 2017 >> Q50 Base, AWD >> Repair and Diagnosis >> External Pages >> Different car >> Section 571 (Security Control System (Diagnostics)) >> Description >> System >> INFINITI Vehicle Immobilizer System-IVIS >> Circuit Diagram >> Gasoline engine models >> Security Control System (Diagnostics)
April 5, 2026: LEMON Manuals is launched! Read the announcement.

Security Control System (Diagnostics)

WARNING: This page is about a different car, the 2020 Infiniti Q50. However, it is still accessible from the selected car via links, so may be relevant.
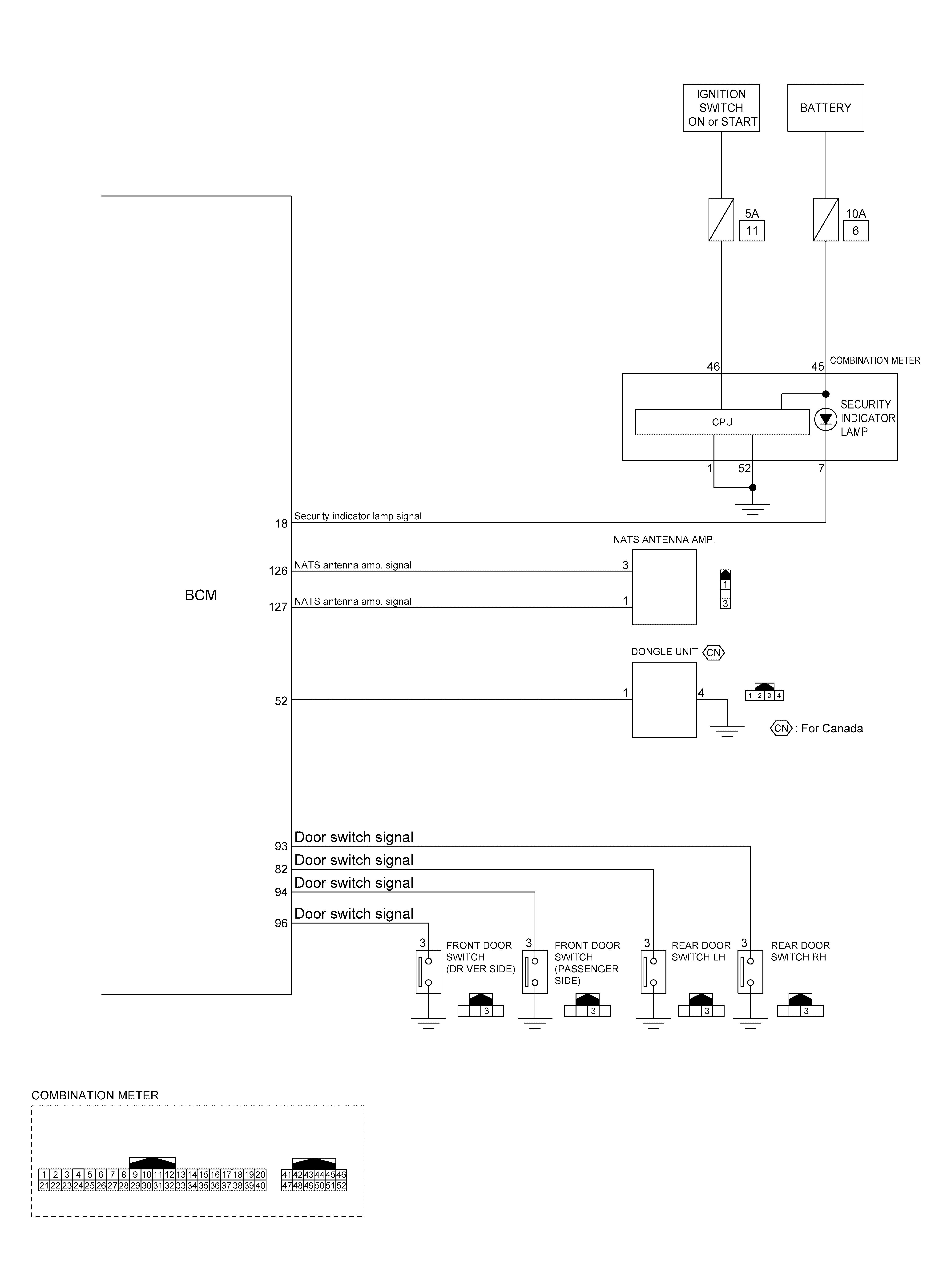
GNSILL0217837-837Courtesy of NISSAN NORTH AMERICA, INC.
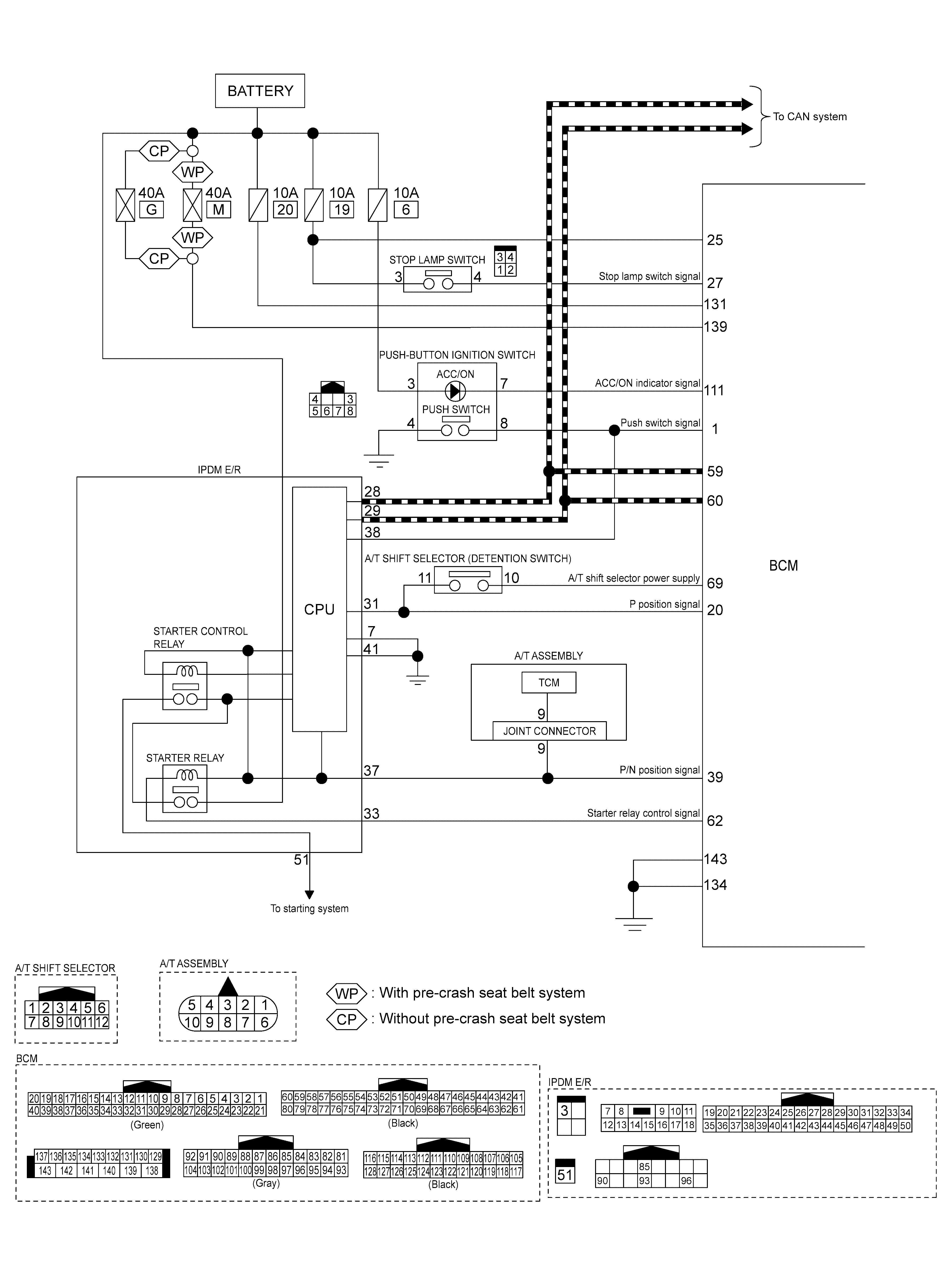
GNSJMKIB7506GB-506Courtesy of NISSAN NORTH AMERICA, INC.