LEMON Manuals: Even more car manuals for everyone: 1960-2025
Home >> Infiniti >> 2017 >> Q60 Base, AWD >> Repair and Diagnosis (Single Page) >> Engine Performance >> Testing & Diagnosis >> Engine Control System (Introduction) (2.0L Turbo) >> System Description >> System >> Engine Control System >> System Description >> System Diagram
April 5, 2026: LEMON Manuals is launched! Read the announcement.

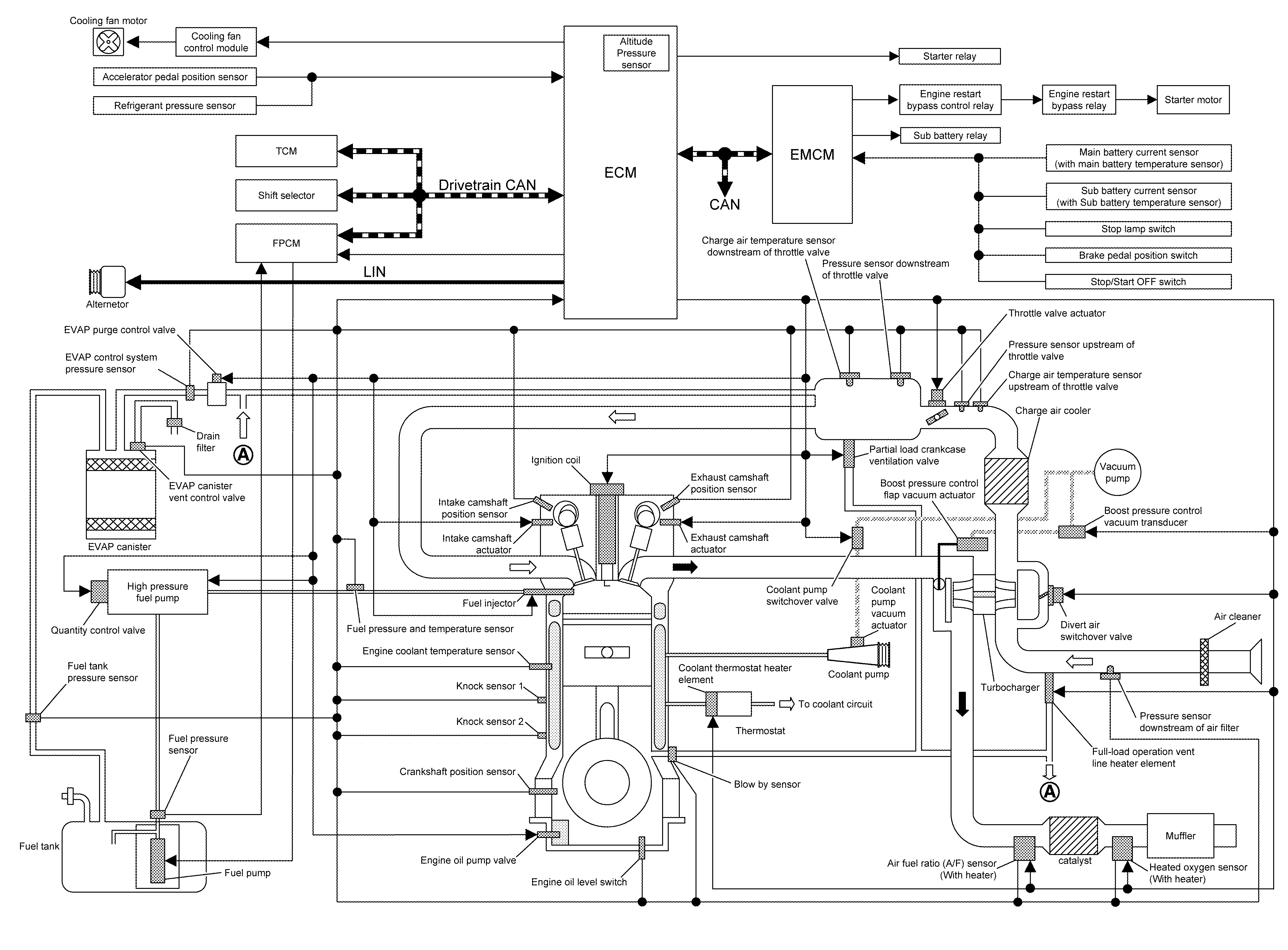
System Diagram

GNSJSBIB0019GB-019Courtesy of NISSAN NORTH AMERICA, INC.
Function Reference
Ignition ON control SYSTEM DESCRIPTION 
Engine start control SYSTEM DESCRIPTION 
RPM control SYSTEM DESCRIPTION 
Smooth running control SYSTEM DESCRIPTION 
Injection regulation control SYSTEM DESCRIPTION 
Ignition system control SYSTEM DESCRIPTION 
Synchronize fuel injection and ignition order function SYSTEM DESCRIPTION 
Camshaft adjustment function SYSTEM DESCRIPTION 
Torque control SYSTEM DESCRIPTION 
Knock control SYSTEM DESCRIPTION 
Air-fuel mixture ratio control SYSTEM DESCRIPTION 
Cold start mixture enrichment control SYSTEM DESCRIPTION 
Deceleration fuel shutoff function SYSTEM DESCRIPTION 
Charge air control SYSTEM DESCRIPTION 
Ignition OFF control SYSTEM DESCRIPTION 
Fuel supply control SYSTEM DESCRIPTION 
Thermal management control SYSTEM DESCRIPTION 
Exhaust treatment function SYSTEM DESCRIPTION 
Evaporative emission system SYSTEM DESCRIPTION 
Stop/Start system SYSTEM DESCRIPTION 
Starter motor drive control SYSTEM DESCRIPTION 
Engine on energy management function SYSTEM DESCRIPTION 
ASCD (Automatic Speed Control Device) control* INFORMATION 
Fuel filler cap warning system SYSTEM DESCRIPTION 
Infiniti drive mode selector SYSTEM DESCRIPTION 
Warning/Indicator/Chime WARNING LAMPS/INDICATOR LAMPS , WARNING CHIME , WARNING/INDICATOR (ON INFORMATION DISPLAY) 
CAN communication SYSTEM DESCRIPTION 

*: Controlled by ADAS control unit