LEMON Manuals: Even more car manuals for everyone: 1960-2025
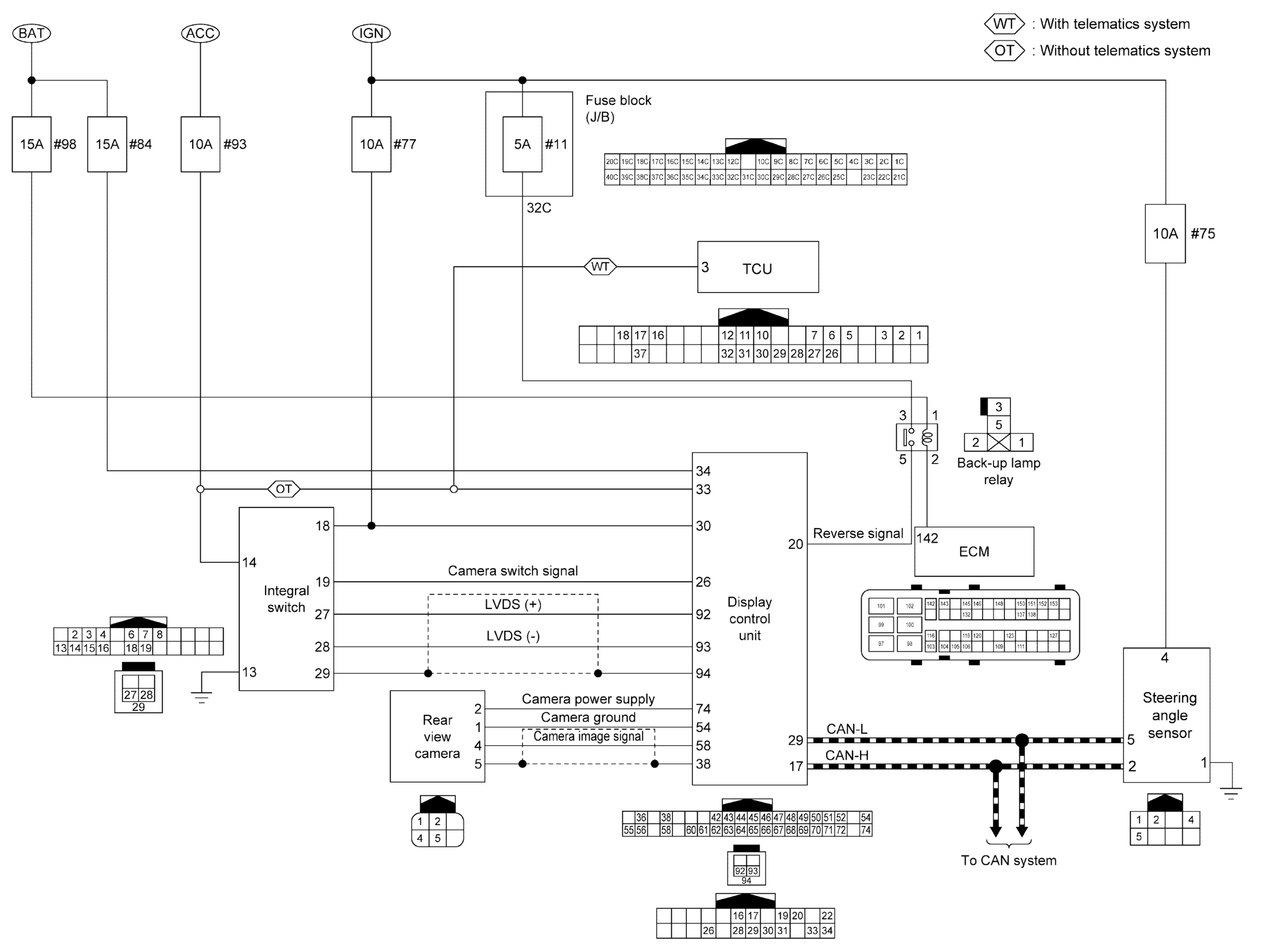
Home >> Infiniti >> 2017 >> Q60 Base, AWD >> Repair and Diagnosis >> Accessories & Equipment >> Entertainment Systems >> Audio, Visual & Navigation System (Rear View Monitor System) >> System Description >> Rear View Monitor System >> Circuit Diagram >> 2.0L Turbo Gasoline Engine
April 5, 2026: LEMON Manuals is launched! Read the announcement.

2.0L Turbo Gasoline Engine

GNSJSNIB0559GB-559Courtesy of NISSAN NORTH AMERICA, INC.