LEMON Manuals: Even more car manuals for everyone: 1960-2025
Home >> Infiniti >> 2017 >> Q60 Base, RWD >> Repair and Diagnosis (Single Page) >> Accessories & Equipment >> Anti-Theft Systems >> Door & Lock (Introduction, Wiring Diagrams And Basic Inspection) >> System Description >> System (Intelligent Key System) >> Intelligent Key System >> Circuit Diagram
April 5, 2026: LEMON Manuals is launched! Read the announcement.

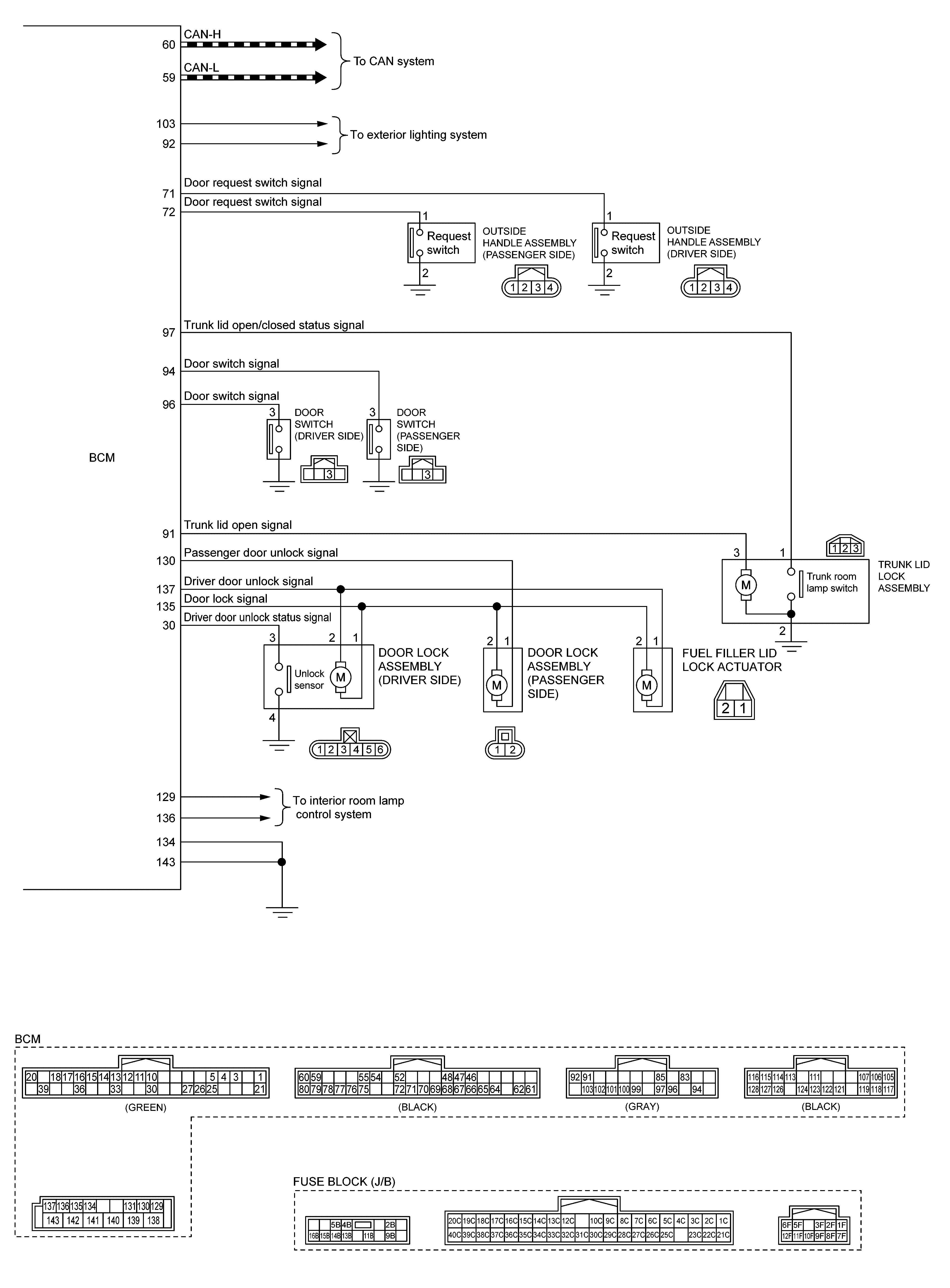
Circuit Diagram

GNSJMKIB8576GB-576Courtesy of NISSAN NORTH AMERICA, INC.
GNSJMKIB6830GB-830Courtesy of NISSAN NORTH AMERICA, INC.