LEMON Manuals: Even more car manuals for everyone: 1960-2025
Home >> Infiniti >> 2017 >> Q60 Base, RWD >> Repair and Diagnosis (Single Page) >> Accessories & Equipment >> Collision/Avoidance >> Driver Assistance System (1 Of 2) >> System Description >> System >> Blind Spot Intervention (Without Direct Adaptive Steering System) >> System Description >> System Diagram
April 5, 2026: LEMON Manuals is launched! Read the announcement.

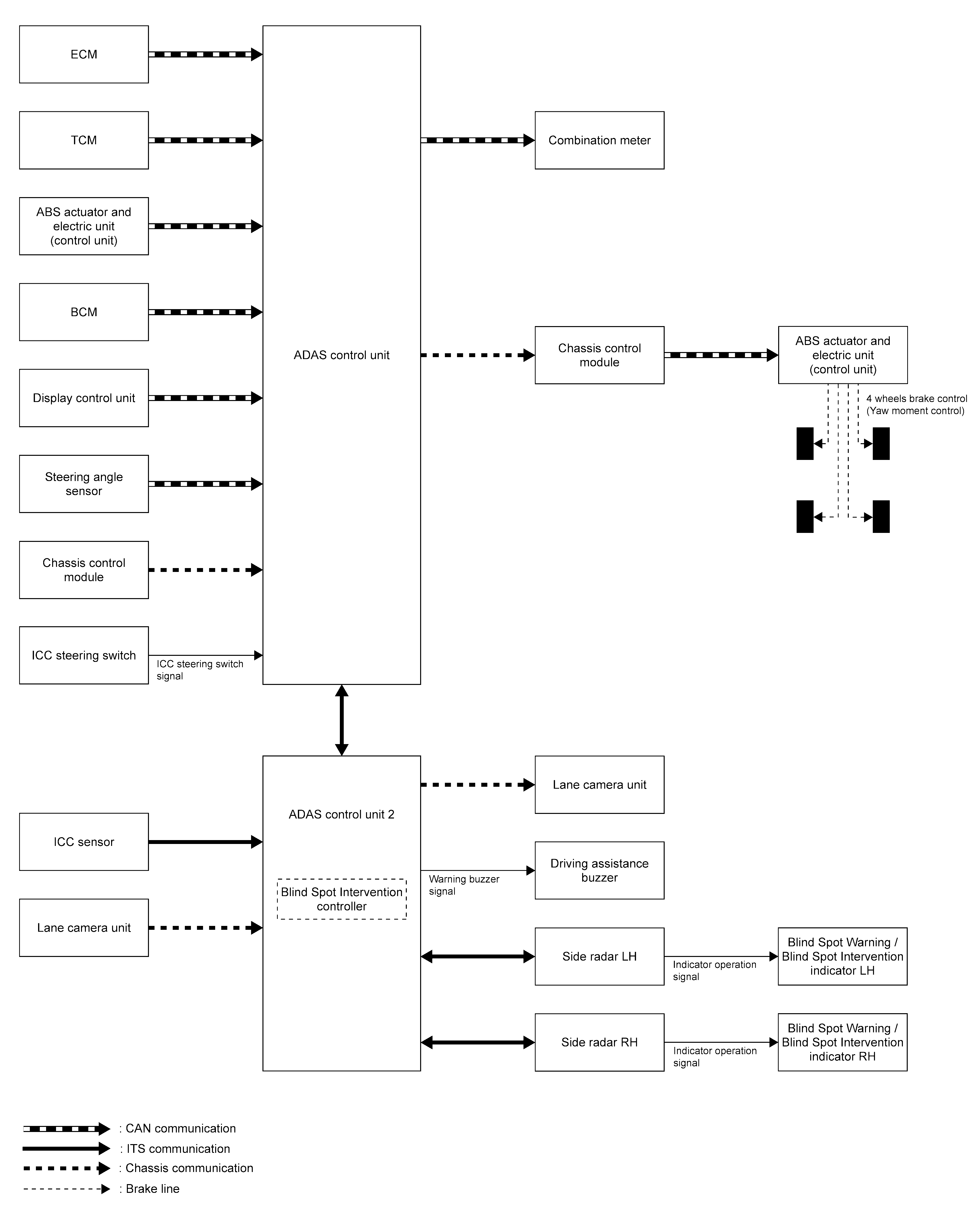
System Diagram

GNSJSOIA2554GB-554Courtesy of NISSAN NORTH AMERICA, INC.
NOTE:

TCM is connected to drivetrain CAN Communication and transmits a CAN Communication signal to ADAS Control Unit via ECM.