LEMON Manuals: Even more car manuals for everyone: 1960-2025
Home >> Infiniti >> 2017 >> QX30 Base >> Repair and Diagnosis >> Accessories & Equipment >> Anti-Theft Systems >> Security Control System >> System Description >> System >> Intelligent Key System/Engine Start Function >> Circuit Diagram
April 5, 2026: LEMON Manuals is launched! Read the announcement.

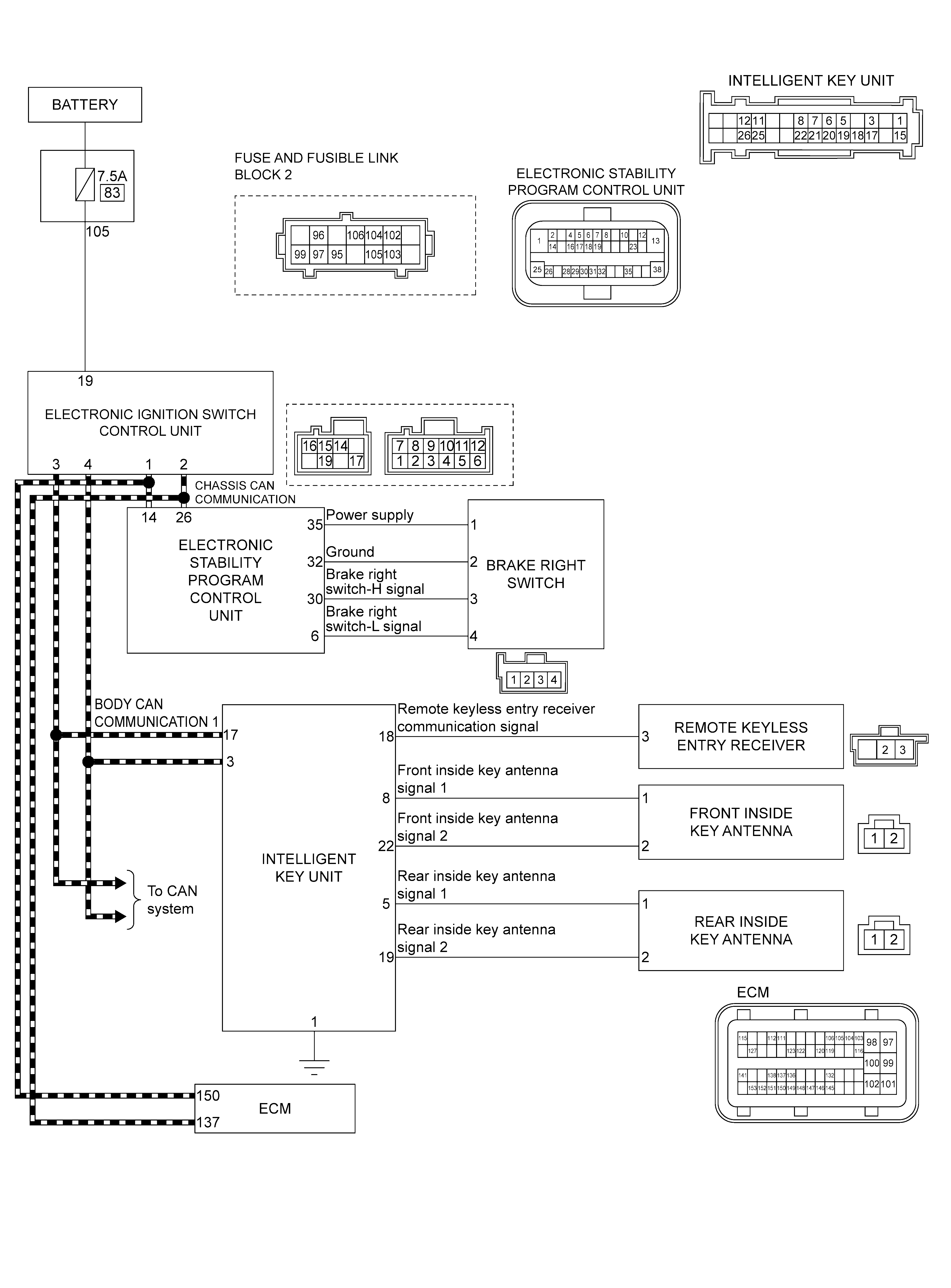
Circuit Diagram

GNSJMKIB6652GB-652Courtesy of NISSAN NORTH AMERICA, INC.