LEMON Manuals: Even more car manuals for everyone: 1960-2025
Home >> Infiniti >> 2017 >> QX30 Base >> Repair and Diagnosis >> Accessories & Equipment >> Entertainment Systems >> Audio, Visual & Navigation System (Rear View Monitor System) >> System Description >> Rear View Monitor System >> Circuit Diagram
April 5, 2026: LEMON Manuals is launched! Read the announcement.

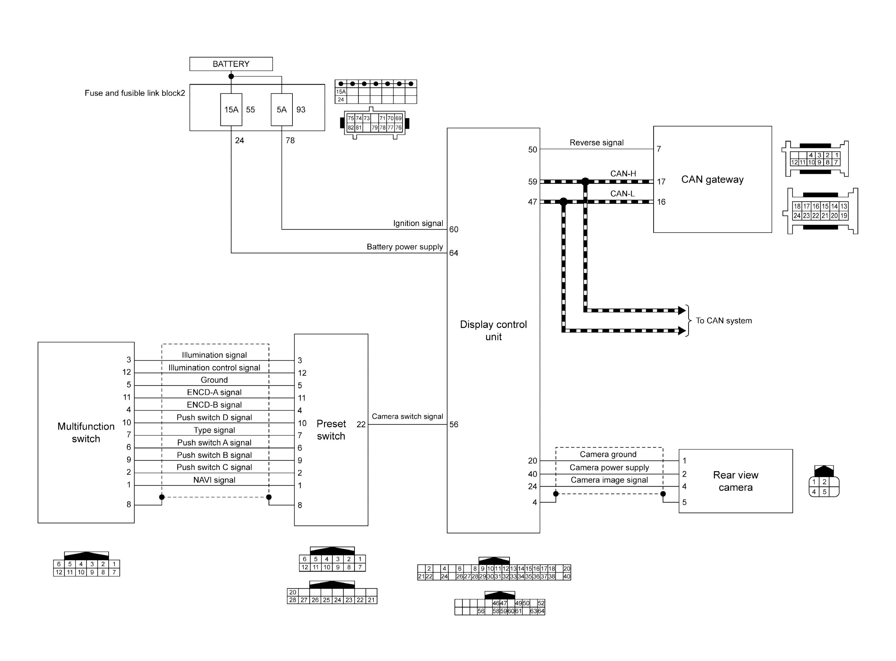
Circuit Diagram

GNSJSNIA9655GB-655Courtesy of NISSAN NORTH AMERICA, INC.