LEMON Manuals: Even more car manuals for everyone: 1960-2025
Home >> Infiniti >> 2017 >> QX60 Base, FWD >> Repair and Diagnosis (Single Page) >> Accessories & Equipment >> Warning Systems >> Driver Assistance System (Introduction) (Except Hybrid) >> System Description >> System >> LDP >> System Description >> System Diagram
April 5, 2026: LEMON Manuals is launched! Read the announcement.

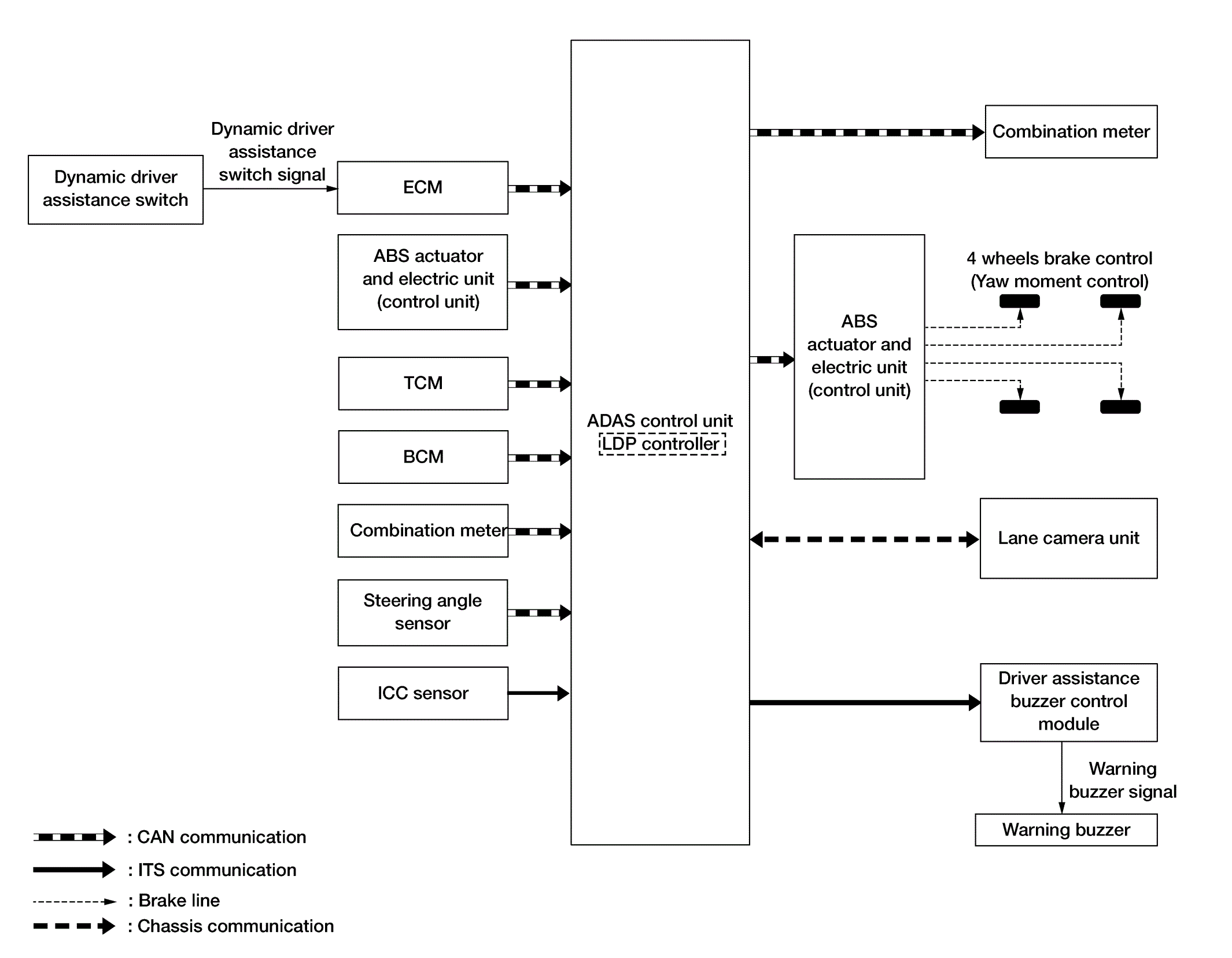
System Diagram

GNSAWOIA0175GB-175Courtesy of NISSAN NORTH AMERICA, INC.