LEMON Manuals: Even more car manuals for everyone: 1960-2025
Home >> Infiniti >> 2018 >> Q60 Pure, AWD >> Repair and Diagnosis (Single Page) >> Accessories & Equipment >> Entertainment Systems >> Audio, Visual & Navigation System (INFINITI INTOUCH) >> System Description >> INFINITI INTOUCH >> Base Audio With Navigation >> System Description >> System Diagram
April 5, 2026: LEMON Manuals is launched! Read the announcement.

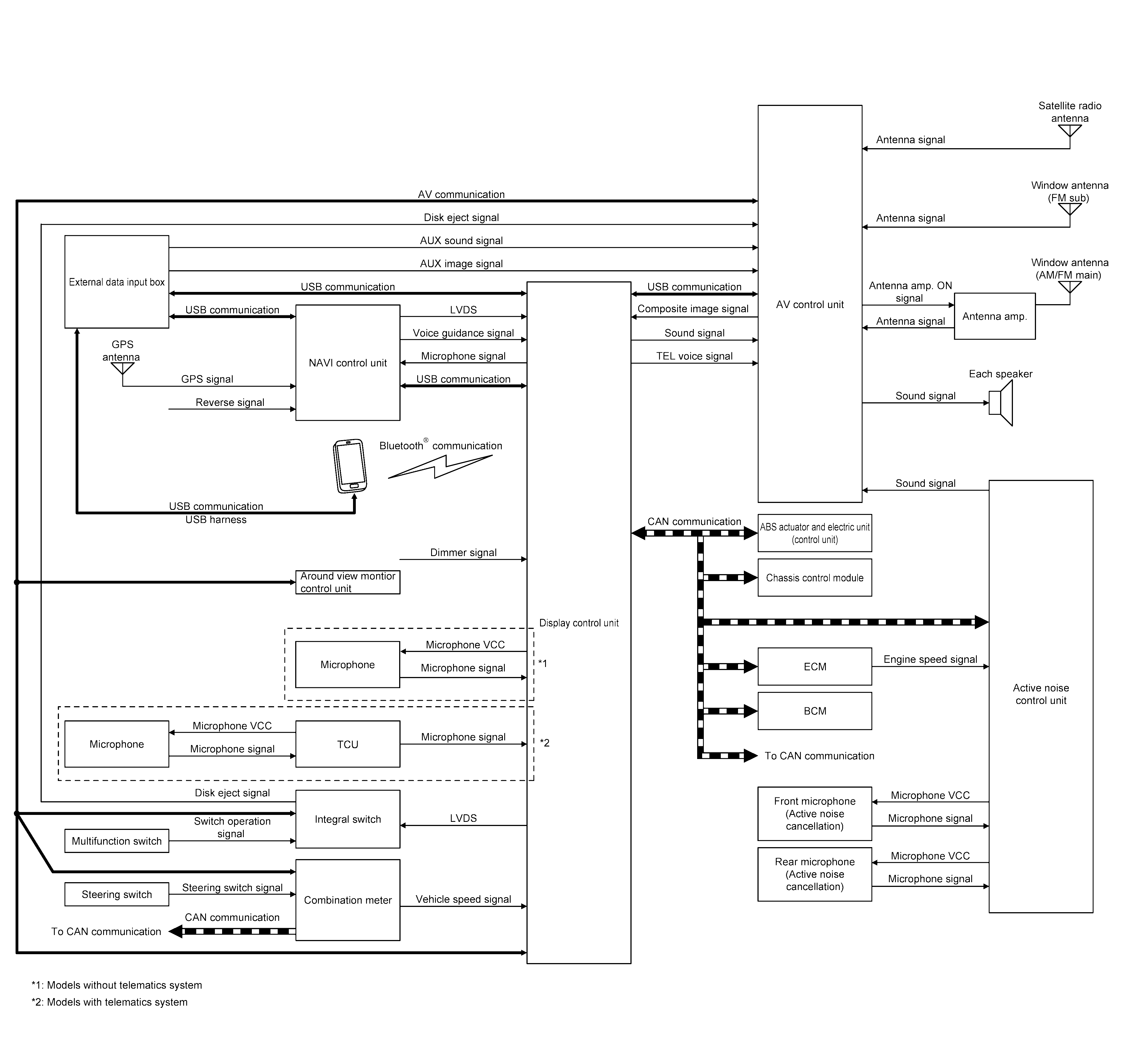
System Diagram

GNSILL0180569-569Courtesy of NISSAN NORTH AMERICA, INC.

Display Control Unit Input Signal (CAN Communication) 

Transmit unit

Signal name

ABS actuator and electric unit (control unit)

Vehicle speed signal

Combination meter

Distance to empty signal

Fuel level low warning signal

Vehicle speed signal

Parking brake switch signal

BCM

Vehicle setting signal

ECM

Engine status signal

Fuel consumption monitor signal

Shift position signal

Active Noise Control Unit Input Signal (CAN Communication) 

Transmit unit

Signal name

ECM

Engine torque signal

Accelerator pedal position signal

Combination meter

Vehicle speed signal

Chassis control module

Drive mode signal