LEMON Manuals: Even more car manuals for everyone: 1960-2025
Home >> Infiniti >> 2018 >> Q60 Pure, AWD >> Repair and Diagnosis >> Transmission >> Transmission Control Systems >> Drive Mode System >> System Description >> System >> Infiniti Drive Mode Selector >> System Description (For VR30DDTT Engine Models) >> System Diagram
April 5, 2026: LEMON Manuals is launched! Read the announcement.

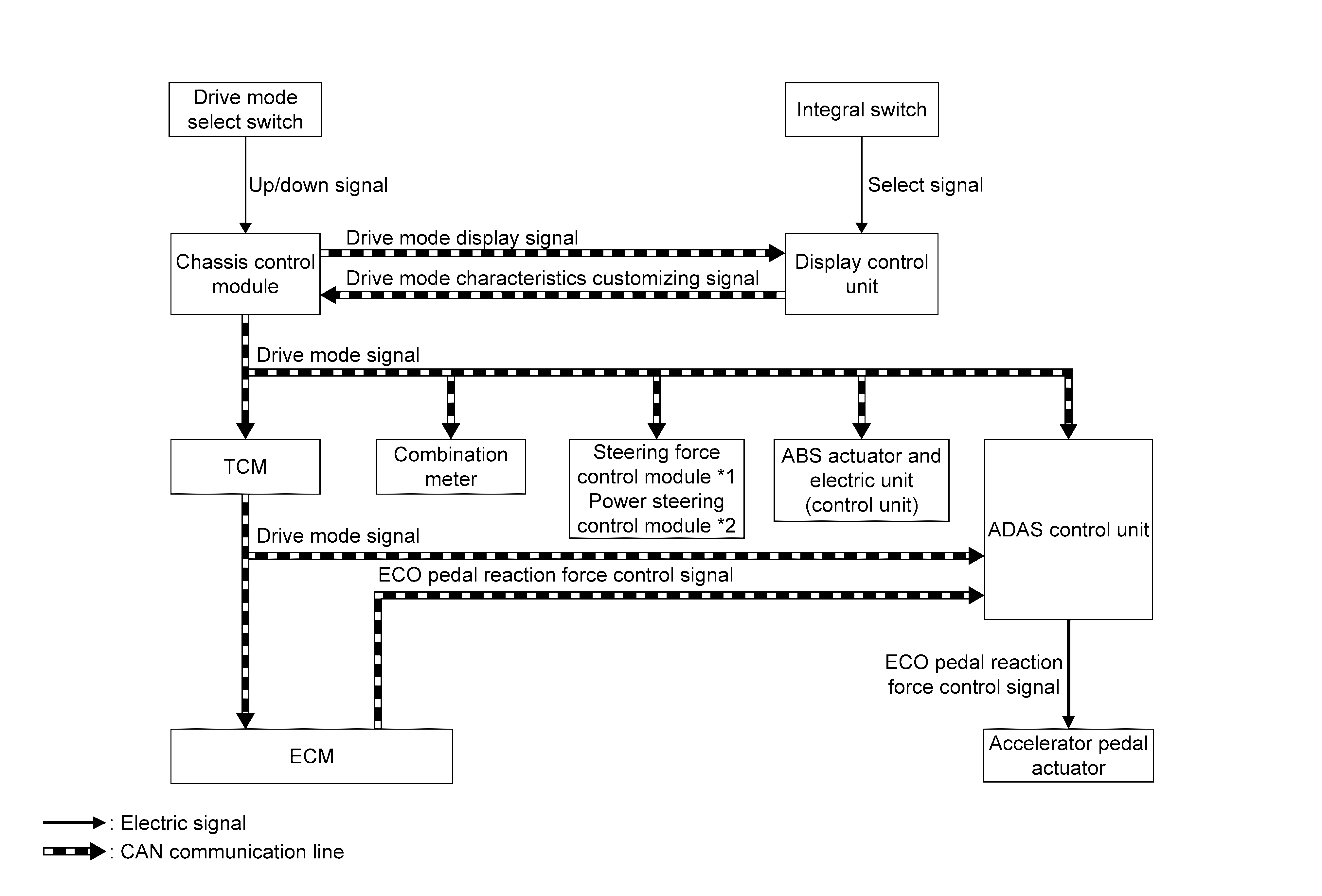
System Diagram

GNSJSOIA2403GB-403Courtesy of NISSAN NORTH AMERICA, INC.

*1: Applied to the direct adaptive steering system models only.

*2: Applied to the electric power steering system models only.