LEMON Manuals: Even more car manuals for everyone: 1960-2025
Home >> Infiniti >> 2018 >> QX30 Base >> Repair and Diagnosis (Single Page) >> Body & Frame >> Door Locks >> Security Control System >> System Description >> System >> System Description >> System Diagram
April 5, 2026: LEMON Manuals is launched! Read the announcement.

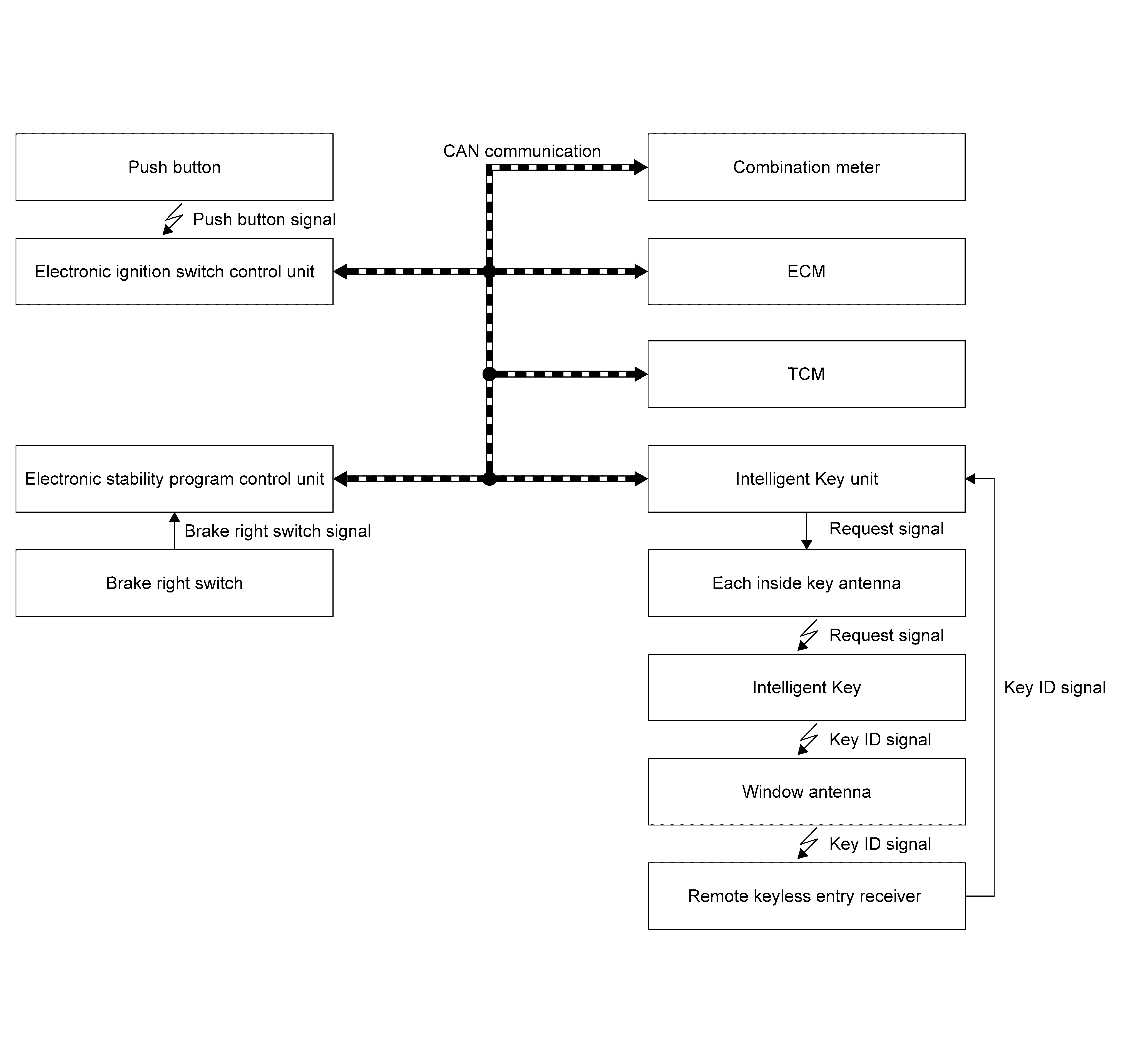
System Diagram

GNSJMKIB6451GB-451Courtesy of NISSAN NORTH AMERICA, INC.