LEMON Manuals: Even more car manuals for everyone: 1960-2025
Home >> Infiniti >> 2019 >> Q60 Luxe, RWD >> Repair and Diagnosis >> Transmission >> Transmission Control Systems >> Drive Mode System >> System Description >> System >> Log-In Function >> System Description >> System Diagram
April 5, 2026: LEMON Manuals is launched! Read the announcement.

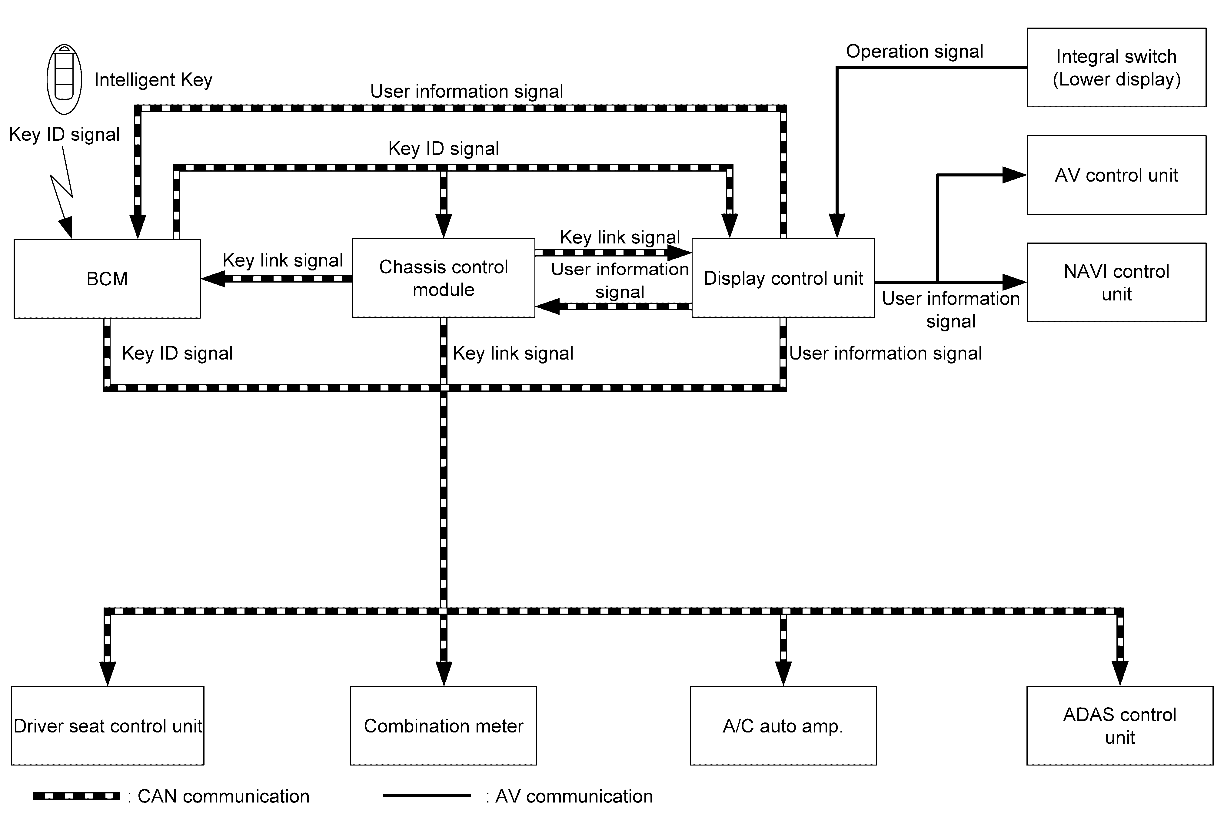
System Diagram

GNSJSOIA2437GB-437Courtesy of NISSAN NORTH AMERICA, INC.