LEMON Manuals: Even more car manuals for everyone: 1960-2025
Home >> Infiniti >> 2019 >> Q60 Pure, AWD >> Repair and Diagnosis >> Engine Mechanical >> Engine Lubrication System >> System Description >> Description >> Engine Lubrication System Schematic
April 5, 2026: LEMON Manuals is launched! Read the announcement.

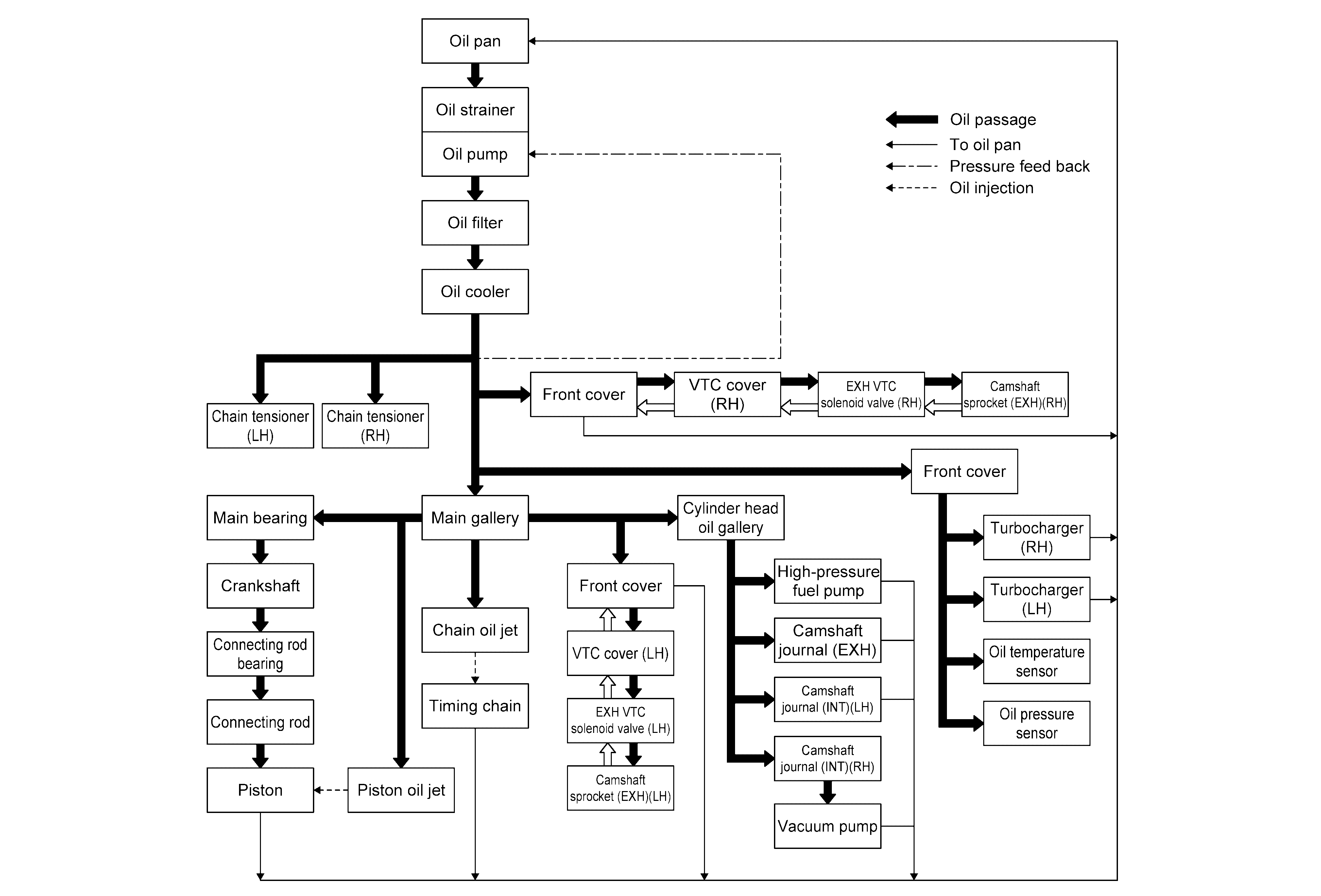
Engine Lubrication System Schematic

Fig 1: ENGINE OIL COOLER AIR COOLING TYPE
GNSJSBIA9971GB-971Courtesy of NISSAN NORTH AMERICA, INC.
Fig 2: ENGINE OIL COOLER WATER COOLING TYPE
GNSJSBIB0399GB-399Courtesy of NISSAN NORTH AMERICA, INC.