LEMON Manuals: Even more car manuals for everyone: 1960-2025
Home >> Infiniti >> 2019 >> QX30 Pure >> Repair and Diagnosis (Single Page) >> Accessories & Equipment >> Seats >> Automatic Drive Positioner >> System Description >> System >> Memory Function >> System Description >> System Diagram
April 5, 2026: LEMON Manuals is launched! Read the announcement.

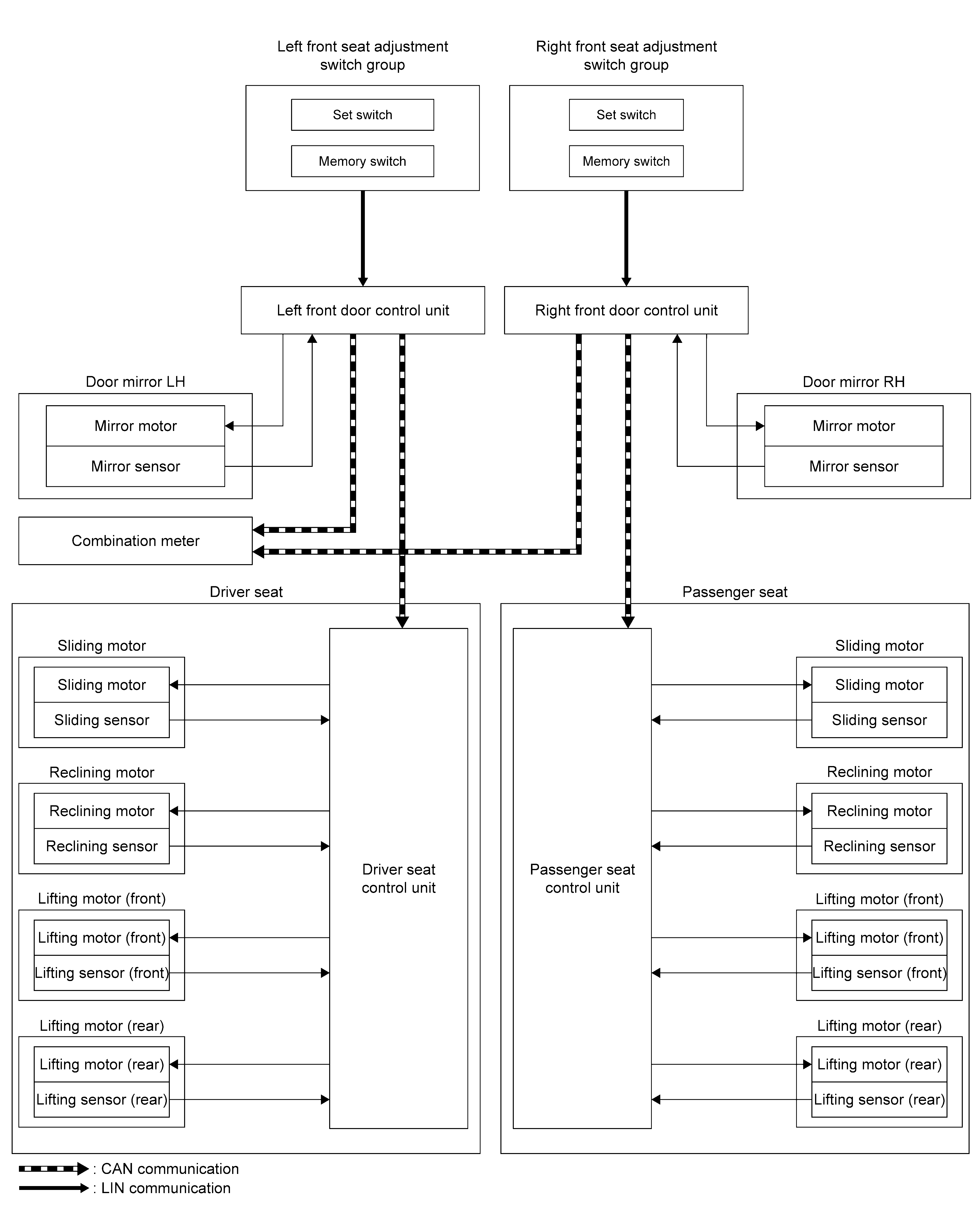
System Diagram

GNSJMJIB2042GB-042Courtesy of NISSAN NORTH AMERICA, INC.