LEMON Manuals: Even more car manuals for everyone: 1960-2025
Home >> Infiniti >> 2019 >> QX50 Essential, FWD >> Repair and Diagnosis (Single Page) >> Electrical >> Charging Systems >> Charging System >> Basic Inspection >> Diagnosis And Repair Work Flow >> Work Flow (With DSS-5000P NI) >> Overall Sequence
April 5, 2026: LEMON Manuals is launched! Read the announcement.

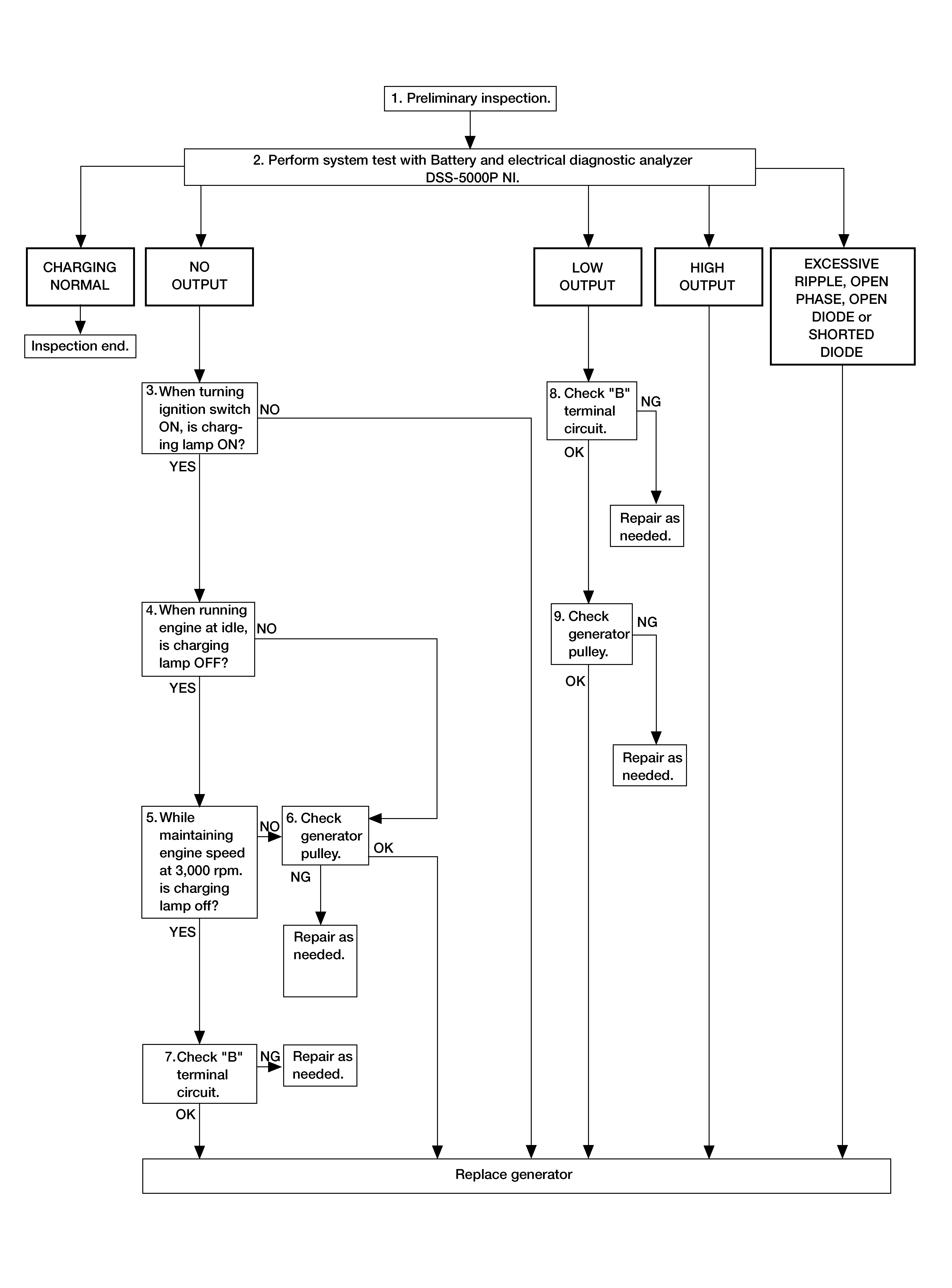
Overall Sequence

G04889676Courtesy of NISSAN NORTH AMERICA, INC.