LEMON Manuals: Even more car manuals for everyone: 1960-2025
Home >> Infiniti >> 2019 >> QX50 Essential, FWD >> Repair and Diagnosis >> Electrical >> Motors, Switches, Relays >> Power Control System - Power Distribution System >> System Description >> System >> Auto Acc Function >> System Description >> Operation Flow
April 5, 2026: LEMON Manuals is launched! Read the announcement.

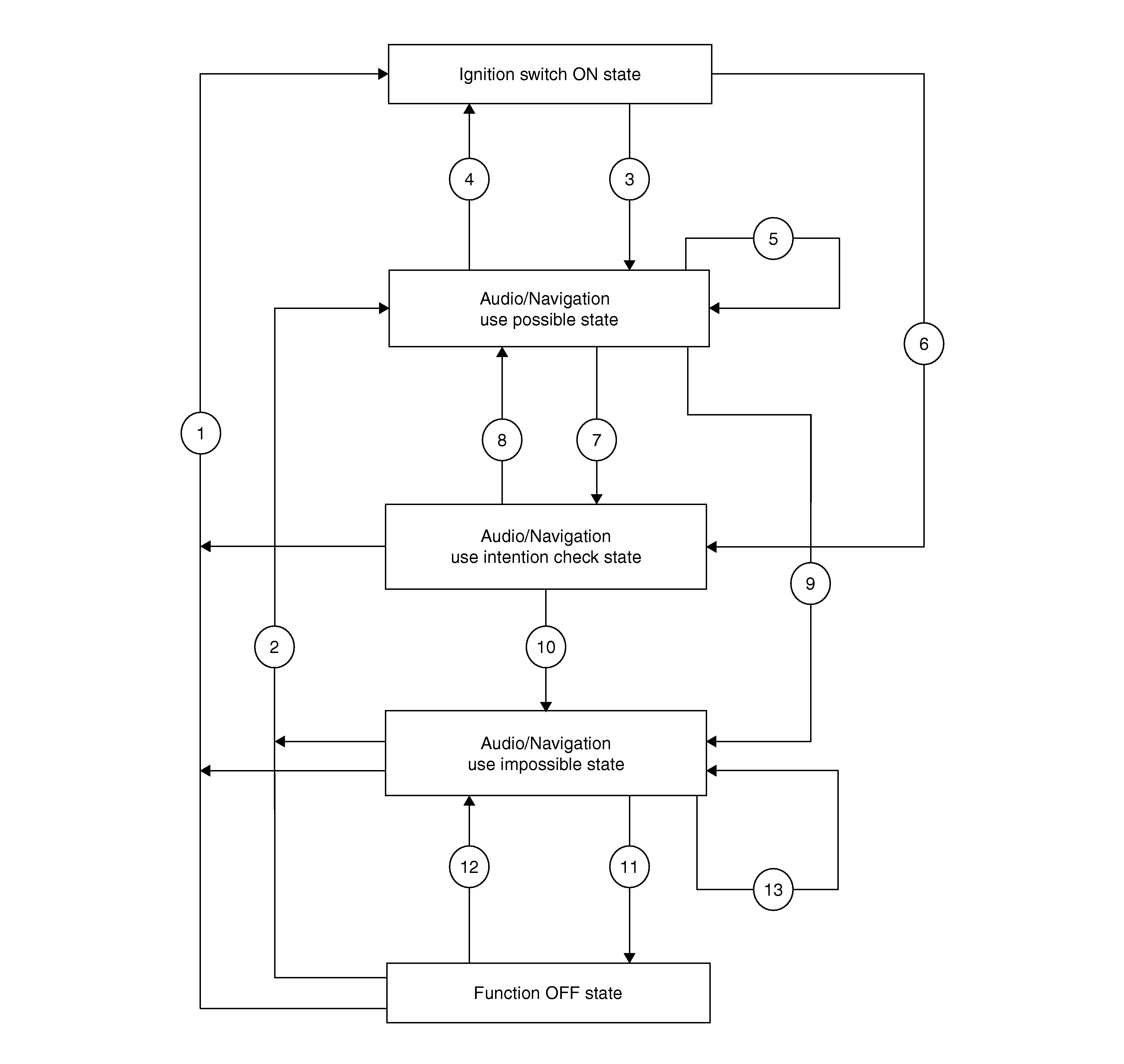
Operation Flow

GNSJMMIA1784GB-784Courtesy of NISSAN NORTH AMERICA, INC.

Ignition Switch On Status 

In this status the ignition switch is operated and turned ON.

Audio / Navigation Available Status 

Audio / navigation use intention check status 

This is a status for checking the intention of using audio or navigation again after audio or navigation are stopped.

Audio / navigation unavailable status 

In this status audio or navigation become unavailable, but the switches and units other than those for audio or navigation that can operate using the accessory power source are available until the accessory power source turns OFF.

OFF status 

In this status the AUTO ACC function stops and power to the accessories is not supplied.

No.

Function status

Shifting condition

Accessory power source

SYMBOL

  • Shifting from "OFF status" to "Ignition switch ON status"
  • Shifting from "Audio / navigation unavailable status" to "Ignition switch ON status"
  • Shifting from "Audio / navigation use intention confirmation status" to "Ignition switch ON status"

Turn the ignition switch ON from OFF.

OFF -> ON

SYMBOL

  • Shifting from "OFF status" to "Audio / navigation available status"
  • Shifting from "Audio / navigation unavailable status" to "Audio / navigation available status"

Operate either the door request switch or the unlock button of the Intelligent Key to unlock the door.

OFF -> ON

SYMBOL

Shifting from "Ignition switch ON status" to "Audio / navigation available status"

Turn the ignition switch OFF from ON while driver door is closed.

ON

SYMBOL

Shifting from "Audio / navigation available status" to "Ignition switch ON status"

Turn the ignition switch ON from OFF.

ON

SYMBOL

"Audio / navigation available status" Time extension (10 minutes)

Operate audio or navigation.

ON

SYMBOL

Shifting from "Ignition switch ON status" to "Audio / navigation use intention confirmation status"

Turn the ignition switch OFF from ON while driver door is open.

ON

SYMBOL

Shifting from "Audio / navigation available status" to "Audio / navigation use intention confirmation status"

When any of the following conditions are satisfied.

  • Close all doors, and lock all doors with the Intelligent Key or door request switch.
  • Ten minutes pass from "Audio / navigation available status."
  • Open driver door.

ON

SYMBOL

Shifting from "Audio / navigation use intention confirmation status" to "Audio / navigation available status"

When any of the following conditions are satisfied:

  • Operate either the door request switch or the unlock button of the Intelligent Key to unlock the door.
  • Operate audio or AV control unit power switch

ON

SYMBOL

Shifting from "Audio / navigation available status" to "Audio / navigation unavailable status"

Thirty minutes pass from "Audio / navigation available status."

ON

SYMBOL

Shifting from "Audio / navigation use intention confirmation status" to "Audio / navigation unavailable status"

When any of the following conditions are satisfied.

  • Two minutes pass from "Audio / navigation use intention confirmation status."
  • In "Audio / navigation use intention confirmation status," 30 minutes pass after "Audio / navigation available status" is satisfied.

ON

SYMBOL

Shifting from "Audio / navigation unavailable status" to "OFF status"

One minute passes from "Audio / navigation unavailable status."

ON -> OFF

SYMBOL

Shifting from "OFF status" to "Audio / navigation unavailable status"

Driver door is opened or closed.

OFF -> ON

SYMBOL

"Audio / navigation unavailable status" time extension (1 minute)

Driver door is opened or closed.

ON