LEMON Manuals: Even more car manuals for everyone: 1960-2025
Home >> Infiniti >> 2022 >> QX50 Essential, 4WD >> Repair and Diagnosis >> Electrical >> Charging Systems >> Charging System >> Basic Inspection >> Diagnosis And Repair Work Flow >> Work Flow (With DSS-5000P NIS) >> Overall Sequence
April 5, 2026: LEMON Manuals is launched! Read the announcement.

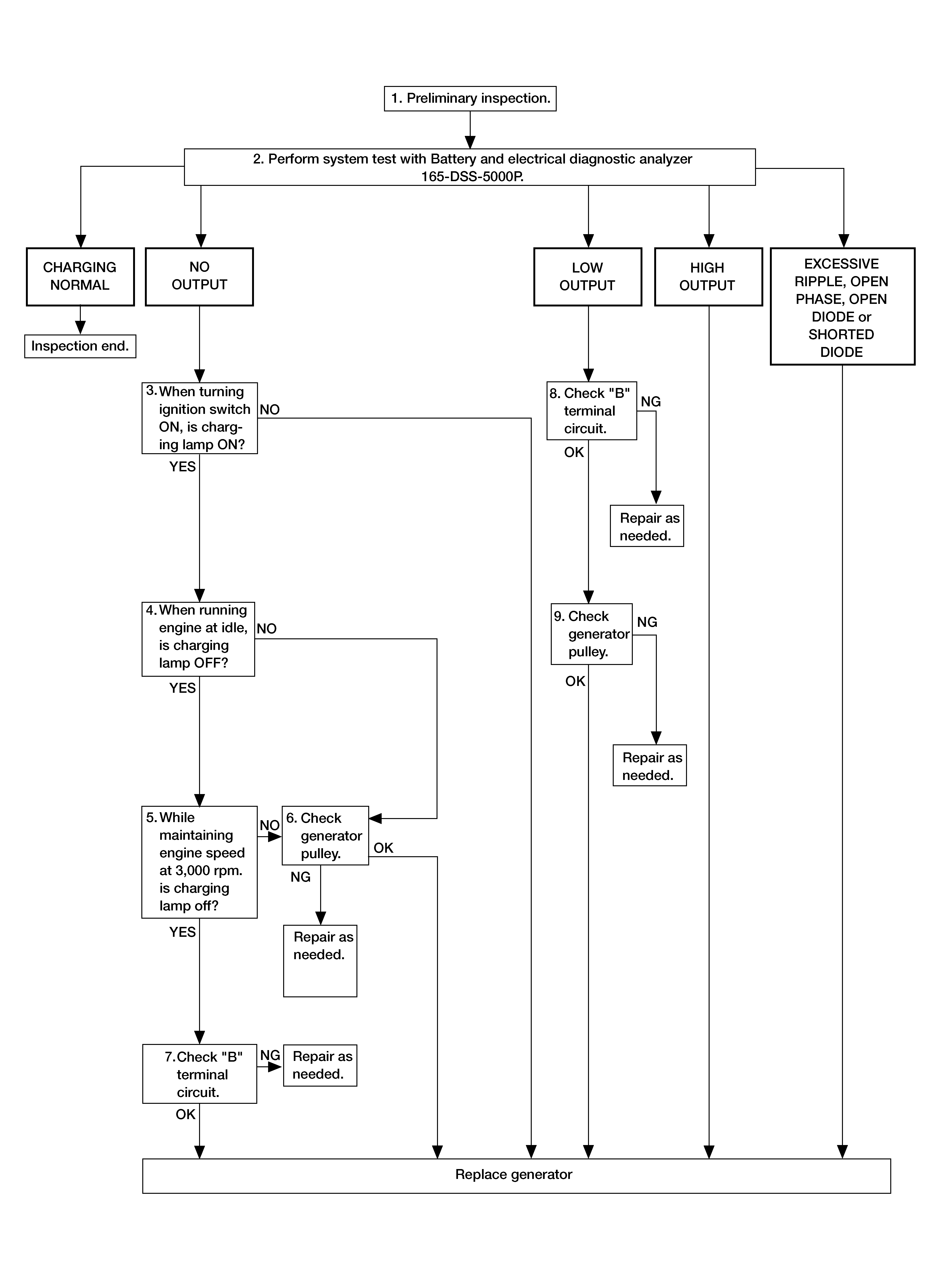
Overall Sequence

GNSAWMIA0073GB-073Courtesy of NISSAN NORTH AMERICA, INC.