LEMON Manuals: Even more car manuals for everyone: 1960-2025
Home >> Infiniti >> 2022 >> QX55 Essential >> Repair and Diagnosis (Single Page) >> Transmission >> Automatic Trans >> Automatic Transmission (1 Of 2) >> System Description >> System >> CVT Control System >> System Description >> System Diagram
April 5, 2026: LEMON Manuals is launched! Read the announcement.

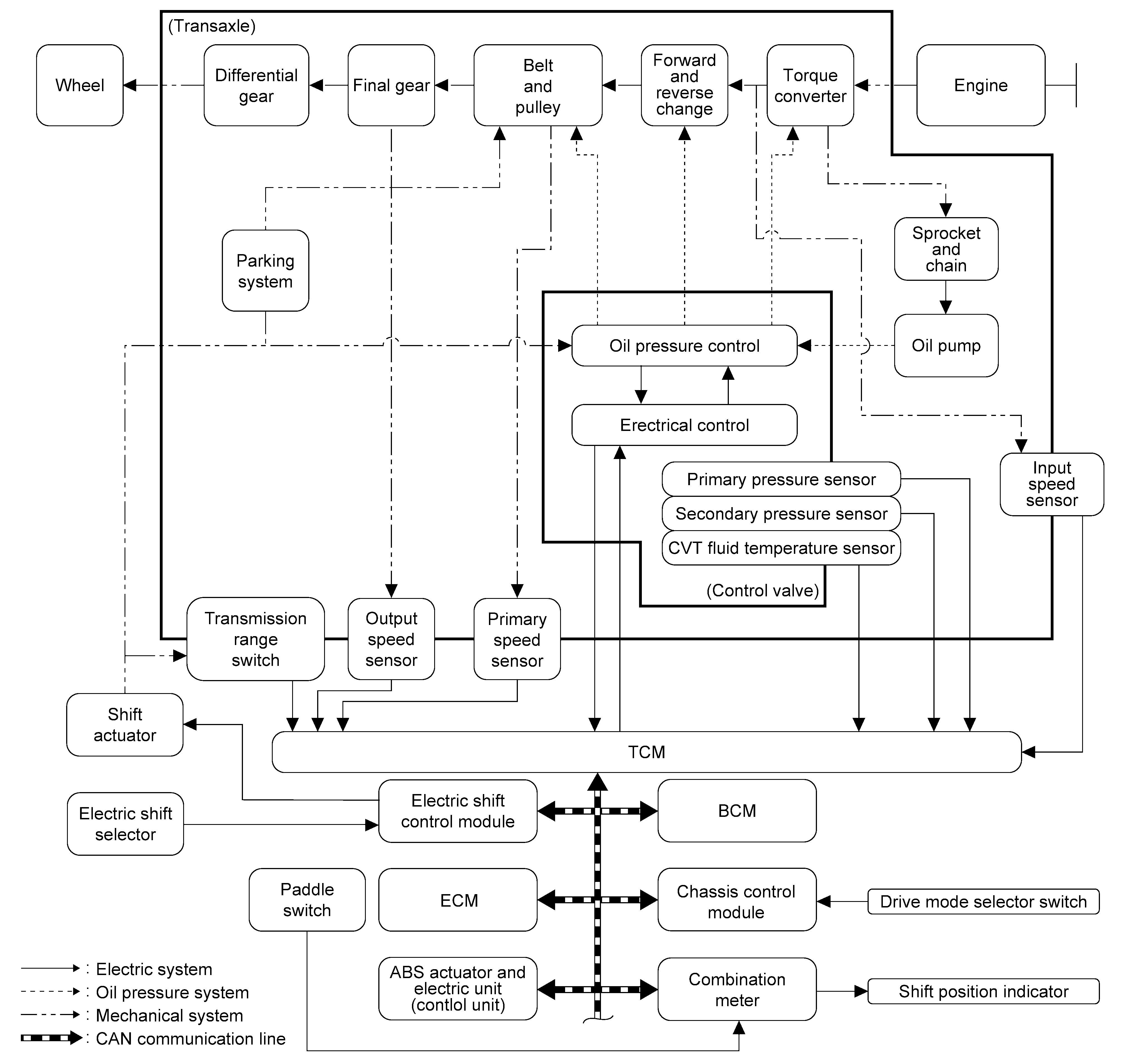
System Diagram

GNSILL0180355Courtesy of NISSAN NORTH AMERICA, INC.

Component

Function

ECM

  • Engine and CVT integrated control signal
    NOTE: General term for the communication (torque-down permission, torque down request, etc.) exchanged between the ECM and TCM.
  • Engine speed signal
  • Engine coolant temperature signal
  • Accelerator pedal position signal
  • Closed throttle position signal
  • Malfunction indicator lamp signal

TCM

TCM 

BCM (view with combination meter removed)

  • Stop lamp switch signal

ABS actuator and electronic unit (control unit)

  • Vehicle speed signal
  • ABS operation signal
  • TCS operation signal
  • VDC operation signal

Combination meter

  • Manual mode shift up signal
  • Manual mode shift down signal
  • Shift position signal

Malfunction indicator lamp (MIL)

Malfunction Indicator lamp (MIL)

Shift position indicator

Shift Position Indicator 

Drive mode select switch

Drive Mode Select Switch 

Transmission range switch

Transmission Range Switch 

Input speed sensor

Input Speed Sensor 

Output speed sensor

Output Speed Sensor 

CVT unit connector

--

Primary speed sensor

Primary Speed Sensor 

Control valve

CVT fluid temperature sensor*

CVT Fluid Temperature Sensor 

Primary pressure sensor*

Primary Pressure Sensor 

Secondary pressure sensor*

Secondary Pressure Sensor 

Line pressure solenoid valve*

Line Pressure Solenoid Valve 

Primary pressure solenoid valve*

Primary Pressure Solenoid Valve 

Secondary pressure solenoid valve*

Secondary Pressure Solenoid Valve 

Torque converter clutch solenoid valve*

Torque Converter Clutch Solenoid Valve 

Select solenoid valve*

Select Solenoid Valve 

Paddle shifter

Paddle Shifter 

Electric shift actuator

  • Manual mode signal
  • Non-manual mode signal