LEMON Manuals: Even more car manuals for everyone: 1960-2025
Home >> Infiniti >> 2023 >> Q50 Luxe, AWD >> Repair and Diagnosis >> Engine Performance >> Engine Control Systems >> Drive Mode System (Diagnostics) >> Description >> System >> Log-In Function >> System Description >> System Diagram
April 5, 2026: LEMON Manuals is launched! Read the announcement.

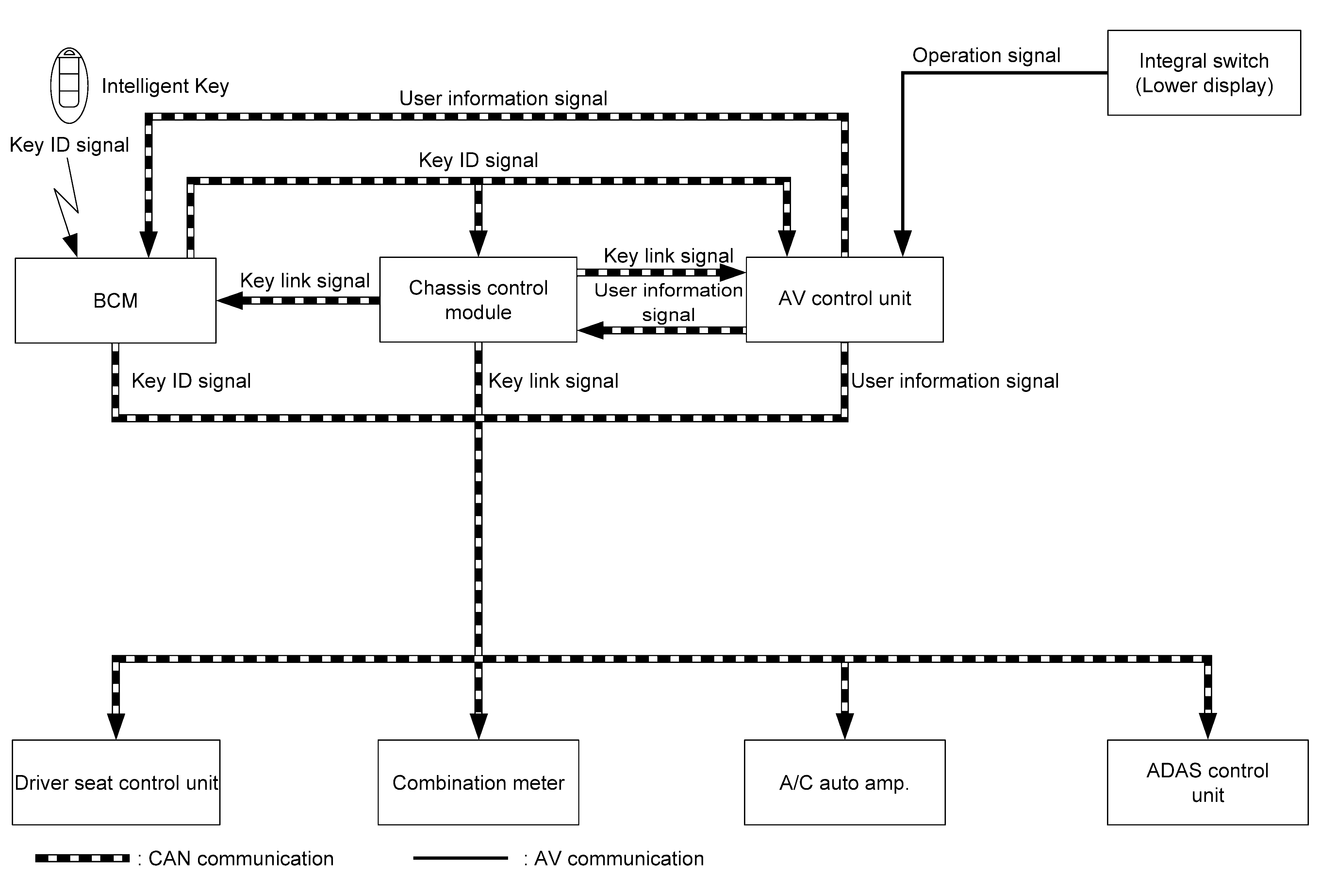
System Diagram

GNSDB40142Courtesy of NISSAN NORTH AMERICA, INC.