LEMON Manuals: Even more car manuals for everyone: 1960-2025
Home >> Infiniti >> 2023 >> QX55 Essential >> Repair and Diagnosis (Single Page) >> Electrical >> Charging Systems >> Charging System >> Basic Inspection >> Diagnosis And Repair Work Flow >> Work Flow (With 165-DSS-5000P) >> Overall Sequence
April 5, 2026: LEMON Manuals is launched! Read the announcement.

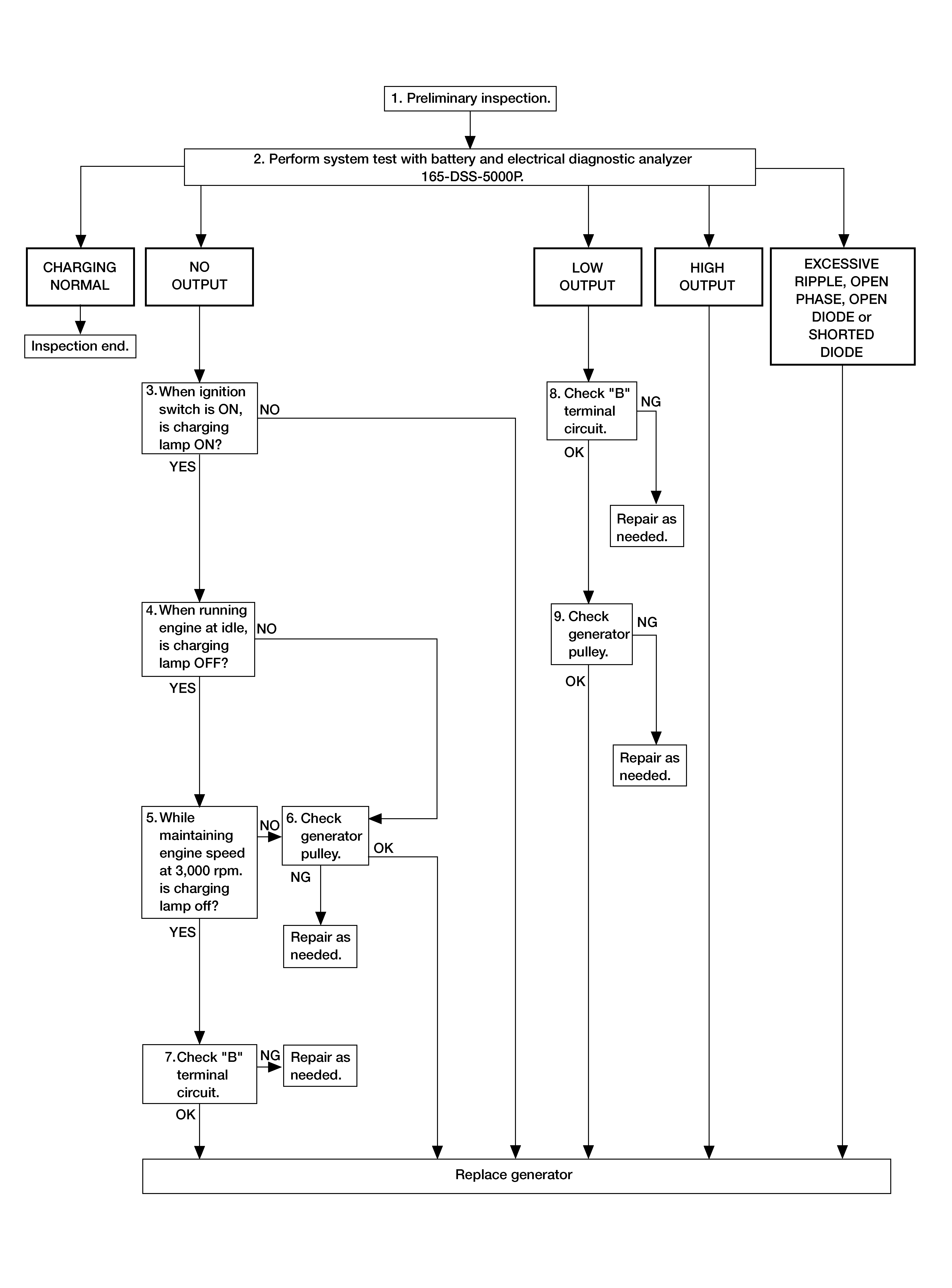
Overall Sequence

GNSDB38349Courtesy of NISSAN NORTH AMERICA, INC.