System Description
- All the vehicles are equipped with an Infiniti drive mode selector which switches a vehicle mode among PERSONAL, SPORT+, SPORT, STANDARD, ECO, and SNOW with the flick of a switch.
- The adoption of PERSONAL mode allows the driver to change the vehicle characteristics (arbitrarily) by using the integral switch (lower display).
- The Infiniti drive mode selector changes a vehicle mode to the powertrain, and chassis function.
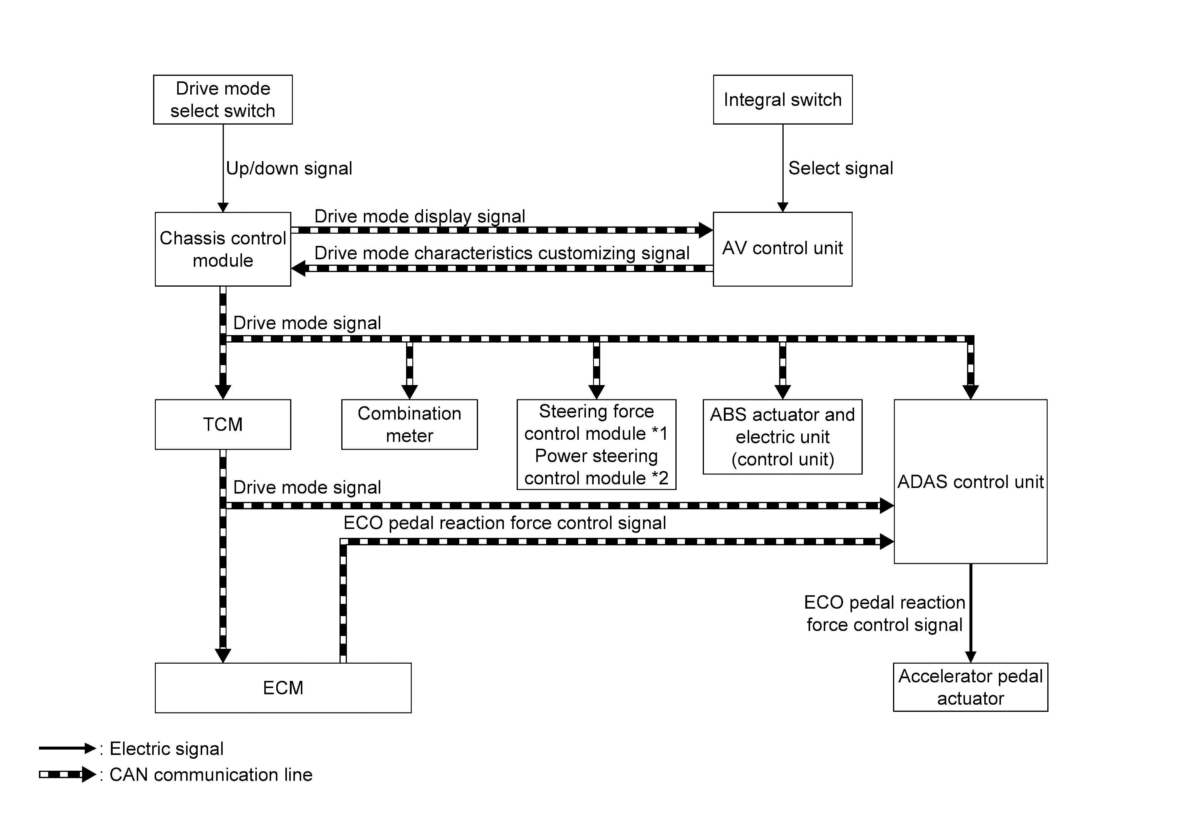
SYSTEM DIAGRAM
*1: Applied to the direct adaptive steering system models only.
*2: Applied to the electric power steering system models only.
CONTROL DESCRIPTION
- The Infiniti Drive Mode Selector switches a vehicle mode with the flick of a switch (drive mode select switch) mounted on upper part of the center console and changes the control characteristics of the powertrain and chassis.
- When the ignition switch is turned ON from the OFF state, the Infiniti Drive Mode Selector starts in STANDARD mode regardless of drive mode during ignition switch ON.
- Active lane control operates in synchronization with the safety shield button by default.
Active lane control can be set to operate in synchronization with the safety shield button on the settings screen of Lane Assist in Driver Assistance.
- The operation of the integral switch allows the driver to set vehicle characteristics as in the following table. The driver can drive the vehicle with the vehicle characteristics set by selecting PERSONAL with the drive mode select switch.
Category Item Setting Active lane control*1 - LOW HIGH Personal mode Engine-Transmission SPORT STANDARD ECO SNOW Active Trace Control ON OFF Steering*2 Mode Response SPORT+ DYNAMIC+ SPORT DYNAMIC STANDARD DEFAULT Steering*3 Mode SPORT+*4 SPORT STANDARD Suspension SPORT STANDARD *1: Applied to the driver assistance system models only.
*2: Applied to the direct adaptive steering system models only.
*3: Applied to the electric power steering system models only.
*4: The item is indicated. but not used.
- The vehicle characteristics are controlled from the STANDARD mode to any mode listed below:
Select mode Vehicle characteristics control PERSONAL* The vehicle characteristics can be set by the driver arbitrarily with the integral switch. SPORT+ The following characteristics enable a prompt, easily-predictable, and uplifting driving: - Changing VDC control intervention timing to restrain unintended feel of intervention.
- Enhancing steering response and limiting rate of change in vehicle speed variable gear ratio.
- Changing the settings of suspension to those suitable to a sport driving.
- Changing active trace control function characteristics.
SPORT The control characteristics of engine and steering function can be changed. This mode uses the high engine performance region and adds a crisp feel in steering wheel operation. - Changing the settings of suspension to those suitable to a sport driving.
- Changing active trace control function characteristics.
ECO ECO mode provides the features of assistance in the improvement of fuel economy such as smooth starts and stable cruising and facilities ECO driving. SNOW Changing the engine characteristics to aid driving in slick condition. *: The setting is equivalent of STANDARD mode for Infiniti Drive Mode Selector, based on the driver's settings.
- For relationship between drive mode and each control item, refer to the following table.
x: applicable
Items Driving Mode Control Reference PERSONAL*1 SPORT+ SPORT ECO SNOW Active lane control function*2 x x x x x On-off control of active lane control function. Refer to System Description . Active trace control function x x On-off control of active trace control function. Refer to System Description . Engine (ECM) x x x x x - Changes throttle angle characteristics and control torque.
- Controls the lighting of the ECO drive indicator lamp. (Only ECO turns ON.)
Refer to System Description . Transmission x x x x x Selects shift pattern. Refer to System Description . Steering*3 x x x Controls mode and response of steering. Refer to System Description . Steering*4 x x x Controls effort of steering. Refer to System Description . Dynamic digital suspension x x x Changes the damping force of suspension. Refer to System Description . Combination meter x x x x x Displays the selected drive mode. Refer to Warning / Indicator / Chime List . AV control unit x x x x x Displays the selected drive mode and mode list as popup. *1: Depends on settings performed on the PERSONAL setting screen.
*2: Applied to the driver assistance system models only.
*3: Applied to the direct adaptive steering system models only.
*4: Applied to the electric power steering system models only.