System Description
- The adoption of log-in function allows stored user-to-user settings to be called up through the recognition of the last user by the Intelligent Key.
- The log-in function identifies the driver through the use of the Intelligent Key and calls up driver-specific settings for items such as audio, navigation, seat position, and PERSONAL mode settings of the Infiniti Drive Mode Selector.
- For details of PERSONAL mode settings, Refer to System Description .
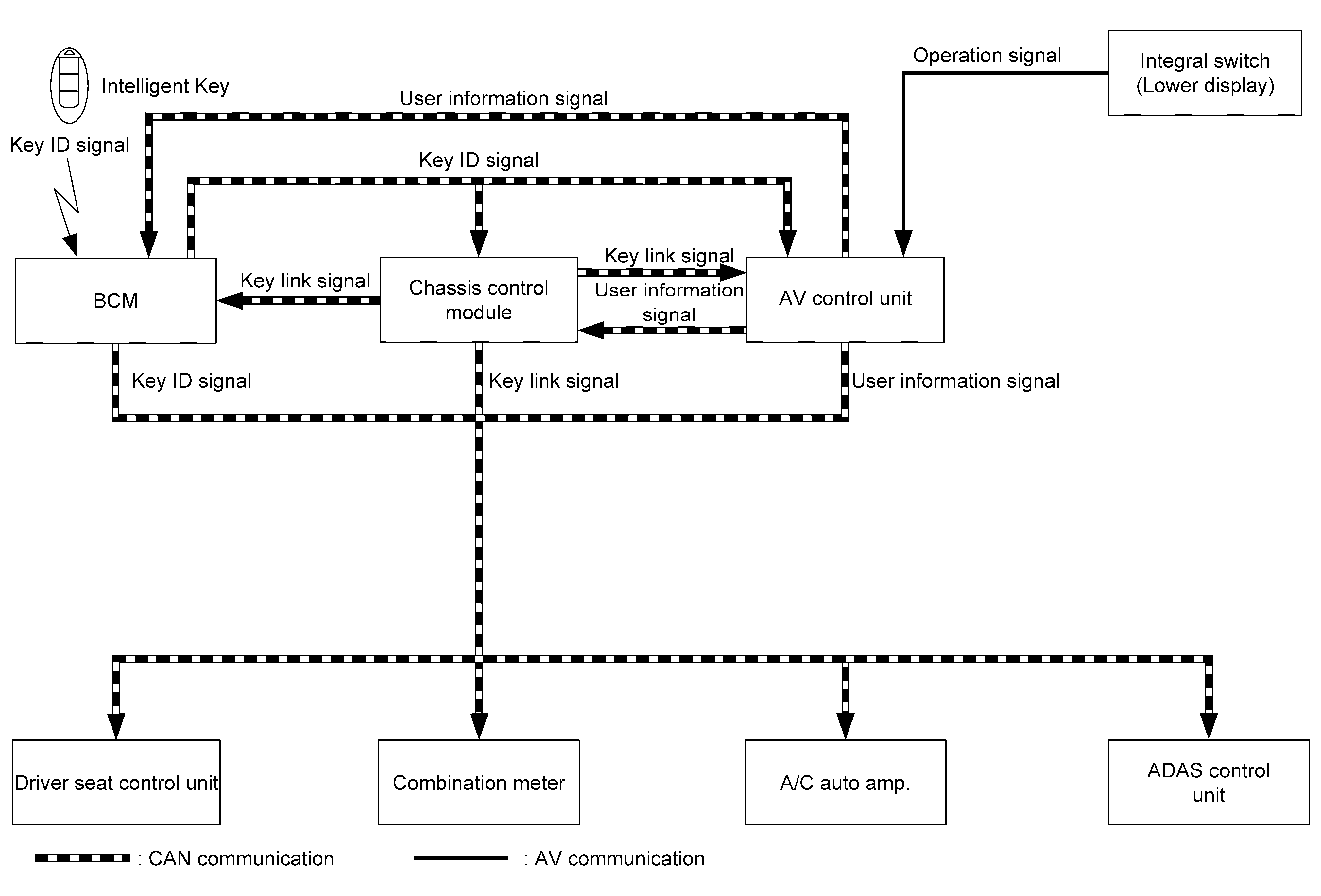
- BCM receives a key ID signal from the Intelligent Key and transmits the signal to chassis control module, AV control unit, combination meter, A/C auto amp, driver seat control unit, and ADAS control unit via CAN communication.
- Chassis control module transmits a key link signal to each unit via CAN communication.
- AV control unit transmits a user information signal to each unit via CAN communication and AV communication.
- Each unit calls up user information according to signals from BCM, chassis control module, and AV control unit.
- BCM saves/reads set values of vehicle settings.
- Driver seat control unit saves/reads set values such of seat position and mirror position.
- A/C auto amp. saves/reads set values of temperature and DUAL settings.
- Combination meter saves/reads set values of illumination control and language settings.
- ADAS control unit saves/reads set values of warning sound and ON/OFF settings for each assist function.
- Chassis control unit saves/reads settings of PERSONAL MODE characteristics of the Infiniti Drive Mode Selector.
- Audio unit saves/reads set values of FM preset and balance.
- The number of registrable Intelligent Keys interlocked with user settings is 4.
- The driver's intelligent keys can be identified in the following order: Used for opening/closing by remote control → located close to the driver's door → identified at an engine start.
SYSTEM DIAGRAM
INPUT SIGNAL AND OUTPUT SIGNAL
Major signal transmission between each unit via communication lines is shown in the following table.
| Component | Signal description |
|---|---|
| Chassis control module |
|
| BCM |
|
| AV control unit |
|
| Driver seat control unit |
|
| Combination meter |
|
| A/C auto amp. |
|
| ADAS control unit |
|
USER REGISTRATION/EDIT
Registration
- The Intelligent Key used for the first time calls up all the settings for Guest.
- Once a driver performs user registration on the AV control unit screen, the settings at this point are saved as the registered user information and linked with the Intelligent Key currently in use.
- If the Intelligent Key is used during the next drive, the registered user settings are applied.
If User A is registered while Key 1 is used, for example, the vehicle uses the settings of User A when entering the vehicle with Key 1 the next time.
- For the user information, the setting status when the key switch is turned OFF is saved.
Change
- To change the current user settings to new user settings, the user settings can be changed in the AV control unit.
- Once a user change operation is performed, the new user and the currently used Intelligent Key are linked.
Delete
- The registered user information can be deleted.
- The Intelligent Key linked with the deleted user settings will call up the setting of Guest from the next time.
- If the current user is deleted, the settings for Guest are called up.
- The deleted user settings are changed* to the default settings.
*: Since no default settings are provided for seat positions, mirror positions, and A/C settings, the old settings remain unchanged instead of returning to the default settings.
Copy
- The previously registered user settings can be copied to the settings of another user.
KEY-LINKED ON/OFF FUNCTION
ON/OFF can be set for the function for interlocking with Intelligent Key. Selecting OFF leads to the settings for Guest regardless of Intelligent Key type.
LIST OF LOG-IN FUNCTION SETTING ITEMS
Systems interlocked with the log-in function are as follows:
- Combination meter
- Air conditioner
- Automatic drive positioner
- Audio
- Display
- Navigation system
- Infiniti drive mode selector (PERSONAL mode)
- Driver Assistance
- BCM
Refer to the table for details of items available for log-in settings.
Combination Meter
| Category | Item |
|---|---|
| Illumination and Contrast | Brightness Control |
| Meter Screen Setting | Temperature unit |
| Main Menu Selection | |
| Eco Mode Settings | |
| Alarms | |
| Factory Reset | |
| Display Effect | |
| Language | |
| TPMS Unit | |
| Mileage Unit |
Air Conditioner
| Category | Item |
|---|---|
| Switch Setting | AUTO Switch |
| Temperature Setting | |
| Fan Speed | |
| Blow Port | |
| Air Flow | |
| Forest | |
| A/C menu | A/C |
| DUAL | |
| Forest A/C Setting | Exhaust and Odors sensor Sensitivity |
Automatic Drive Positioner
- Seat position set with the seat memory switch does not interlock with Intelligent Key.
- The following table includes inapplicable items depending on vehicle specifications. For applicable items, see the vehicle specifications.
| Category | Item |
|---|---|
| Driver Sheet | Slide |
| Reclining | |
| Front Seat Lifter | |
| Rear Seat Lifter | |
| Steering | Tilt |
| Telescopic | |
| Outside Mirrors | Left Outside Mirror |
| Right Outside Mirror |
Audio/navigation
| Category | Item |
|---|---|
| Sound | Volume*1, 2 |
| Bass/treble | |
| Fader/balance | |
| Speed sensitive volume system | |
| BOSE Centerpoint*3 | |
| BOSE AUDIOPILOT*3 | |
| Rear Sound Mode*3 | |
| Driver's Audio Stage*3 | |
| Down Mix*3 | |
| Radio | The most recently received frequency |
| Traffic information frequency | |
| Traffic information (RDS) | |
| Radio Preset Frequency | |
| Music Box | Registered songs/song condition settings |
| Navigation | Route searching condition settings |
| System setting | Language setting |
| Beep ON/OFF setting | |
| Guidance Voice ON/OFF setting | |
| Voice recognition | Audio command learning result |
| Audio source bar | Audio source |
*1: Without BOSE sound system
*2: Except for the volume other than that of audio (route guidance volume, telephone ring tone volume, etc.)
*3: With BOSE sound system
Infiniti Drive Mode Selector (PERSONAL Mode)
For details of setting items for Infiniti Drive Mode Selector, Refer to System Description .
Driver Assistance
| Category | Item |
|---|---|
| Driver Assistance - Forward Assist - |
Distance Control Assist |
| Driver Assistance - Lane Assist - |
Lane Departure Prevention |
| Lane Departure Warning | |
| Driver Assistance - Blind Spot Assist - |
Blind Spot Intervention |
| Blind Spot Warning | |
| Setting | |
| Emergency Assist | Forward Emergency Braking |
BCM
| Category | Item |
|---|---|
| Vehicle Setting | Light Sensitivity |
| Light of Delay | |
| Auto Lock | |
| Auto Unlock (I-key) | |
| Rain Sensor | |
| Speed sensing Wiper Interval | |
| Battery Saver Mode | |
| Wipe Drip |