LEMON Manuals: Even more car manuals for everyone: 1960-2025
Home >> Infiniti >> 2024 >> QX55 Essential >> Repair and Diagnosis >> Electrical >> Charging Systems >> Charging System >> Basic Inspection >> Diagnosis And Repair Work Flow >> Work Flow (With 165-DSS-5000P)
April 5, 2026: LEMON Manuals is launched! Read the announcement.

Work Flow (With 165-DSS-5000P)

CHARGING SYSTEM DIAGNOSIS WITH 165-DSS-5000P 

To test the charging system, use the following special service tool:

NOTE: SYMBOL Refer to the applicable Instruction manual for proper charging system diagnosis procedures.

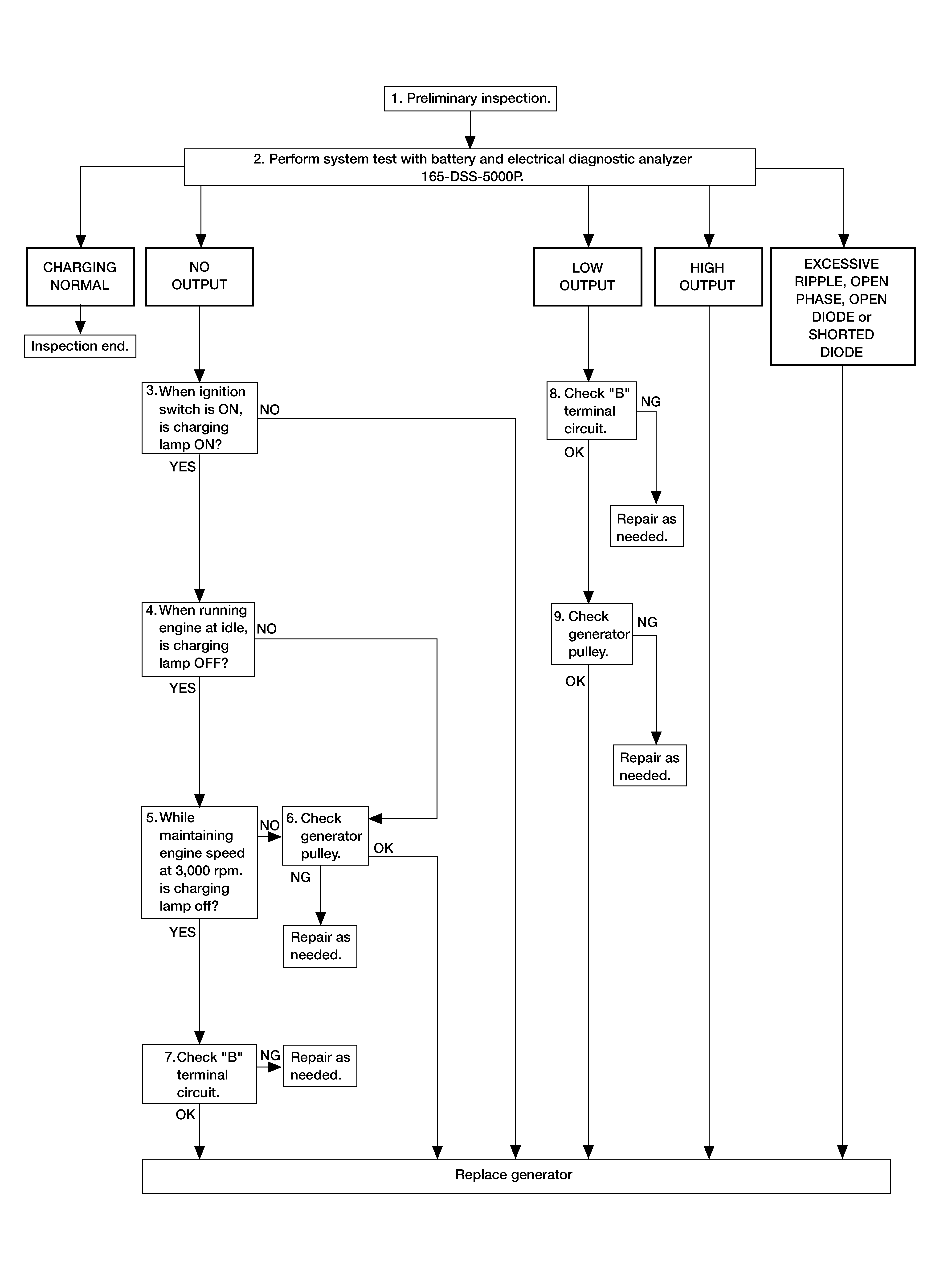
OVERALL SEQUENCE 

GNSDB140371Courtesy of NISSAN NORTH AMERICA, INC.

DETAILED FLOW 

NOTE: SYMBOL To ensure a complete and thorough diagnosis, the battery, starter motor and generator test segments must be done as a set from start to finish.
  1. PRELIMINARY INSPECTION 
    1. Perform preliminary inspection. Refer to Diagnosis Procedure .

    >>

    GO TO 2.

  2. DIAGNOSIS WITH 165-DSS-5000P 
    1. Perform the system test using battery and electrical diagnostic analyzer 165-DSS-5000P. Refer to the applicable instruction manual for proper testing procedures.

    Test result

    CHARGING NORMAL>>

    Charging system is normal and will also show "DIODE RIPPLE" test result.

    NO OUTPUT>>

    GO TO 3.

    LOW OUTPUT>>

    GO TO 8.

    HIGH OUTPUT>>

    Replace generator. Refer to Removal and Installation .

    EXCESSIVE RIPPLE, OPEN PHASE, OPEN DIODE or SHORTED DIODE>>

    Replace generator. Refer to Removal and Installation . Perform "system test" test again using the 165-DSS-5000P battery and electrical diagnostic analyzer to confirm repair.

  3. INSPECTION WITH CHARGE WARNING LAMP (IGNITION SWITCH IS ON) 
    1. Ignition switch ON.

    Does the charge warning lamp illuminate?

    YES>>

    GO TO 4.

    NO>>

    Replace generator. Refer to Removal and Installation .

  4. INSPECTION WITH CHARGE WARNING LAMP (IDLING) 
    1. Start the engine and run it at idle.

    Does the charge warning lamp turn OFF?

    YES>>

    GO TO 5.

    NO>>

    GO TO 6.

  5. INSPECTION WITH CHARGE WARNING LAMP (ENGINE AT 3, 000 RPM) 
    1. Increase and maintain the engine speed at 3, 000 rpm.

    Does the charge warning lamp remain off?

    YES>>

    GO TO 7.

    NO>>

    GO TO 6.

  6. INSPECTION OF GENERATOR PULLEY 
    1. Check generator pulley. Refer to Inspection .

    Is generator pulley normal?

    YES>>

    Replace generator. Refer to Removal and Installation .

    NO>>

    Repair as needed.

  7. "B" TERMINAL CIRCUIT INSPECTION 
    1. Check "B" terminal circuit. Refer to Diagnosis Procedure .

    Is "B" terminal circuit normal?

    YES>>

    Replace generator. Refer to Removal and Installation .

    NO>>

    Repair as needed.

  8. "B" TERMINAL CIRCUIT INSPECTION 
    1. Check "B" terminal circuit. Refer to Diagnosis Procedure .

    Is "B" terminal circuit normal?

    YES>>

    GO TO 9.

    NO>>

    Repair as needed.

  9. INSPECTION OF GENERATOR PULLEY 
    1. Check generator pulley. Refer to Inspection .

    Is generator pulley normal?

    YES>>

    Replace generator. Refer to Removal and Installation .

    NO>>

    Repair as needed.