LEMON Manuals: Even more car manuals for everyone: 1960-2025
Home >> Infiniti >> 2024 >> QX55 Essential >> Repair and Diagnosis >> Engine Mechanical >> Engine Lubrication System >> System Description >> Description >> Engine Lubrication System Schematic
April 5, 2026: LEMON Manuals is launched! Read the announcement.

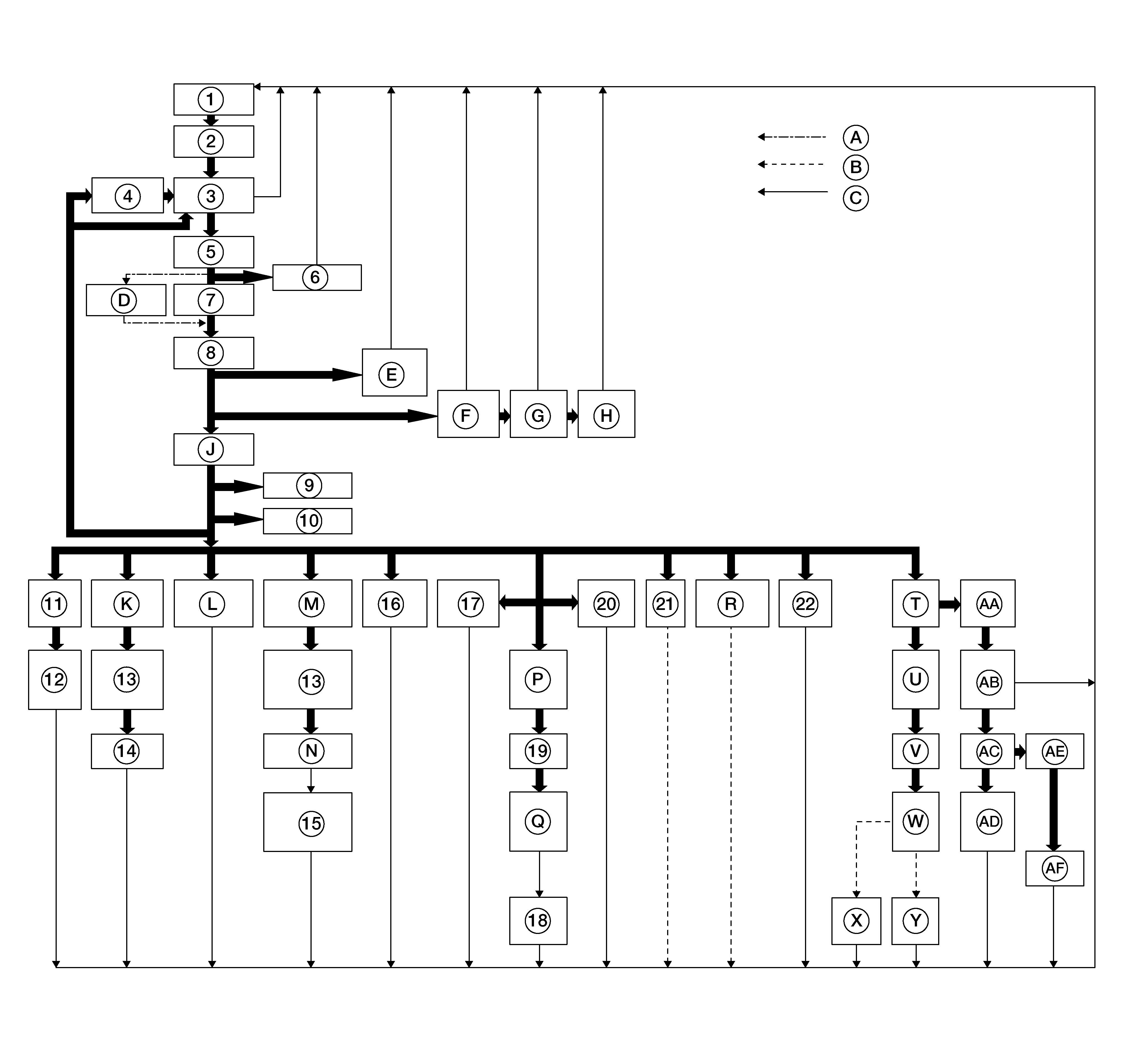
Engine Lubrication System Schematic

GNSDB126734Courtesy of NISSAN NORTH AMERICA, INC.
1. Oil pan 2. Oil strainer 3. Oil pump
4. Engine oil pressure control solenoid valve 5. VCR actuator 6. VCR actuator pin
7. Oil filter 8. Oil cooler 9. Engine oil pressure sensor
10. Engine oil temperature sensor 11. Exhaust valve timing control solenoid valve 12. Camshaft sprocket (EXH-VTC)
13. Camshaft (INT) 14. Camshaft sprocket (INT-VTC) 15. Valve lifter (INT)
16. Timing chain tensioner 17. Vacuum pump 18. Valve lifter (EXH)
19. Camshaft (EXH) 20. High pressure fuel pump 21. Timing chain oil jet
22. Turbocharger A. Oil passage bypass B. Oil injection
C. To oil pan D. Relief valve E. VCR actuator shaft bearing (RR)
F. VCR actuator shaft bearing (FR) G. VCR actuator shaft H. Harmonic drive
J. Main gallery K. Camshaft journal [INT (No. 1)] L. Camshaft journal [EXH (No. 1)]
M. Camshaft journal [INT (No. 5)] N. Camshaft journal (INT) P. Camshaft journal [EXH (No. 6)]
Q. Camshaft journal (EXH) R. Piston oil jet T. Main bearing
U. Crankshaft V. L-link bearing W. L-link
X. U-link bushing (lower) Y. Piston AA. Main bearing cap (No. 1/3/5)
AB. Control shaft bearing (No. 1/3/5) AC. Control shaft AD. Control shaft bearing (No. 2/4)
AE. C-link big end bearing AF. C-link small end bushing