LEMON Manuals: Even more car manuals for everyone: 1960-2025
Home >> Lexus >> 1992 >> SC 400 >> Repair and Diagnosis >> Brakes >> Traction Control >> Anti-Lock Brake System >> Self - Diagnostic Code Charts >> Code 51
April 5, 2026: LEMON Manuals is launched! Read the announcement.

Code 51

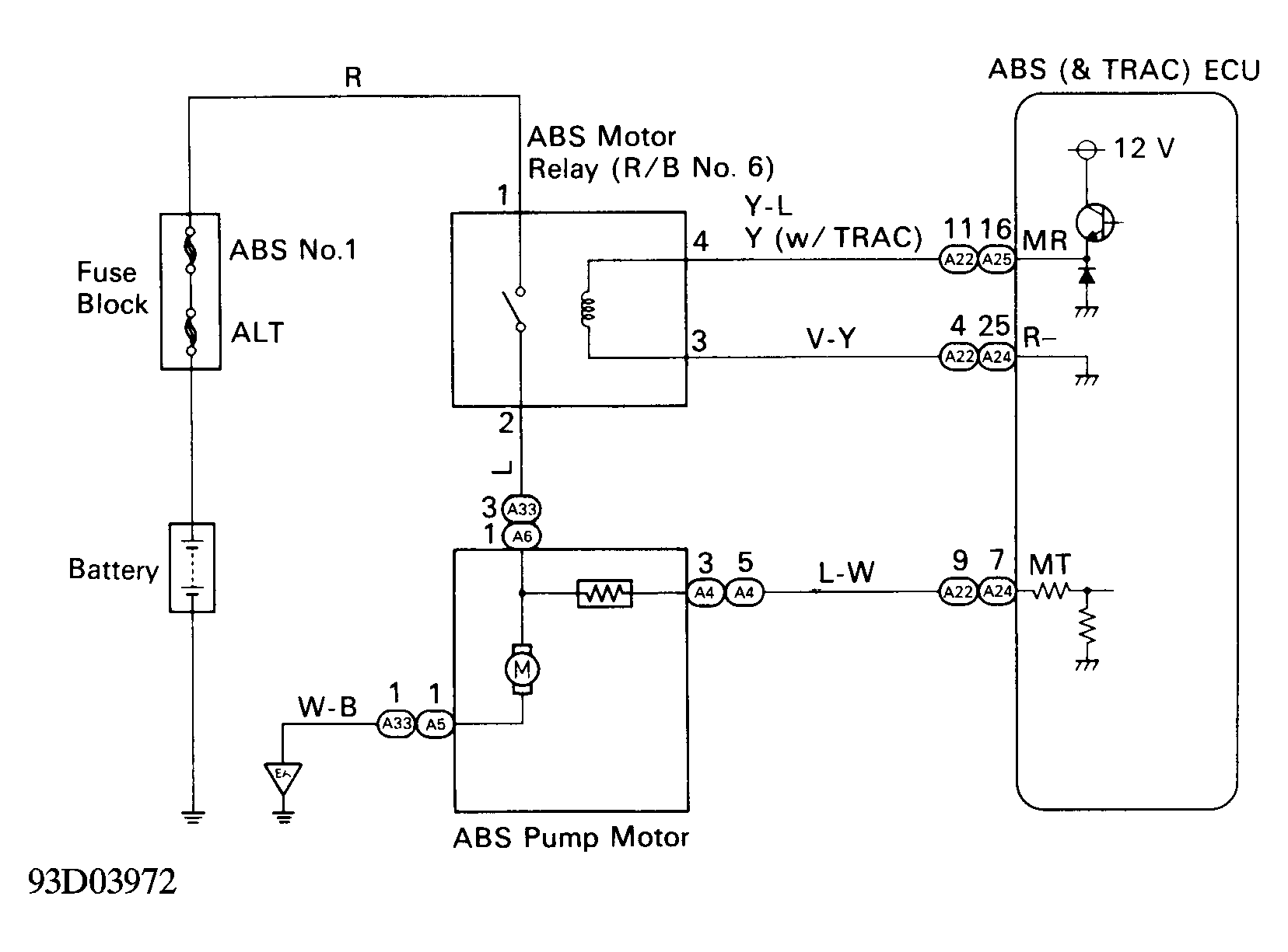
CODE 51 CIRCUIT DESCRIPTION

Code Diagnostic Code Detecting Condition Trouble Area
51 Pump motor is not operating normally duringinitial check ABS pump motor
NOTE: Fail Safe Function: If trouble occurs in the solenoid relay circuit, the ECU cuts off current to the solenoid relay and prohibits ABS control.
Fig 1: Code 51 Wiring Schematic
G93D03972Courtesy of © TOYOTA, LICENSE AGREEMENT TMS1002