LEMON Manuals: Even more car manuals for everyone: 1960-2025
Home >> Lexus >> 1994 >> SC 400 V8-4.0L (1UZ-FE) >> Repair and Diagnosis >> Powertrain Management >> Relays and Modules - Powertrain Management >> Relays and Modules - Computers and Control Systems >> Main Relay (Computer/Fuel System) >> Diagrams >> Diagram Information and Instructions >> How to Use Wiring Diagrams >> How to Read Power Source
April 5, 2026: LEMON Manuals is launched! Read the announcement.

How to Read Power Source


Power Source (Current Flow Chart):




Power Source:





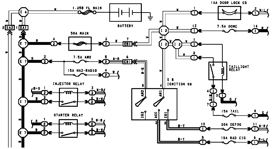
The "Current Flow Chart" images, describes which parts each source (fuses, fusible links, and circuit breakers) transmits current to. In the power source circuit diagram, the conditions when battery power is supplied to each system are explained. Since all system circuit diagram start from the power source, the power source system must be fully understood.

H POWER SOURCE (CURRENT FLOW CHART)
The chart below the route by which current flows from the battery to each electrical source (Fusible Link, Circuit Breaker, Fuse, etc..) and other parts.