LEMON Manuals: Even more car manuals for everyone: 1960-2025
Home >> Lexus >> 1999 >> SC 400 V8-4.0L (1UZ-FE) >> Repair and Diagnosis >> Body and Frame >> Locks >> Power Locks >> Power Door Lock Control Module >> Testing and Inspection >> ECU Power Source Circuit
April 5, 2026: LEMON Manuals is launched! Read the announcement.

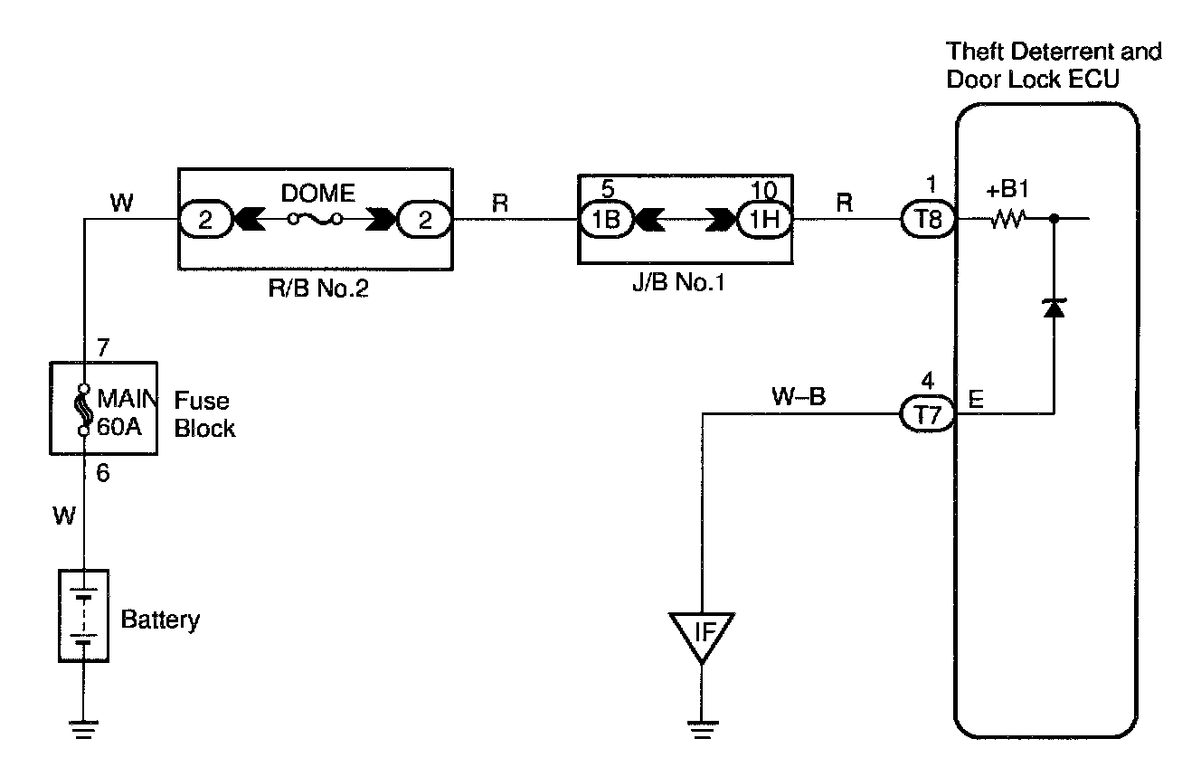
ECU Power Source Circuit

CIRCUIT INSPECTION

This circuit provides power to operate the theft deterrent and door lock ECU.




WIRING DIAGRAM

Step 1:




Step 2:




Step 3:




INSPECTION PROCEDURE