LEMON Manuals: Even more car manuals for everyone: 1960-2025
Home >> Lexus >> 2000 >> LS 400 V8-4.0L (1UZ-FE) >> Repair and Diagnosis >> Body and Frame >> Body Control Systems >> Body Control Module >> Testing and Inspection >> Component Tests and General Diagnostics >> Power Source Circuit
April 5, 2026: LEMON Manuals is launched! Read the announcement.

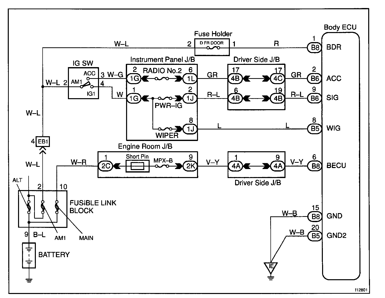
Power Source Circuit

CIRCUIT DESCRIPTION
This circuit provides power to operate the Body ECU.

Wiring Diagram:






Steps 1 - 2:




Step 3:




INSPECTION PROCEDURE