LEMON Manuals: Even more car manuals for everyone: 1960-2025
Home >> Lexus >> 2000 >> LS 400 V8-4.0L (1UZ-FE) >> Repair and Diagnosis >> Powertrain Management >> Computers and Control Systems >> Body Control Module >> Testing and Inspection >> Component Tests and General Diagnostics >> PWS Circuit
April 5, 2026: LEMON Manuals is launched! Read the announcement.

PWS Circuit

CIRCUIT DESCRIPTION
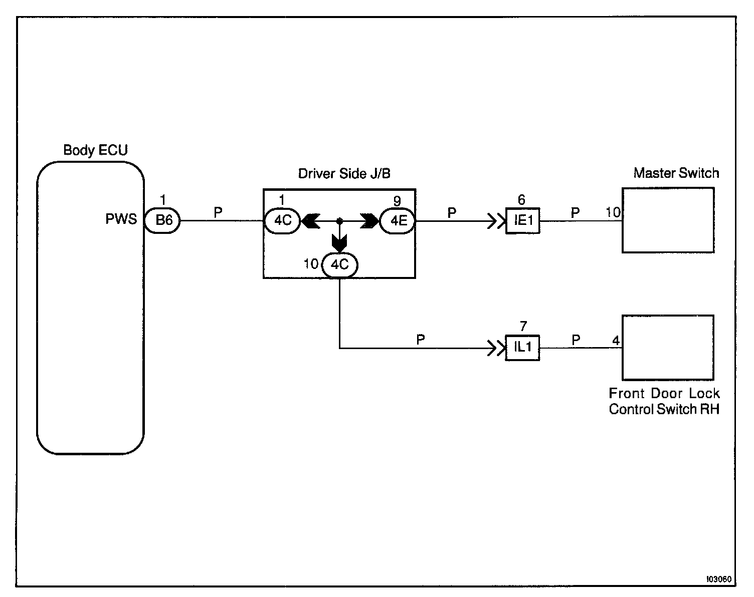
This circuit is the power source of the master switch for the driver's door and the door lock switch for the passenger's doors.

Wiring Diagram:






Step 1:




INSPECTION PROCEDURE