LEMON Manuals: Even more car manuals for everyone: 1960-2025
Home >> Lexus >> 2000 >> LS 400 V8-4.0L (1UZ-FE) >> Repair and Diagnosis >> Powertrain Management >> Computers and Control Systems >> Body Control Module >> Testing and Inspection >> Component Tests and General Diagnostics >> Wiper Motor Circuit
April 5, 2026: LEMON Manuals is launched! Read the announcement.

Wiper Motor Circuit

CIRCUIT DESCRIPTION
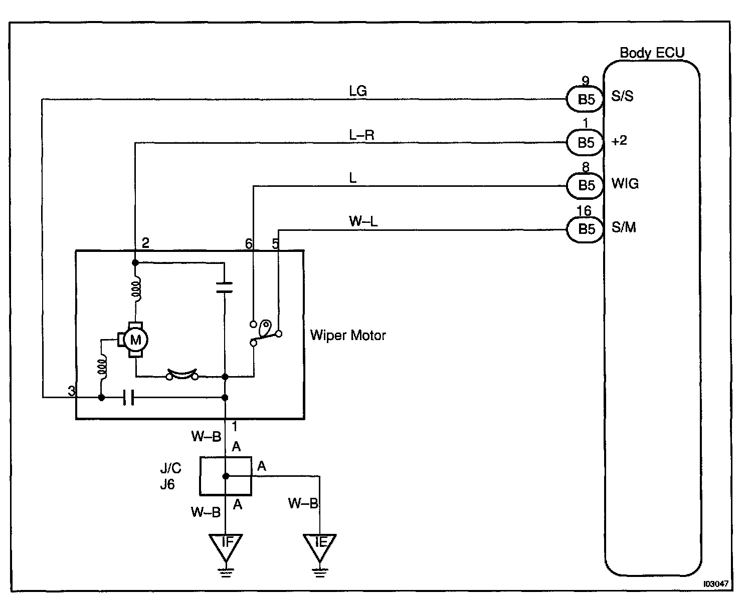
Wiper motor is controlled by the Body ECU. Even CPU is in the failure, its circuit structure enables to operate the wiper with "High" mode.

Wiring Diagram:






Steps 1 - 3:




INSPECTION PROCEDURE